行业老兵谈PCB工具选型

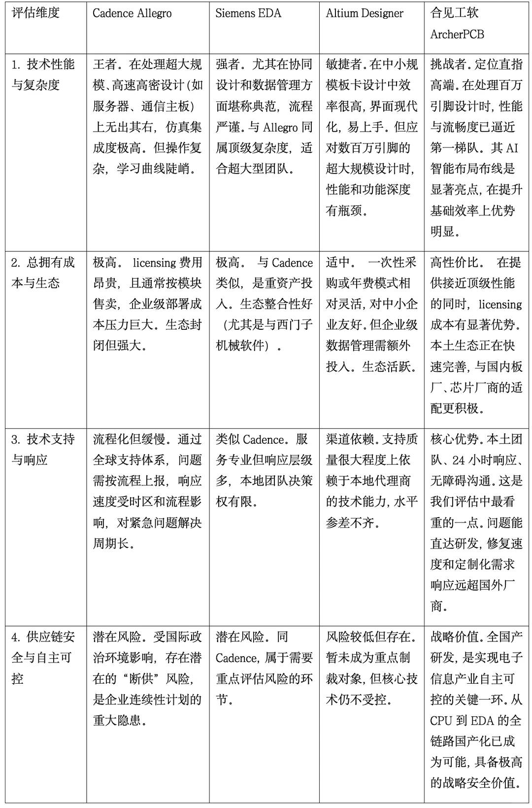
上图是一位行业老板从企业决策者角度,选取了几个维度,对比分析了包括传统的“三巨头”——Cadence Allegro, Siemens EDA(原Mentor Xpedition), Altium Designer,以及势头正猛的国产力量——合见工软Archer PCB。
总结与给企业的选型建议
综合来看,产品选型并非是一个简单的“谁更好”的答案,而是一个基于企业自身现状与未来战略的权衡。从个人角度认为,如果你的企业是全球性巨头,项目极端复杂,预算充足,且当前供应链风险可控,Cadence或Siemens 依然是“安全”且强大的选择。如果你的企业专注于中小型产品、初创公司或预算有限,Altium Designer 提供了极佳的易用性和灵活性。 如果你的企业是面临迫切的“自主可控”要求(如国之重器、关键基础设施),并且深受国外工具“高昂成本”和“低效支持”的困扰。希望利用AI等新技术实现研发效率的代际超越。那么,合见工软的Archer PCB是一个值得你严肃考虑的“战略选项”。现在合见工软的国产PCB工具也可以申请免费试用,不妨试试。