当前位置:首页>行业>政策速递 | 招标代理行业迎来信用 “硬约束”!四部门联合发文:五级评级+动态管理,2026年3月起执行

政策速递 | 招标代理行业迎来信用 “硬约束”!四部门联合发文:五级评级+动态管理,2026年3月起执行

  • 2026-05-15 10:28:18
政策速递 | 招标代理行业迎来信用 “硬约束”!四部门联合发文:五级评级+动态管理,2026年3月起执行

制定背景

近年来,国家持续推进招标投标领域 “放管服” 改革,自2017年取消招标代理机构资格认定后,行业准入门槛降低,市场主体数量快速增长,同时也出现了执业行为不规范、服务质量参差不齐、市场秩序亟待规范等问题。2024年5 月,国务院办公厅印发《关于创新完善体制机制推动招标投标市场规范健康发展的意见》,提出要 “健全招标代理机构服务机制”;今年10 月,国家发改委等6部门印发《工程建设项目招标代理机构管理暂行办法》,进一步明确了代理机构的主体责任和行业部门的监管职责,对加强代理机构管理提出了要求;省委、省政府也将招标代理信用评价体系建设纳入全省招投标治理改革重点任务。为此,有必要制定全省统一的招标代理行业信用评价制度,构建以信用为基础的新型监管机制,推动行业健康有序发展。

主要依据

(一)《中华人民共和国招标投标法》

(二)《中华人民共和国招标投标法实施条例》

(三)《中共中央办公厅 国务院办公厅关于健全社会信用体系的意见》

(四)《工程建设项目招标代理机构管理暂行办法》(国家发展改革委令第 34 号)

(五)《浙江省公共信用信息管理条例》

(六)省政府《关于进一步构建规范有序招标投标市场的若干意见》(浙政发〔2024〕17 号)

主要内容

《实施意见》共四个部分,主要内容如下:

一是明确信用评价总体要求。信用评价工作遵循 “公开、公平、公正、诚实信用” 原则,实行统一指标、动态管理。省级行业主管部门负责建立全省统一的信用评价体系并指导监督,各设区市行业主管部门负责具体实施,包括信息采集、结果应用、异议处理等。

二是明确信用评价具体方法。招标代理机构和人员信用信息由基本信息、良好信息和不良信息构成。依托浙江省房建市政工程招投标管理系统 “招标代理信用” 管理模块,实施信用评价工作,信用信息采集采用企业自主填报、系统自动获取和行业行政主管部门记录上传相结合的方式。招标代理机构对自主申报信息的真实性、准确性和合法性负责。同时,建立和完善信用信息异议申诉与复核制度,依法对收到异议申诉进行处理。

三是明确信用评价结果应用。根据代理机构或人员信用得分,信用评级划分 A、B、C、D、E 五个等级,信用评价结果依法公示并根据不同信用评级开展差异化管理。同时,规定信用评价结果依法向社会公开,招标人要按公平竞争原则,合理使用信用信息。

四是明确信用评价监督管理责任。行业主管部门应依法履职,省级部门不定期抽查各地信用评价实施情况,发现问题督促整改,确保政策落地见效。

其他事项

本《实施意见》自2026年3月1日起实施。

浙江省住房和城乡建设厅 浙江省发展和改革委员会 浙江省交通运输厅 浙江省水利厅关于印发《浙江省工程建设项目招标代理行业信用评价实施意见》的通知

各市、县(市、区)建委(建设局)、发展改革委、交通运输局、水利局:

现将《浙江省工程建设项目招标代理行业信用评价实施意见》予以印发,请各地遵照执行。

浙江省住房和城乡建设厅

浙江省发展和改革委员会

浙江省交通运输厅

浙江省水利厅

2025年12月31日

浙江省工程建设项目招标代理行业信用评价实施意见

为进一步规范招标代理行业市场秩序,推进招标代理行业信用体系建设,促进招标投标市场健康发展,根据《中华人民共和国招标投标法》《中华人民共和国招标投标法实施条例》《中共中央办公厅国务院办公厅关于健全社会信用体系的意见》《工程建设项目招标代理机构管理暂行办法》《浙江省公共信用信息管理条例》《浙江省人民政府关于进一步构建规范有序招标投标市场的若干意见》等规定,现就在我省行政区域范围内开展工程建设项目招标代理业务的机构及其从业人员开展信用评价工作提出以下实施意见。

总体要求

开展招标代理行业信用评价遵循公开、公平、公正和诚实信用原则,统一评价指标,明确职责分工,实行动态管理。省建设厅会同省发展改革委、省交通运输厅、省水利厅等省级行业行政主管部门负责建立全省统一的信用评价体系、指导和监督信用评价体系的实施。各设区市行业行政主管部门按各自职责范围负责信用评价管理工作的具体实施,负责招标代理项目业绩审核、信息采集、结果应用及相应的异议投诉处理等工作。

评价方式

(一)通过浙江省建筑市场监管公共服务系统采集招标代理机构及其从业人员基本信息,并推送至全国建筑市场监管公共服务平台。依托浙江省房建市政工程招标投标管理系统实施全省工程建设项目招标代理机构及其从业人员信用评价工作,将信用评价结果同步推送至浙江省公共信用信息平台。

信用信息采用企业自主填报、系统自动获取和行业行政主管部门记录上传相结合的方式采集。招标代理机构对自主申报信息的真实性、准确性和合法性负责,申报的有关文件、证书等材料的信用信息生效认定时间以有关文件、证书等材料的文件日期为准,建设行政主管部门按管理权限对申报信息采用随机抽查的方式进行核实。

省内招标代理机构自主填报的信息由其注册地建设行政主管部门负责抽查核实,外省招标代理机构自主填报的信息由其首次承接业务所在地设区市建设行政主管部门负责抽查核实。系统自动获取及行业行政主管部门记录上传的信息,由信息产生的行业行政主管部门负责。

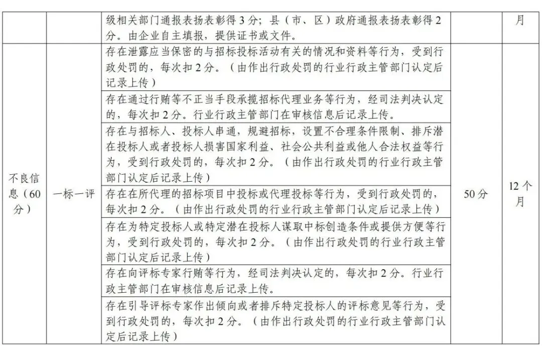
(二)根据招标代理及其从业人员的信用信息确定信用分。信用分由基本信息信用分、良好信息信用分和不良信息信用分三部分组成,总分100分。其中基本信息信用分,对照评价指标予以赋分,最高30分;良好信息信用分对照评价指标予以加分,最高10分;不良信息信用分初始分60分,对照评价指标予以扣分,扣完为止。信用信息评分设定有效期,不在有效期内的良好信息和不良信息不予认定和计分。不同项目同一行为的良好信息信用加分或不良信息信用扣分累计计算;同一项目同一行为的良好信息信用加分或不良信息信用扣分按最高分计取一次。(评价指标见附件)

(三)信用评价采用等级制。分为A、B、C、D、E共5个等级。评价周期内,信用分90分(含)以上的为A级,80分(含)-90分的为B级、70分(含)-80分的为C级、60分(含)-70分的为D级、60分以下的为E级。

招标代理机构及其从业人员信用等级降低时,通过信息推送等方式告知信用主体,提醒关注信用状况。

(四)各设区市行业行政主管部门要建立信用信息异议申诉与复核制度,对外公布信用信息异议处理部门和联系方式。对信用信息评价有异议的,应在收到异议申诉之日起20个工作日内处理完成,并将处理意见告知异议人。

结果应用

(一)信用评价结果依法向社会公开。招标人在使用信用信息时,应遵循公平竞争原则,不得以不合理的条件限制或排斥任何潜在的招标代理机构。

(二)行业行政主管部门结合信用评价结果对招标代理机构及其从业人员实行守信激励和失信惩戒的差异化管理。对信用评价等级为B级及以上的代理机构,可以在日常监管中适当降低其代理项目的“双随机、一公开”抽查比例和频次,在办理相关业务时享受容缺受理、绿色通道等便利服务;对于信用评价等级为E级的代理机构,要依法加强对其招标代理活动的监管。

监督管理

(一)行业行政主管部门工作人员在信用评价工作中应当依法履职。

(二)省级行业行政主管部门将不定期抽查各设区市信用评价实施情况。在抽查过程中发现问题的,将督促各设区市行业行政主管部门进行整改。

本实施意见自2026年3月1日起施行,有效期至2028年3月1日。

附件:1.浙江省工程建设项目招标代理机构信用评价指标

2.浙江省工程建设项目招标代理从业人员信用评价指标

向上滑动阅览原文

本文来源:浙江省住房和城乡建设厅。免责声明:引用会内容仅代表作者个人观点,版权归原作者或原出版社所有,不对所涉及的版权问题负法律责任,如有侵权,请联系删除。

本文来源:浙江省住房和城乡建设厅。免责声明:引用会标注来源,内容仅代表作者个人观点,版权归原作者或原出版社所有,不对所涉及的版权问题负法律责任,如有侵权,请联系删除。

END

赋能工程前沿技术·驱动企业长效增长

联系方式
  电联或扫码添加微信索取word格式文件通知
龙欣:18519901886 同微信 邮箱:546589406@qq.com

最新文章

随机文章

基本 文件 流程 错误 SQL 调试
  1. 请求信息 : 2026-05-17 18:46:45 HTTP/2.0 GET : https://mffb.com.cn/a/461368.html
  2. 运行时间 : 0.076832s [ 吞吐率:13.02req/s ] 内存消耗:4,424.38kb 文件加载:140
  3. 缓存信息 : 0 reads,0 writes
  4. 会话信息 : SESSION_ID=2baf5b5430b5e5064661563cf1235151
  1. /yingpanguazai/ssd/ssd1/www/mffb.com.cn/public/index.php ( 0.79 KB )
  2. /yingpanguazai/ssd/ssd1/www/mffb.com.cn/vendor/autoload.php ( 0.17 KB )
  3. /yingpanguazai/ssd/ssd1/www/mffb.com.cn/vendor/composer/autoload_real.php ( 2.49 KB )
  4. /yingpanguazai/ssd/ssd1/www/mffb.com.cn/vendor/composer/platform_check.php ( 0.90 KB )
  5. /yingpanguazai/ssd/ssd1/www/mffb.com.cn/vendor/composer/ClassLoader.php ( 14.03 KB )
  6. /yingpanguazai/ssd/ssd1/www/mffb.com.cn/vendor/composer/autoload_static.php ( 4.90 KB )
  7. /yingpanguazai/ssd/ssd1/www/mffb.com.cn/vendor/topthink/think-helper/src/helper.php ( 8.34 KB )
  8. /yingpanguazai/ssd/ssd1/www/mffb.com.cn/vendor/topthink/think-validate/src/helper.php ( 2.19 KB )
  9. /yingpanguazai/ssd/ssd1/www/mffb.com.cn/vendor/topthink/think-orm/src/helper.php ( 1.47 KB )
  10. /yingpanguazai/ssd/ssd1/www/mffb.com.cn/vendor/topthink/think-orm/stubs/load_stubs.php ( 0.16 KB )
  11. /yingpanguazai/ssd/ssd1/www/mffb.com.cn/vendor/topthink/framework/src/think/Exception.php ( 1.69 KB )
  12. /yingpanguazai/ssd/ssd1/www/mffb.com.cn/vendor/topthink/think-container/src/Facade.php ( 2.71 KB )
  13. /yingpanguazai/ssd/ssd1/www/mffb.com.cn/vendor/symfony/deprecation-contracts/function.php ( 0.99 KB )
  14. /yingpanguazai/ssd/ssd1/www/mffb.com.cn/vendor/symfony/polyfill-mbstring/bootstrap.php ( 8.26 KB )
  15. /yingpanguazai/ssd/ssd1/www/mffb.com.cn/vendor/symfony/polyfill-mbstring/bootstrap80.php ( 9.78 KB )
  16. /yingpanguazai/ssd/ssd1/www/mffb.com.cn/vendor/symfony/var-dumper/Resources/functions/dump.php ( 1.49 KB )
  17. /yingpanguazai/ssd/ssd1/www/mffb.com.cn/vendor/topthink/think-dumper/src/helper.php ( 0.18 KB )
  18. /yingpanguazai/ssd/ssd1/www/mffb.com.cn/vendor/symfony/var-dumper/VarDumper.php ( 4.30 KB )
  19. /yingpanguazai/ssd/ssd1/www/mffb.com.cn/vendor/topthink/framework/src/think/App.php ( 15.30 KB )
  20. /yingpanguazai/ssd/ssd1/www/mffb.com.cn/vendor/topthink/think-container/src/Container.php ( 15.76 KB )
  21. /yingpanguazai/ssd/ssd1/www/mffb.com.cn/vendor/psr/container/src/ContainerInterface.php ( 1.02 KB )
  22. /yingpanguazai/ssd/ssd1/www/mffb.com.cn/app/provider.php ( 0.19 KB )
  23. /yingpanguazai/ssd/ssd1/www/mffb.com.cn/vendor/topthink/framework/src/think/Http.php ( 6.04 KB )
  24. /yingpanguazai/ssd/ssd1/www/mffb.com.cn/vendor/topthink/think-helper/src/helper/Str.php ( 7.29 KB )
  25. /yingpanguazai/ssd/ssd1/www/mffb.com.cn/vendor/topthink/framework/src/think/Env.php ( 4.68 KB )
  26. /yingpanguazai/ssd/ssd1/www/mffb.com.cn/app/common.php ( 0.03 KB )
  27. /yingpanguazai/ssd/ssd1/www/mffb.com.cn/vendor/topthink/framework/src/helper.php ( 18.78 KB )
  28. /yingpanguazai/ssd/ssd1/www/mffb.com.cn/vendor/topthink/framework/src/think/Config.php ( 5.54 KB )
  29. /yingpanguazai/ssd/ssd1/www/mffb.com.cn/config/app.php ( 0.95 KB )
  30. /yingpanguazai/ssd/ssd1/www/mffb.com.cn/config/cache.php ( 0.78 KB )
  31. /yingpanguazai/ssd/ssd1/www/mffb.com.cn/config/console.php ( 0.23 KB )
  32. /yingpanguazai/ssd/ssd1/www/mffb.com.cn/config/cookie.php ( 0.56 KB )
  33. /yingpanguazai/ssd/ssd1/www/mffb.com.cn/config/database.php ( 2.48 KB )
  34. /yingpanguazai/ssd/ssd1/www/mffb.com.cn/vendor/topthink/framework/src/think/facade/Env.php ( 1.67 KB )
  35. /yingpanguazai/ssd/ssd1/www/mffb.com.cn/config/filesystem.php ( 0.61 KB )
  36. /yingpanguazai/ssd/ssd1/www/mffb.com.cn/config/lang.php ( 0.91 KB )
  37. /yingpanguazai/ssd/ssd1/www/mffb.com.cn/config/log.php ( 1.35 KB )
  38. /yingpanguazai/ssd/ssd1/www/mffb.com.cn/config/middleware.php ( 0.19 KB )
  39. /yingpanguazai/ssd/ssd1/www/mffb.com.cn/config/route.php ( 1.89 KB )
  40. /yingpanguazai/ssd/ssd1/www/mffb.com.cn/config/session.php ( 0.57 KB )
  41. /yingpanguazai/ssd/ssd1/www/mffb.com.cn/config/trace.php ( 0.34 KB )
  42. /yingpanguazai/ssd/ssd1/www/mffb.com.cn/config/view.php ( 0.82 KB )
  43. /yingpanguazai/ssd/ssd1/www/mffb.com.cn/app/event.php ( 0.25 KB )
  44. /yingpanguazai/ssd/ssd1/www/mffb.com.cn/vendor/topthink/framework/src/think/Event.php ( 7.67 KB )
  45. /yingpanguazai/ssd/ssd1/www/mffb.com.cn/app/service.php ( 0.13 KB )
  46. /yingpanguazai/ssd/ssd1/www/mffb.com.cn/app/AppService.php ( 0.26 KB )
  47. /yingpanguazai/ssd/ssd1/www/mffb.com.cn/vendor/topthink/framework/src/think/Service.php ( 1.64 KB )
  48. /yingpanguazai/ssd/ssd1/www/mffb.com.cn/vendor/topthink/framework/src/think/Lang.php ( 7.35 KB )
  49. /yingpanguazai/ssd/ssd1/www/mffb.com.cn/vendor/topthink/framework/src/lang/zh-cn.php ( 13.70 KB )
  50. /yingpanguazai/ssd/ssd1/www/mffb.com.cn/vendor/topthink/framework/src/think/initializer/Error.php ( 3.31 KB )
  51. /yingpanguazai/ssd/ssd1/www/mffb.com.cn/vendor/topthink/framework/src/think/initializer/RegisterService.php ( 1.33 KB )
  52. /yingpanguazai/ssd/ssd1/www/mffb.com.cn/vendor/services.php ( 0.14 KB )
  53. /yingpanguazai/ssd/ssd1/www/mffb.com.cn/vendor/topthink/framework/src/think/service/PaginatorService.php ( 1.52 KB )
  54. /yingpanguazai/ssd/ssd1/www/mffb.com.cn/vendor/topthink/framework/src/think/service/ValidateService.php ( 0.99 KB )
  55. /yingpanguazai/ssd/ssd1/www/mffb.com.cn/vendor/topthink/framework/src/think/service/ModelService.php ( 2.04 KB )
  56. /yingpanguazai/ssd/ssd1/www/mffb.com.cn/vendor/topthink/think-trace/src/Service.php ( 0.77 KB )
  57. /yingpanguazai/ssd/ssd1/www/mffb.com.cn/vendor/topthink/framework/src/think/Middleware.php ( 6.72 KB )
  58. /yingpanguazai/ssd/ssd1/www/mffb.com.cn/vendor/topthink/framework/src/think/initializer/BootService.php ( 0.77 KB )
  59. /yingpanguazai/ssd/ssd1/www/mffb.com.cn/vendor/topthink/think-orm/src/Paginator.php ( 11.86 KB )
  60. /yingpanguazai/ssd/ssd1/www/mffb.com.cn/vendor/topthink/think-validate/src/Validate.php ( 63.20 KB )
  61. /yingpanguazai/ssd/ssd1/www/mffb.com.cn/vendor/topthink/think-orm/src/Model.php ( 23.55 KB )
  62. /yingpanguazai/ssd/ssd1/www/mffb.com.cn/vendor/topthink/think-orm/src/model/concern/Attribute.php ( 21.05 KB )
  63. /yingpanguazai/ssd/ssd1/www/mffb.com.cn/vendor/topthink/think-orm/src/model/concern/AutoWriteData.php ( 4.21 KB )
  64. /yingpanguazai/ssd/ssd1/www/mffb.com.cn/vendor/topthink/think-orm/src/model/concern/Conversion.php ( 6.44 KB )
  65. /yingpanguazai/ssd/ssd1/www/mffb.com.cn/vendor/topthink/think-orm/src/model/concern/DbConnect.php ( 5.16 KB )
  66. /yingpanguazai/ssd/ssd1/www/mffb.com.cn/vendor/topthink/think-orm/src/model/concern/ModelEvent.php ( 2.33 KB )
  67. /yingpanguazai/ssd/ssd1/www/mffb.com.cn/vendor/topthink/think-orm/src/model/concern/RelationShip.php ( 28.29 KB )
  68. /yingpanguazai/ssd/ssd1/www/mffb.com.cn/vendor/topthink/think-helper/src/contract/Arrayable.php ( 0.09 KB )
  69. /yingpanguazai/ssd/ssd1/www/mffb.com.cn/vendor/topthink/think-helper/src/contract/Jsonable.php ( 0.13 KB )
  70. /yingpanguazai/ssd/ssd1/www/mffb.com.cn/vendor/topthink/think-orm/src/model/contract/Modelable.php ( 0.09 KB )
  71. /yingpanguazai/ssd/ssd1/www/mffb.com.cn/vendor/topthink/framework/src/think/Db.php ( 2.88 KB )
  72. /yingpanguazai/ssd/ssd1/www/mffb.com.cn/vendor/topthink/think-orm/src/DbManager.php ( 8.52 KB )
  73. /yingpanguazai/ssd/ssd1/www/mffb.com.cn/vendor/topthink/framework/src/think/Log.php ( 6.28 KB )
  74. /yingpanguazai/ssd/ssd1/www/mffb.com.cn/vendor/topthink/framework/src/think/Manager.php ( 3.92 KB )
  75. /yingpanguazai/ssd/ssd1/www/mffb.com.cn/vendor/psr/log/src/LoggerTrait.php ( 2.69 KB )
  76. /yingpanguazai/ssd/ssd1/www/mffb.com.cn/vendor/psr/log/src/LoggerInterface.php ( 2.71 KB )
  77. /yingpanguazai/ssd/ssd1/www/mffb.com.cn/vendor/topthink/framework/src/think/Cache.php ( 4.92 KB )
  78. /yingpanguazai/ssd/ssd1/www/mffb.com.cn/vendor/psr/simple-cache/src/CacheInterface.php ( 4.71 KB )
  79. /yingpanguazai/ssd/ssd1/www/mffb.com.cn/vendor/topthink/think-helper/src/helper/Arr.php ( 16.63 KB )
  80. /yingpanguazai/ssd/ssd1/www/mffb.com.cn/vendor/topthink/framework/src/think/cache/driver/File.php ( 7.84 KB )
  81. /yingpanguazai/ssd/ssd1/www/mffb.com.cn/vendor/topthink/framework/src/think/cache/Driver.php ( 9.03 KB )
  82. /yingpanguazai/ssd/ssd1/www/mffb.com.cn/vendor/topthink/framework/src/think/contract/CacheHandlerInterface.php ( 1.99 KB )
  83. /yingpanguazai/ssd/ssd1/www/mffb.com.cn/app/Request.php ( 0.09 KB )
  84. /yingpanguazai/ssd/ssd1/www/mffb.com.cn/vendor/topthink/framework/src/think/Request.php ( 55.78 KB )
  85. /yingpanguazai/ssd/ssd1/www/mffb.com.cn/app/middleware.php ( 0.25 KB )
  86. /yingpanguazai/ssd/ssd1/www/mffb.com.cn/vendor/topthink/framework/src/think/Pipeline.php ( 2.61 KB )
  87. /yingpanguazai/ssd/ssd1/www/mffb.com.cn/vendor/topthink/think-trace/src/TraceDebug.php ( 3.40 KB )
  88. /yingpanguazai/ssd/ssd1/www/mffb.com.cn/vendor/topthink/framework/src/think/middleware/SessionInit.php ( 1.94 KB )
  89. /yingpanguazai/ssd/ssd1/www/mffb.com.cn/vendor/topthink/framework/src/think/Session.php ( 1.80 KB )
  90. /yingpanguazai/ssd/ssd1/www/mffb.com.cn/vendor/topthink/framework/src/think/session/driver/File.php ( 6.27 KB )
  91. /yingpanguazai/ssd/ssd1/www/mffb.com.cn/vendor/topthink/framework/src/think/contract/SessionHandlerInterface.php ( 0.87 KB )
  92. /yingpanguazai/ssd/ssd1/www/mffb.com.cn/vendor/topthink/framework/src/think/session/Store.php ( 7.12 KB )
  93. /yingpanguazai/ssd/ssd1/www/mffb.com.cn/vendor/topthink/framework/src/think/Route.php ( 23.73 KB )
  94. /yingpanguazai/ssd/ssd1/www/mffb.com.cn/vendor/topthink/framework/src/think/route/RuleName.php ( 5.75 KB )
  95. /yingpanguazai/ssd/ssd1/www/mffb.com.cn/vendor/topthink/framework/src/think/route/Domain.php ( 2.53 KB )
  96. /yingpanguazai/ssd/ssd1/www/mffb.com.cn/vendor/topthink/framework/src/think/route/RuleGroup.php ( 22.43 KB )
  97. /yingpanguazai/ssd/ssd1/www/mffb.com.cn/vendor/topthink/framework/src/think/route/Rule.php ( 26.95 KB )
  98. /yingpanguazai/ssd/ssd1/www/mffb.com.cn/vendor/topthink/framework/src/think/route/RuleItem.php ( 9.78 KB )
  99. /yingpanguazai/ssd/ssd1/www/mffb.com.cn/route/app.php ( 1.72 KB )
  100. /yingpanguazai/ssd/ssd1/www/mffb.com.cn/vendor/topthink/framework/src/think/facade/Route.php ( 4.70 KB )
  101. /yingpanguazai/ssd/ssd1/www/mffb.com.cn/vendor/topthink/framework/src/think/route/dispatch/Controller.php ( 4.74 KB )
  102. /yingpanguazai/ssd/ssd1/www/mffb.com.cn/vendor/topthink/framework/src/think/route/Dispatch.php ( 10.44 KB )
  103. /yingpanguazai/ssd/ssd1/www/mffb.com.cn/app/controller/Index.php ( 4.81 KB )
  104. /yingpanguazai/ssd/ssd1/www/mffb.com.cn/app/BaseController.php ( 2.05 KB )
  105. /yingpanguazai/ssd/ssd1/www/mffb.com.cn/vendor/topthink/think-orm/src/facade/Db.php ( 0.93 KB )
  106. /yingpanguazai/ssd/ssd1/www/mffb.com.cn/vendor/topthink/think-orm/src/db/connector/Mysql.php ( 5.44 KB )
  107. /yingpanguazai/ssd/ssd1/www/mffb.com.cn/vendor/topthink/think-orm/src/db/PDOConnection.php ( 52.47 KB )
  108. /yingpanguazai/ssd/ssd1/www/mffb.com.cn/vendor/topthink/think-orm/src/db/Connection.php ( 8.39 KB )
  109. /yingpanguazai/ssd/ssd1/www/mffb.com.cn/vendor/topthink/think-orm/src/db/ConnectionInterface.php ( 4.57 KB )
  110. /yingpanguazai/ssd/ssd1/www/mffb.com.cn/vendor/topthink/think-orm/src/db/builder/Mysql.php ( 16.58 KB )
  111. /yingpanguazai/ssd/ssd1/www/mffb.com.cn/vendor/topthink/think-orm/src/db/Builder.php ( 24.06 KB )
  112. /yingpanguazai/ssd/ssd1/www/mffb.com.cn/vendor/topthink/think-orm/src/db/BaseBuilder.php ( 27.50 KB )
  113. /yingpanguazai/ssd/ssd1/www/mffb.com.cn/vendor/topthink/think-orm/src/db/Query.php ( 15.71 KB )
  114. /yingpanguazai/ssd/ssd1/www/mffb.com.cn/vendor/topthink/think-orm/src/db/BaseQuery.php ( 45.13 KB )
  115. /yingpanguazai/ssd/ssd1/www/mffb.com.cn/vendor/topthink/think-orm/src/db/concern/TimeFieldQuery.php ( 7.43 KB )
  116. /yingpanguazai/ssd/ssd1/www/mffb.com.cn/vendor/topthink/think-orm/src/db/concern/AggregateQuery.php ( 3.26 KB )
  117. /yingpanguazai/ssd/ssd1/www/mffb.com.cn/vendor/topthink/think-orm/src/db/concern/ModelRelationQuery.php ( 20.07 KB )
  118. /yingpanguazai/ssd/ssd1/www/mffb.com.cn/vendor/topthink/think-orm/src/db/concern/ParamsBind.php ( 3.66 KB )
  119. /yingpanguazai/ssd/ssd1/www/mffb.com.cn/vendor/topthink/think-orm/src/db/concern/ResultOperation.php ( 7.01 KB )
  120. /yingpanguazai/ssd/ssd1/www/mffb.com.cn/vendor/topthink/think-orm/src/db/concern/WhereQuery.php ( 19.37 KB )
  121. /yingpanguazai/ssd/ssd1/www/mffb.com.cn/vendor/topthink/think-orm/src/db/concern/JoinAndViewQuery.php ( 7.11 KB )
  122. /yingpanguazai/ssd/ssd1/www/mffb.com.cn/vendor/topthink/think-orm/src/db/concern/TableFieldInfo.php ( 2.63 KB )
  123. /yingpanguazai/ssd/ssd1/www/mffb.com.cn/vendor/topthink/think-orm/src/db/concern/Transaction.php ( 2.77 KB )
  124. /yingpanguazai/ssd/ssd1/www/mffb.com.cn/vendor/topthink/framework/src/think/log/driver/File.php ( 5.96 KB )
  125. /yingpanguazai/ssd/ssd1/www/mffb.com.cn/vendor/topthink/framework/src/think/contract/LogHandlerInterface.php ( 0.86 KB )
  126. /yingpanguazai/ssd/ssd1/www/mffb.com.cn/vendor/topthink/framework/src/think/log/Channel.php ( 3.89 KB )
  127. /yingpanguazai/ssd/ssd1/www/mffb.com.cn/vendor/topthink/framework/src/think/event/LogRecord.php ( 1.02 KB )
  128. /yingpanguazai/ssd/ssd1/www/mffb.com.cn/vendor/topthink/think-helper/src/Collection.php ( 16.47 KB )
  129. /yingpanguazai/ssd/ssd1/www/mffb.com.cn/vendor/topthink/framework/src/think/facade/View.php ( 1.70 KB )
  130. /yingpanguazai/ssd/ssd1/www/mffb.com.cn/vendor/topthink/framework/src/think/View.php ( 4.39 KB )
  131. /yingpanguazai/ssd/ssd1/www/mffb.com.cn/vendor/topthink/framework/src/think/Response.php ( 8.81 KB )
  132. /yingpanguazai/ssd/ssd1/www/mffb.com.cn/vendor/topthink/framework/src/think/response/View.php ( 3.29 KB )
  133. /yingpanguazai/ssd/ssd1/www/mffb.com.cn/vendor/topthink/framework/src/think/Cookie.php ( 6.06 KB )
  134. /yingpanguazai/ssd/ssd1/www/mffb.com.cn/vendor/topthink/think-view/src/Think.php ( 8.38 KB )
  135. /yingpanguazai/ssd/ssd1/www/mffb.com.cn/vendor/topthink/framework/src/think/contract/TemplateHandlerInterface.php ( 1.60 KB )
  136. /yingpanguazai/ssd/ssd1/www/mffb.com.cn/vendor/topthink/think-template/src/Template.php ( 46.61 KB )
  137. /yingpanguazai/ssd/ssd1/www/mffb.com.cn/vendor/topthink/think-template/src/template/driver/File.php ( 2.41 KB )
  138. /yingpanguazai/ssd/ssd1/www/mffb.com.cn/vendor/topthink/think-template/src/template/contract/DriverInterface.php ( 0.86 KB )
  139. /yingpanguazai/ssd/ssd1/www/mffb.com.cn/runtime/temp/49e0cd3e0528281c5c5fae705243dc37.php ( 11.98 KB )
  140. /yingpanguazai/ssd/ssd1/www/mffb.com.cn/vendor/topthink/think-trace/src/Html.php ( 4.42 KB )
  1. CONNECT:[ UseTime:0.000609s ] mysql:host=127.0.0.1;port=3306;dbname=no_mfffb;charset=utf8mb4
  2. SHOW FULL COLUMNS FROM `fenlei` [ RunTime:0.001024s ]
  3. SELECT * FROM `fenlei` WHERE `fid` = 0 [ RunTime:0.000271s ]
  4. SELECT * FROM `fenlei` WHERE `fid` = 63 [ RunTime:0.000246s ]
  5. SHOW FULL COLUMNS FROM `set` [ RunTime:0.000542s ]
  6. SELECT * FROM `set` [ RunTime:0.000201s ]
  7. SHOW FULL COLUMNS FROM `article` [ RunTime:0.000552s ]
  8. SELECT * FROM `article` WHERE `id` = 461368 LIMIT 1 [ RunTime:0.000512s ]
  9. UPDATE `article` SET `lasttime` = 1779014805 WHERE `id` = 461368 [ RunTime:0.001505s ]
  10. SELECT * FROM `fenlei` WHERE `id` = 64 LIMIT 1 [ RunTime:0.000258s ]
  11. SELECT * FROM `article` WHERE `id` < 461368 ORDER BY `id` DESC LIMIT 1 [ RunTime:0.000541s ]
  12. SELECT * FROM `article` WHERE `id` > 461368 ORDER BY `id` ASC LIMIT 1 [ RunTime:0.000379s ]
  13. SELECT * FROM `article` WHERE `id` < 461368 ORDER BY `id` DESC LIMIT 10 [ RunTime:0.001052s ]
  14. SELECT * FROM `article` WHERE `id` < 461368 ORDER BY `id` DESC LIMIT 10,10 [ RunTime:0.000841s ]
  15. SELECT * FROM `article` WHERE `id` < 461368 ORDER BY `id` DESC LIMIT 20,10 [ RunTime:0.001964s ]
0.078388s