2026科技股的四个隐忧
节选自2025-12-22《2026全球宏观交易猜想》
AI产业方面,现在可以非常确定的是仍然处于高度景气的状态,这种景气只有你真正花时间通过一些渠道去了解产业才可能感受到,而那些先入为主喜欢臆断的人是不可能了解的,不仅AI产业本身的景气度非常高,而且开始广泛地拉动传统行业,过去几年需求低迷的行业开始因为人工智能而有回春迹象,这是AI繁荣从一个中微观事实变为一个宏观事实的标志,这个我在过去几周的日记也已经谈过了,包括对下游生产率的拉动,对上游基础设施原材料和设备等的广泛拉动,比如大量的发电股,零件设备股,像卡特彼勒这是最典型的传统工业制造业股票,今年股价也涨了60%+了,今年海内外股票板块百花齐放,不仅AI相关股票涨幅可观,上游的传统板块诸如能源、电力、材料、设备零件股全面爆发,下游的软件板块有大量个股都涨幅可观,这足以说明很多问题,明年我们有可能看到AI技术对传统各行各业生产效率的全面改善,那么在其他板块会出现新的机会。
但与此同时,高景气也伴随着一些问题,这些问题不小且不少,从产业角度来讲不是什么大风险,但从交易来看,却可能是大问题。所以总的来讲,包括美股和a股在内的科技股涨势有可能停滞一段时间,进入震荡,但大的风险没有,因为宏观即便是明年有加息预期,我认为最多也是出现一个大型震荡。

科技股的未来走势是我这几天调整修正较大的一个方面,从最近市场担忧的情况来看,它本质还是一个融资和信用风险问题。之所以会产生这一担忧,首先一点是一些厂商投资回报率和现金流创造能力下降,大模型供给过剩和价格持续下降的情况使得投资者对于部分科技企业的未来偿付能力存疑,包括OPENAI奥特曼前段时间也曾坦言明年收入增长将下滑至个位数,个位数的增长如何能够覆盖那么大的资本支出和数据中心租金?所以LLM领域的投资增长一定会在一两年内见顶,具体只是一个时间问题,那么和大模型训练密切相关的英伟达芯片和相关数据中心硬件设备的需求也会随之放缓。
第二点就是甲骨文的代表性到底在哪里,主要就是今年以来风靡科技企业的所谓“表外融资”方式,这种融资方式就是由第三方的资产管理公司或金融机构(如黑石、阿波罗、蓝猫头鹰等)来负责数据中心所需的土地、厂房以及供电设施等固定资产,而科技企业通过未来的租赁承诺来租这些数据中心,那么它就可以把投资固定资产的钱省出来,从而花在购买GPU/存储/网络设备/光模块这些最主要的IT设备上面,这样它在数据中心上面就可以快速扩张,而不用在资产负债表里面背负大量债务,这也是这种融资方式越来越受欢迎的原因,今年以来这种融资方式大幅增长,表现在数据上,就是未来10-15年需要支付的租金总额激增,尤其是甲骨文和OPENAI这种的增长最快占比最大。
企业租用而不是购买土地厂房本来是很正常很普遍的商业现象,之所以把科技企业的这种行为叫表外融资,是因为它附带租赁条款承诺,这种承诺就形同债务,因为如果甲骨文将来无法兑现这一租赁承诺,那么它将面临巨额违约金赔偿金。
而资产管理公司投资这些数据中心建筑的钱从哪里来呢?自然就是通过股权融资、银行信贷甚至大量的私人信贷,所以你看到过去几年北美的数据中心建设繁荣,它的确是撬动了相当一部分的社会融资规模,过去两个月市场对私人信贷和信用风险问题的讨论,或多或少与AI数据中心有一定的关系。
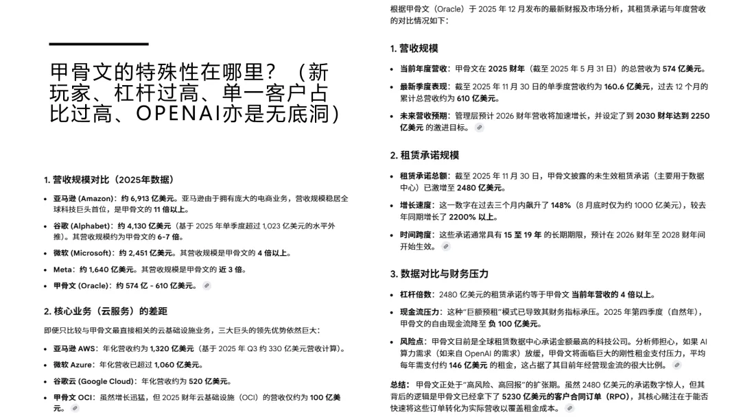
从上述方面我们看到甲骨文的确是在风险问题上有一定的代表性,但它的问题要比其他大型科技企业严重得多,首先它是云计算领域一个新入局的玩家,它只是一个软件开发商,这两年才大规模投资进入数据中心领域,它没有自有的数据中心,不像AMZN微软谷歌它们有大量自有的数据中心,所以它需要靠这种表外融资和大幅加杠杆的方式,这也是它股价之前能够涨那么多的原因,因为这家伙很会加杠杆,所以市场对它有一个重新定价,然而定价完成长之后就要定价风险,你从上面那个比例图就可以看出来,甲骨文未来10-15年的租赁承诺已经达到了2500亿,而它一年的总营收规模只有574亿,哪怕2500亿除以15每年170亿,占它的营收比例也高达30%,尽管甲骨文的未来合同量已经有5230亿,但这里面存在单一客户占比过大的问题,5000亿里面有3000亿是OPENAI,这俩就是半斤八两难兄难弟,OPENAI的营收情况比甲骨文还差得多,更是一个无底洞,而亚马逊META谷歌那些大型企业虽然也开始采用表外融资,但他们首先是营收规模远高于甲骨文,最小的META是甲骨文的3倍,最大的亚马逊是11倍,另外它们的租金承诺远低于甲骨文,最多也没超过1000亿,最小的谷歌才几百亿,十几年平均下来对这些大型科技公司来讲根本不是事儿,所以从这个角度来讲甲骨文是特殊的,它不具有代表性,它的风险不意味着大型科技公司的风险。
但与此同时我们要看到,甲骨文和OPENAI这样的公司,它虽然营收规模不大,但它在数据中心投资中却是最激进的,也因此其投资规模占比不低,所以明年我们很大可能会看到数据中心这一块的投资增速会放缓,因为这些杠杆最高最激进的企业它大概率会放缓,毕竟投资人的担忧是实实在在的,上周三的Blue Owl事件就是这种激进加杠杆开始不被投资人买账的一个最新迹象。
而这种融资和加杠杆速度放缓,也会对AI数据中心的整个供应链产生影响,这也是为什么周三OWL消息出来后,整个供给链大跌,连同上游相关的各种设施设备能源公司都受影响,包括中日台供应链上的企业股价都受波及。这也是交易员需要密切注意的,这对于明年的选股很重要,AI数据中心供应链从2023年到现在已经涨了3年了,一旦增长放缓,那些大牛股进入震荡甚至个别股票进入下跌趋势,都是很正常的。
还有一点就是作为宏观交易员要看到数据中心投资对于美国经济的影响,上面这个图感受一下,从23年以来,私人建筑投资除了数据中心以外,全部都是往下走的,而数据中心投资翻了三四倍,包括如果有关注美国劳动力市场信息的人,你会发现美国现在数据中心所需的蓝领工人(如熟练的水电工、木工、焊工、泥瓦工等等)严重短缺非常吃香,年薪是10万美金起跳,国内的这种工人要想润到美国,生计是完全没问题的,之前甲骨文的数据中心推迟不是因为融资问题,而是因为劳动力短缺,所以不管是固定资产投资也好,劳动力市场也好,数据中心其实在很大程度上支撑了这两年美国经济的韧性,一旦数据中心投资显著放缓,那么对美国经济一定会产生影响,如果叠加其他的空头共振,比如美联储有可能加息,则会构成一个比较好的宏观空头交易机会。
当然,我的基本假设仍然是数据中心投资会见顶放缓,但不会那么剧烈,它会带来美股的龙头切换和结构性分化,但不一定导致集体暴跌。
股价已经涨到相当高的位置,同时现有产能也已经拉满,新的产能一时半会上不来,那么股价的涨势就会陷入停滞。产能爆满看似是好事,但在新产能无法及时跟上的情况下,意味着未来一两年内的营收增长已经存在天花板,而股价又已经完全定价了先前的预期,这种情况下,股价很难继续上涨。现在产能爆满的信息我们看到很多,甲骨文和博通都是,GEV也是,订单交付排到后年,生产能力已经达到瓶颈了,收入还如何进一步增长,所以一些公司股价在新高后很快跌回震荡区间,这已经说明了市场的顾虑,存储芯片公司同样有这样的问题。
产能问题我还要补充的重要一点就是,过往多次产能的大幅扩张都伴随着股市的顶点,其关系表现如下:需求爆发和产能不足对应股价暴涨,产能大幅扩张对应股价见顶,产能扎堆投产并开始出现显著过剩对应股价暴跌,进而引发企业资本支出的剧烈收缩,从而也导致宏观经济进入下行期,这种规律在过去历史中上演过多次,不管a股还是美股都有相应的例子,而之所以股票上涨趋势持续时间短,产能一扩张就见顶,主要有如下三个原因:
一是需求繁荣本身的持续时间短;
二是宏观政策收紧导致需求增长期戛然而止;
上一轮半导体周期也即2020年后的那轮周期,美股涨了两年,很多科技股在美联储加息前就已经见顶,这是因为疫情后的消费电子更换潮结束的原因,而a股只涨了一年,21年就见顶大跌了,这是因为21年初中国的货币和信贷政策出现了显著的收缩。
三是由于需求的非理性和提前透支。上周二有机构朋友问我需求是否是线性的,是不是和很多投行研报所写的,未来几年会保持多少百分比的稳定增长?这个问题很好,我可以负责任地告诉大家,真实世界中的需求变化绝对不是线性的,需求是非线性且非理性的,就比如现在内存芯片行业的情况,下游厂商不管大厂小厂都是恐慌性下单,拼了命疯抢,不问价格,有多少买多少,能下多少订单下多少订单,供给的瓶颈导致了买方的恐慌和非理性抢购,导致其所下的订单量超过了真实需求量,这反过来又导致了供给的非理性,卖方误判了真实需求,导致了产能扩张幅度高于需求增长的幅度,等到全球各地产能集中扎堆投产的时间点,大家就开始傻眼了,发现不仅没有那么多需求,而且由于前期大家下了太多订单,现在已经形成了很高的库存,自然商品价格和公司股价均步入大熊市,这也是存储这个行业的周期性非常强的一个原因。
这一轮AI产业链的景气持续时间已经是属于比较长的,从23年到现在已经持续了三年,持续时间长的主要原因,一是宏观上处于较为宽松的降息周期,二是需求本身繁荣的时间很长,大模型领域的竞争日益激烈,创新层出不穷,其应用性越来越强,这本身就支撑了数据中心投资和AI硬件设施的需求,而AI在更广泛经济层面的渗透率越来越高,它反过来也使上游投资维持在高景气度。
而就目前数据中心投资本身的情况来看,它的确已经临近一个增速的拐点期,而且也存在促使其见顶的催化剂事件如投资回报和信用风险问题,所以接下来判断股价是否见顶,核心之一就是看这个问题。此外下游应用是否持续增长,是否有杀手级应用的爆发,是另一个需密切关注的问题,这是对需求本身的跟进,另一个跟进就是要看通胀预期和货币政策走向,如果需求走弱叠加政策收紧,那么会出现非常好非常明确的空头机会,但如果没有,尤其是如果出现新一轮下游需求的爆发,那么就要做好再次全面做多的准备。
3、内存芯片的问题。
这是一个非常严重的问题,也是这段时间以来产业界最关注的问题,它的严重性在于波及范围极广,对于科技股交易可能产生较大影响。由于内存芯片的短缺,DIGITIMES研究员已经下调了明年的手机出货量,也即相比于今年会是负增长,那么我们看看那些3c消费电子领域的巨头,这两年迟迟涨不动,明年也很难涨得动,除非AI的应用有非常大的进展。
对于A股科技股的影响恐怕会更大。A股的多数半导体公司是消费电子供应链上的公司,是面向消费者的,而台湾大部分都是企业供应链上的公司,在数据中心大幅扩张情况下,企业供应链上的公司自然受益最大,今年以来爆发的a股科技股基本也是都是企业供应链上的,而由于手机电脑等这些消费电子换机潮迟迟未到,消费供应链上的那些公司基本上没怎么表现,而由于存储芯片供给问题导致的消费电子出货量下滑以及零部件成本的大幅上升,将会使这些公司股价在底部震荡更长时间,包括最近任天堂也是由于存储模块成本暴涨侵蚀利润而股价大跌。
另外就是功率芯片,这是另一个没怎么表现过的大板块,股价依然集体低迷,它本来有可能走出底部,但内存芯片的短缺是一个坏消息。功率芯片的传统应用领域主要是汽车、工业制造业和消费电子,低迷的主要原因就是制造业和消费电子需求的整体低迷,但接下来情况有可能发生改变,一是数据中心所拉动的工业制造业复苏有可能使功率芯片需求,本身数据中心的高要求也需要更好的功率芯片(比如电源管理芯片等),比如最近我们看到海外功率芯片大厂ADI的财报显示需求有明显复苏,股价已经创历史新高,就是因为它在数据中心和卫星领域有较多布局,但其他大厂的股价仍然低迷,说明传统领域的需求仍然低迷,所以这方面仍需观察,另一个就是各种AI电子产品如果出货量大幅增长,包括机器人在内,这些产品可能会带动大量的传感芯片需求,但如果由于存储芯片短缺,手机电脑这些出货量下降,那么也会使行业的整体复苏继续延后。4、国产芯片良率问题
A股芯片产业链从上游设计的寒武纪摩尔线程到下游制造的中芯国际华虹半导体等,包括内存芯片,最大问题就是良率,寒武纪芯片的良率只有20%,这个水平显然太低了,这是股价涨势陷入停滞乃至持续走低的主要原因,需求虽然爆发了,但良率制约了供给,企业收入利润短期内也是上不去。在这种情况下,股价再震荡个一年,甚至不断出现新的低点,这是完全有可能的。
考虑到数据中心投资放缓的可能性,以及中国芯片产业链的严重良率和成本问题,需要做好a股科技股已经见顶,或者说在一个较长的时间框架里(比如震荡一两年,后年才有较好多头机会)已经见顶的心理准备。现在a股的总体情绪还是比较乐观的,然而若股价处于震荡区间的时间越来越长,它就会把这种乐观情绪逐渐磨光,怀疑会逐渐滋生,而且震荡的背后必然有基本面利空因素的制约,随着大家对这些利空的认知逐渐清晰明确,市场对于a股见顶下跌的共识就会逐渐形成,那么届时市场对A债的底部共识也会逐渐形成。
今年的a股是一个结构性牛市,远谈不上全面牛市,宏观经济增长持续下滑是一个基本事实,过去几年因错误政策形成的严重问题最多只是缓解了个别,多数并未缓解且在恶化,因为政策本身并未有根本的修正,比如开发商的问题,土地财政收入问题,房价持续下滑导致居民财富持续缩水,消费能力和加杠杆意愿日益走弱,所有这些情况都意味着长期国债下跌的同时会逐渐积蓄多头力量,长期性国债作为一个波动性较高的交易型资产,它在股市大涨时被机构所抛售这很正常,今年a股无疑就是TL的主要空头驱动因素之一,其他中短期限的国债跌幅并没有那么大,这是足以说明问题的,长债和股市表现的这一相关性在明年还会继续起作用,届时若a股进一步下跌,多方面条件同时具备形成共振,那么长期国债会有一个很好的做多机会。
如果明年没有大的宏观和产业需求端风险,或者在这类风险完全定价之后,可以考虑上述方向的机会。
从今年最火爆领域的视角往上看,比如今年产能瓶颈最显著、供给缺口最大的领域,它未来必然要扩张产能,那么密切相关的上游设备零部件一定会继续受益,像中低端芯片一定会有人重新入局,因为现在DDR4和DDR5价格都已经倒挂了,中国一定会千方百计提高AI芯片良率,对高端半导体设备的需求只会有增无减,比如数据中心供电的上游,各种电力设备储能设施,还会继续大幅增长;比如全球范围内的核电厂在加速批复和建设,那么本身供给量非常小的核原料铀矿,其价格在未来一定会暴涨,这个a股美股都是有明确交易标的的;
往上看还包括另外一个视角,就是太空和卫星,AI、机器人和卫星是我认为未来一两年时间内需求仍会继续爆发的三个领域,而且这三个领域高度相关。火箭发射的可回收可重复利用使得运营成本大幅降低,Starlink已经显著盈利足以说明卫星通讯已成为一个成熟可行可大规模推广的商业模式,卫星集群的大规模部署将带动卫星产业链,最近因为SpaceX的IPO话题相关板块继续大涨,但这并不只是炒作,今年以来其实已经看到这条产业链上的蓬勃景气,只不过a股密切相关直接受益的公司较少,但是美股和台股非常多。当然,国内方面的技术并不成熟,但基于这种政治导向和科技军备竞赛,必然会加大投入,突破瓶颈恐怕也只是时间问题,所以这一块应当密切关注。
往下看是指下游软件应用领域以及受益于AI应用生产率显著改善的企业或行业。AI模型最大问题是分析能力很强,但动手能力较差,你让它随便创作点什么东西看似不错,但真到你有需求要解决问题的时候,它能气死你,所以专业软件领域的公司仍然大有可为。受益于AI效率提升的行情,比如医药,医药是今年底美股开始冒头的一个板块,AI是可以极大程度提高药物研发速度和效率的。
节选自 2025-11-26 《市场对未来AI芯片及上下游竞争格局变化的考虑》
总的来讲,AI产业链的发展已经进入了一个新的阶段,增长前景没有改变,但未来竞争更为激烈,对中下游而言,成本将成为主要考量,因为在资本开支额越来越庞大的情况下,投资风险已经若隐若现,投资人将要求更高的风险溢价,这对融资方来说就意味着成本的提高,不仅如此,由于大模型领域的激烈竞争,哪怕最优秀的模型,价格也是一降再降,很多企业为保持市场份额已经在以亏本方式给客户提供模型,OPENAI也坦言其明年盈利增速将跌至个位数,所以,盈利方面的压力要求他们必须降低模型和芯片成本,不能再大手大脚花钱,压低采购价格将成为新增订单的一个主要条件和考虑,一旦节约成本成为投资人和大厂的主要关心点,基础设施企业为了维持市场份额就比较降低报价,那些过去几年保持利润高速增长和高毛利的企业,如果产品没能更新换代,失去价格和竞争优势,缺乏维持高价的理由,那么其增速和毛利率都有可能进入下行阶段,股价将有可能停滞不前,进入大型震荡,对于那些已经享受需求从0到1的爆发式增长的公司而言,未来它们的股价有可能从第一梯队掉入第二梯队。
而节约成本的时代与谷歌TPU的成本性能优势无疑将构成共振,未来TPU需求有可能暴增,这也是投资者和芯片需求方所喜闻乐见的,昨晚谷歌大涨,英伟达和AMD一度暴跌,已足以说明市场的看法,英伟达的问题不在于它不好,而在于它已经占据市场绝对优势地位过长时间,高达90%的数据中心AI芯片市占率是很难维持的,而高达75%的毛利率也是很难持续的,毕竟这是一个日新月异的行业,在这里混的都是英才和人精,在山之颠你无法再往上走,其他人都想把你挤下去,尽管英伟达芯片仍有其优势和吸引力,但未来增量的空间,它将不再是首选。而至于一度被认为有可能和英伟达构成竞争关系的AMD,在吸引了市场短短几周的注意力之后,现在又再次被市场抛弃了,过去长达几年时间AMD都没能抓住机会,现在要出头更难。另外,AMD/QCOM/INTC这些电脑和手机芯片厂商,现在由于存储芯片的暴涨又再次面临尴尬的境地,本来电脑手机换机潮迟迟不来已经制约了这些公司股价的上涨,而存储芯片的暴涨和一货难求大概率将导致明年手机等产品的出货量下滑,换机潮不仅没盼来,产量还要减少,真是一波三折。
还有,所谓的谷歌链或英伟达链,恐怕不能如其字面意思那般简单看待,因为谷歌TPU和英伟达GPU供应商的重合度是比较高的,博通虽与谷歌合作设计TPU,但它一直以来也是AI数据中心网络通信芯片的主要供应商,所有AI高端芯片基本都是台积电包揽制造,TPU也只有台积电能造,所以一些公司有可能会有较大的增量空间,但一些公司有可能面临订单的此消彼长,而非像几年前一样从无到有的爆发性增长,比如台积电,若TPU需求大量增加,则GPU需求有可能减少,数据中心和服务器等各种设施需求也是同样道理,当然,只是格局变了,增长前景不变,高端材料和技术的需求没变,技术不断革新的前景也没变,那些不断推陈出新,不断研发更好产品和技术的公司只会越来越好,所以未来依然会有大牛市,只要做对AI标的依然会有大赚的空间。