当前位置:首页>行情>黄金过山车行情复盘!昨日涨跌核心拆解+今日精准操作策略,文末重磅福利手慢无

黄金过山车行情复盘!昨日涨跌核心拆解+今日精准操作策略,文末重磅福利手慢无

  • 2026-05-09 06:32:10
黄金过山车行情复盘!昨日涨跌核心拆解+今日精准操作策略,文末重磅福利手慢无

点击上方[京兆易汇资本]点击右上角点选[设为星标🌟]

📈公众号👇

黄金过山车行情复盘!昨日涨跌核心拆解+今日精准操作策略,文末重磅福利手慢无

各位关注黄金市场的家人们,大家好!昨天周一的黄金行情,相信不少朋友都直呼太刺激了——开盘冲高、急跌跳水、尾盘又强势拉回,一天之内走完了超百点的宽幅震荡,有人抓对节奏赚得盆满钵满,也有人追涨杀跌被扫了止损,心里慌得没底。

别着急,今天这篇文章,就给大家把昨天的行情扒得明明白白,把涨跌背后的核心逻辑讲得通俗易懂,更给大家准备好了今日精准到个位数的支撑压力位、可直接落地的操作建议,还有文末给大家准备的专属重磅福利,一定要看到最后!

先带大家完整复盘昨天周一的行情走势。昨天黄金开盘直接开在了4665美元/盎司的位置,开盘之后多头就火力全开,一路向上冲高,最高直接摸到了4706美元/盎司的日内高位。这个位置是前期多次试探的强压力位,不少朋友看到行情冲高,都以为多头要彻底起飞,纷纷追多进场。

结果没想到,行情在4706这个位置直接遇阻拐头,转头就开启了跳水模式,一路向下几乎不带停顿,短短几个小时直接砸到了4600美元/盎司的日内最低点,超百点的跌幅直接给追多的朋友打了个措手不及,不少没带止损的朋友直接被套在了高位。就在大家以为行情要彻底转空的时候,4600这个位置展现出了超强的支撑力度,多头在这里强势企稳,又开启了反弹拉升,最终收盘稳稳收在了4650美元/盎司附近,相当于走了一个完整的“过山车”,从起点出发,冲高回落再反弹,最终又回到了开盘附近,一天走完了一个完整的宽幅震荡周期。

很多朋友都会问,昨天这上蹿下跳的行情,到底是受什么因素影响的?其实核心逻辑一点都不复杂,主要就是三个方面的拉扯,今天就给大家讲得清清楚楚,以后再遇到这种行情,你也能提前预判。

第一个核心影响因素,就是市场对美联储降息预期的反复拉扯,这也是黄金涨跌的核心底层逻辑。黄金和美元指数、美债收益率基本是反向走势,周一开盘的时候,市场对美联储今年降息的预期还比较乐观,美元指数持续走弱,美债收益率也同步下行,直接给黄金的冲高提供了充足的动力,这才有了开盘一路冲到4706的行情。但随后,市场传出了美联储官员的偏鹰派发言,简单说就是官员表态要继续维持高利率,不着急降息,市场突然发现之前的降息预期太乐观了,美元指数直接掉头反弹,美债收益率也跟着拉升,黄金自然就承压跳水,一路砸到了4600的位置。

第二个核心影响因素,是避险情绪的快速切换。周一开盘的时候,国际地缘局势的不确定性仍在,市场避险情绪比较浓厚,大量资金涌入黄金避险,推动黄金冲高。但随后市场对地缘局势的担忧有所缓解,避险资金快速离场,这也是黄金冲高回落的重要推手。而到了尾盘,地缘局势又出现了新的变数,避险情绪再次回流,叠加4600位置的抄底买盘,黄金才重新拉回,最终收在了4650附近。

第三个核心影响因素,就是技术面关键点位的多空博弈。4706这个位置,是前期多次试探都没能突破的强压力位,这里聚集了大量的空头抛压,多头冲到这里根本顶不住空头的砸盘,回落是必然的。而4600这个位置,是前期的强支撑位,也是多头的心理防线,跌到这个位置,大量抄底买盘进场,直接把行情拉了起来,这就是技术面的必然走势。

看完了昨天的复盘,咱们再来看今天的实时行情。今天黄金开盘开在了4651美元/盎司附近,和昨天的收盘价基本持平,开盘之后行情先是小幅向上试探,最高摸到了4667美元/盎司的位置,在这里再次遇阻回落,最低跌到了4616美元/盎司的位置,截止到发文,行情在4647美元/盎司附近来回震荡,正在选择接下来的方向。

很多朋友现在最关心的,就是今天到底该怎么操作,哪里是压力,哪里是支撑,接下来就给大家把今日的支撑位和压力位拆解得明明白白,新手也能一眼看懂。

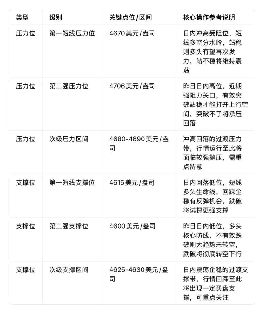
今日黄金关键压力位

1. 第一短线压力位:4670美元/盎司

这个位置就是今天日内冲高受阻的4667附近,是当前行情的第一道坎,也是短线多空的第一个分水岭。如果行情能站稳这个位置,短线多头就会再次发力,向上试探更高压力;如果站不稳,行情就会继续维持震荡,甚至再次向下试探支撑。

2. 第二强压力位:4706美元/盎司

这个位置就是昨天的日内最高点,也是近期多头多次试探都没能突破的强压力位,是黄金能否打开上行空间的关键。只有强势突破并站稳这个位置,才能彻底打开上行空间,上方才能看到4750甚至更高的位置;如果突破不了,这里就是空头的最佳防守位,随时可能再次承压回落。

3. 次级压力区间:4680-4690美元/盎司

这个区间是4670到4706之间的过渡压力带,也是昨天冲高回落过程中多次反复的位置,行情走到这里会遇到不小的抛压,操作时一定要重点留意。

今日黄金关键支撑位

1. 第一短线支撑位:4615美元/盎司

这个位置就是今天日内回落的最低点4616附近,是当前行情的第一道支撑,也是短线多头的生命线。如果行情回落到这个位置能企稳,短线就有反弹的机会;如果跌破这个位置,行情就会继续向下试探更强支撑。

2. 第二强支撑位:4600美元/盎司

这个位置是昨天的日内最低点,也是近期多次试探都没能跌破的强支撑位,是多头的核心防线。只要这个位置不被有效跌破,黄金的大趋势就没有转空,回落到这里就是多头的优质布局机会;一旦这个位置被有效跌破,行情就会彻底转空,下方直接看向4550甚至更低位置。

3. 次级支撑区间:4630-4625美元/盎司

这个区间是4615到4640之间的过渡支撑带,也是今天行情震荡过程中多次企稳的位置,行情回落到这里会有一定的买盘支撑,大家可以重点关注。

讲完了支撑和压力位,接下来就是大家最关心的今日具体操作建议,开仓位、止盈位、止损位全部精准到个位数,大家可以直接参考。再次提醒:所有建议仅供参考,不构成任何投资建议,一定要轻仓操作,严格带好止损,投资有风险,入市需谨慎!

稳健型操作策略(适合新手、求稳的朋友)

1. 多单布局

开仓点位:回踩4605-4600美元/盎司区间分批进场

止盈点位:第一止盈4650美元/盎司,第二止盈4670美元/盎司,突破4670可继续看4700美元/盎司附近

止损点位:有效跌破4590美元/盎司严格止损离场

操作逻辑:依托4600强支撑位布局,盈亏比高、风险可控,只要不跌破强支撑,多头就有充足的反弹空间。

2. 空单布局

开仓点位:反弹4700-4706美元/盎司区间分批进场

止盈点位:第一止盈4660美元/盎司,第二止盈4630美元/盎司,跌破4630可继续看4600美元/盎司附近

止损点位:有效站稳4715美元/盎司严格止损离场

操作逻辑:依托4706强压力位布局,不追空、不猜顶,只在强压力位附近博弈回落,风险更低、确定性更高。

激进型操作策略(适合有盯盘时间、能承受波动的朋友)

1. 多单布局

开仓点位:回踩4620-4615美元/盎司区间企稳进场

止盈点位:第一止盈4650美元/盎司,第二止盈4670美元/盎司,突破可看4700附近

止损点位:跌破4605美元/盎司严格止损离场

2. 空单布局

开仓点位:反弹4665-4670美元/盎司区间遇阻进场

止盈点位:第一止盈4640美元/盎司,第二止盈4620美元/盎司,跌破可看4600附近

止损点位:站稳4680美元/盎司严格止损离场

讲完了行情和操作策略,接下来就是给一直支持我们的家人们,准备的专属重磅福利!很多朋友跟我说,自己没时间盯盘,把握不好买卖点位,总是被情绪左右,追涨杀跌亏了钱。别担心,今天我们直接给大家送福利——现在添加我们的钉钉客服,前十名成功添加的朋友,直接有机会免费领取价值2万美金的专属量化策略程序!

这个量化策略,是我们团队花了数年时间,结合黄金市场走势规律,经过无数次实盘测试优化出来的,它能24小时不间断监控行情,自动识别买卖点位,自动设置止盈止损,完全不用你手动盯盘,彻底规避情绪交易,不管你是新手小白,还是没时间盯盘的上班族,都能直接上手。这个策略平时光授权费就价值2万美金,今天直接免费送给前十名添加客服的朋友,名额只有10个,先到先得,手慢无!

除了这个重磅福利之外,很多朋友会问,我关注公众号、添加钉钉客服、进交流群,到底能得到什么?今天我就给大家一次性说清楚,绝对让你物超所值!

首先,一定要先点关注,把咱们的公众号星标起来!关注之后,你每天都能收到最新的黄金行情复盘、涨跌逻辑拆解、精准的支撑压力位和操作建议,开盘前就能对当天行情了如指掌,再也不用慌慌张张不知道怎么操作。同时我们会不定期发布独家行情内参、美联储政策解读、地缘局势分析,都是外面看不到的干货内容,帮你提前预判行情,抓住大趋势机会。还有各类专属福利、直播课程、线下交流会,都会第一时间在公众号发布,只有关注的粉丝才能抢先锁定名额。

而添加钉钉客服、进入咱们的专属黄金交流群,你能享受的福利和优先权更是直接拉满:

第一,享受实时行情提醒和即时策略调整。公众号文章一天一发,但行情瞬息万变,只要行情出现异动、突破关键支撑压力位,老师会第一时间在群内发布提醒,即时调整操作策略,让你不会错过任何机会,也不会因为行情突变被套。

第二,享受老师在线答疑和一对一指导优先权。不管你有任何行情问题、操作困惑,都可以在群内提问,专业老师在线答疑解惑,群内粉丝还享有一对一策略指导的优先权,可优先定制专属操作方案。

第三,独家内参资料优先领取。我们整理的独家行情内参、数据解读报告、量化策略优化版本,都会第一时间在群内发布,群内粉丝优先领取,比外人提前掌握核心信息,快人一步抓住机会。

第四,同行交流学习,避坑少走弯路。群里都是做黄金投资的朋友,有新手也有深耕市场多年的老手,大家可以交流经验、分享观点,互相提醒避坑,再也不用一个人孤军奋战。

第五,专属福利活动优先参与。后续我们举办的直播课程、线下交流会、福利抽奖、量化策略免费试用等活动,群内粉丝都享有优先参与权,名额优先锁定,福利优先享受。

第六,重大数据行情提前布局指导。每次遇到美联储利率决议、非农数据、CPI数据这些大行情,我们都会提前在群内做布局指导,教你怎么操作、怎么规避风险、怎么抓住机会,大行情面前不再迷茫。

最后,还是要跟大家说一句,黄金投资风险与收益并存,没有百分百赚钱的策略,但有能帮你规避风险、提高胜率的方法。我们能做的,就是用专业知识,给大家拆解行情、分析逻辑,给大家精准的操作参考,帮大家在这个市场里少走弯路,多抓机会。

如果你不想再一个人面对行情涨跌,不想再追涨杀跌被扫止损,不想再错过大行情机会,那就赶紧行动起来:先点关注,把咱们的公众号星标起来,然后立刻添加钉钉客服,抢前十名的量化策略福利名额,进咱们的专属交流群,和志同道合的朋友一起,在黄金市场并肩前行!

本文所有内容均为个人观点,仅供参考,不构成任何投资建议,投资有风险,入市需谨慎。

最新文章

随机文章

基本 文件 流程 错误 SQL 调试
  1. 请求信息 : 2026-05-12 07:48:44 HTTP/2.0 GET : https://mffb.com.cn/a/509608.html
  2. 运行时间 : 0.141693s [ 吞吐率:7.06req/s ] 内存消耗:4,391.69kb 文件加载:140
  3. 缓存信息 : 0 reads,0 writes
  4. 会话信息 : SESSION_ID=a24eac4816cbfb5e31502b26e1faf045
  1. /yingpanguazai/ssd/ssd1/www/mffb.com.cn/public/index.php ( 0.79 KB )
  2. /yingpanguazai/ssd/ssd1/www/mffb.com.cn/vendor/autoload.php ( 0.17 KB )
  3. /yingpanguazai/ssd/ssd1/www/mffb.com.cn/vendor/composer/autoload_real.php ( 2.49 KB )
  4. /yingpanguazai/ssd/ssd1/www/mffb.com.cn/vendor/composer/platform_check.php ( 0.90 KB )
  5. /yingpanguazai/ssd/ssd1/www/mffb.com.cn/vendor/composer/ClassLoader.php ( 14.03 KB )
  6. /yingpanguazai/ssd/ssd1/www/mffb.com.cn/vendor/composer/autoload_static.php ( 4.90 KB )
  7. /yingpanguazai/ssd/ssd1/www/mffb.com.cn/vendor/topthink/think-helper/src/helper.php ( 8.34 KB )
  8. /yingpanguazai/ssd/ssd1/www/mffb.com.cn/vendor/topthink/think-validate/src/helper.php ( 2.19 KB )
  9. /yingpanguazai/ssd/ssd1/www/mffb.com.cn/vendor/topthink/think-orm/src/helper.php ( 1.47 KB )
  10. /yingpanguazai/ssd/ssd1/www/mffb.com.cn/vendor/topthink/think-orm/stubs/load_stubs.php ( 0.16 KB )
  11. /yingpanguazai/ssd/ssd1/www/mffb.com.cn/vendor/topthink/framework/src/think/Exception.php ( 1.69 KB )
  12. /yingpanguazai/ssd/ssd1/www/mffb.com.cn/vendor/topthink/think-container/src/Facade.php ( 2.71 KB )
  13. /yingpanguazai/ssd/ssd1/www/mffb.com.cn/vendor/symfony/deprecation-contracts/function.php ( 0.99 KB )
  14. /yingpanguazai/ssd/ssd1/www/mffb.com.cn/vendor/symfony/polyfill-mbstring/bootstrap.php ( 8.26 KB )
  15. /yingpanguazai/ssd/ssd1/www/mffb.com.cn/vendor/symfony/polyfill-mbstring/bootstrap80.php ( 9.78 KB )
  16. /yingpanguazai/ssd/ssd1/www/mffb.com.cn/vendor/symfony/var-dumper/Resources/functions/dump.php ( 1.49 KB )
  17. /yingpanguazai/ssd/ssd1/www/mffb.com.cn/vendor/topthink/think-dumper/src/helper.php ( 0.18 KB )
  18. /yingpanguazai/ssd/ssd1/www/mffb.com.cn/vendor/symfony/var-dumper/VarDumper.php ( 4.30 KB )
  19. /yingpanguazai/ssd/ssd1/www/mffb.com.cn/vendor/topthink/framework/src/think/App.php ( 15.30 KB )
  20. /yingpanguazai/ssd/ssd1/www/mffb.com.cn/vendor/topthink/think-container/src/Container.php ( 15.76 KB )
  21. /yingpanguazai/ssd/ssd1/www/mffb.com.cn/vendor/psr/container/src/ContainerInterface.php ( 1.02 KB )
  22. /yingpanguazai/ssd/ssd1/www/mffb.com.cn/app/provider.php ( 0.19 KB )
  23. /yingpanguazai/ssd/ssd1/www/mffb.com.cn/vendor/topthink/framework/src/think/Http.php ( 6.04 KB )
  24. /yingpanguazai/ssd/ssd1/www/mffb.com.cn/vendor/topthink/think-helper/src/helper/Str.php ( 7.29 KB )
  25. /yingpanguazai/ssd/ssd1/www/mffb.com.cn/vendor/topthink/framework/src/think/Env.php ( 4.68 KB )
  26. /yingpanguazai/ssd/ssd1/www/mffb.com.cn/app/common.php ( 0.03 KB )
  27. /yingpanguazai/ssd/ssd1/www/mffb.com.cn/vendor/topthink/framework/src/helper.php ( 18.78 KB )
  28. /yingpanguazai/ssd/ssd1/www/mffb.com.cn/vendor/topthink/framework/src/think/Config.php ( 5.54 KB )
  29. /yingpanguazai/ssd/ssd1/www/mffb.com.cn/config/app.php ( 0.95 KB )
  30. /yingpanguazai/ssd/ssd1/www/mffb.com.cn/config/cache.php ( 0.78 KB )
  31. /yingpanguazai/ssd/ssd1/www/mffb.com.cn/config/console.php ( 0.23 KB )
  32. /yingpanguazai/ssd/ssd1/www/mffb.com.cn/config/cookie.php ( 0.56 KB )
  33. /yingpanguazai/ssd/ssd1/www/mffb.com.cn/config/database.php ( 2.48 KB )
  34. /yingpanguazai/ssd/ssd1/www/mffb.com.cn/vendor/topthink/framework/src/think/facade/Env.php ( 1.67 KB )
  35. /yingpanguazai/ssd/ssd1/www/mffb.com.cn/config/filesystem.php ( 0.61 KB )
  36. /yingpanguazai/ssd/ssd1/www/mffb.com.cn/config/lang.php ( 0.91 KB )
  37. /yingpanguazai/ssd/ssd1/www/mffb.com.cn/config/log.php ( 1.35 KB )
  38. /yingpanguazai/ssd/ssd1/www/mffb.com.cn/config/middleware.php ( 0.19 KB )
  39. /yingpanguazai/ssd/ssd1/www/mffb.com.cn/config/route.php ( 1.89 KB )
  40. /yingpanguazai/ssd/ssd1/www/mffb.com.cn/config/session.php ( 0.57 KB )
  41. /yingpanguazai/ssd/ssd1/www/mffb.com.cn/config/trace.php ( 0.34 KB )
  42. /yingpanguazai/ssd/ssd1/www/mffb.com.cn/config/view.php ( 0.82 KB )
  43. /yingpanguazai/ssd/ssd1/www/mffb.com.cn/app/event.php ( 0.25 KB )
  44. /yingpanguazai/ssd/ssd1/www/mffb.com.cn/vendor/topthink/framework/src/think/Event.php ( 7.67 KB )
  45. /yingpanguazai/ssd/ssd1/www/mffb.com.cn/app/service.php ( 0.13 KB )
  46. /yingpanguazai/ssd/ssd1/www/mffb.com.cn/app/AppService.php ( 0.26 KB )
  47. /yingpanguazai/ssd/ssd1/www/mffb.com.cn/vendor/topthink/framework/src/think/Service.php ( 1.64 KB )
  48. /yingpanguazai/ssd/ssd1/www/mffb.com.cn/vendor/topthink/framework/src/think/Lang.php ( 7.35 KB )
  49. /yingpanguazai/ssd/ssd1/www/mffb.com.cn/vendor/topthink/framework/src/lang/zh-cn.php ( 13.70 KB )
  50. /yingpanguazai/ssd/ssd1/www/mffb.com.cn/vendor/topthink/framework/src/think/initializer/Error.php ( 3.31 KB )
  51. /yingpanguazai/ssd/ssd1/www/mffb.com.cn/vendor/topthink/framework/src/think/initializer/RegisterService.php ( 1.33 KB )
  52. /yingpanguazai/ssd/ssd1/www/mffb.com.cn/vendor/services.php ( 0.14 KB )
  53. /yingpanguazai/ssd/ssd1/www/mffb.com.cn/vendor/topthink/framework/src/think/service/PaginatorService.php ( 1.52 KB )
  54. /yingpanguazai/ssd/ssd1/www/mffb.com.cn/vendor/topthink/framework/src/think/service/ValidateService.php ( 0.99 KB )
  55. /yingpanguazai/ssd/ssd1/www/mffb.com.cn/vendor/topthink/framework/src/think/service/ModelService.php ( 2.04 KB )
  56. /yingpanguazai/ssd/ssd1/www/mffb.com.cn/vendor/topthink/think-trace/src/Service.php ( 0.77 KB )
  57. /yingpanguazai/ssd/ssd1/www/mffb.com.cn/vendor/topthink/framework/src/think/Middleware.php ( 6.72 KB )
  58. /yingpanguazai/ssd/ssd1/www/mffb.com.cn/vendor/topthink/framework/src/think/initializer/BootService.php ( 0.77 KB )
  59. /yingpanguazai/ssd/ssd1/www/mffb.com.cn/vendor/topthink/think-orm/src/Paginator.php ( 11.86 KB )
  60. /yingpanguazai/ssd/ssd1/www/mffb.com.cn/vendor/topthink/think-validate/src/Validate.php ( 63.20 KB )
  61. /yingpanguazai/ssd/ssd1/www/mffb.com.cn/vendor/topthink/think-orm/src/Model.php ( 23.55 KB )
  62. /yingpanguazai/ssd/ssd1/www/mffb.com.cn/vendor/topthink/think-orm/src/model/concern/Attribute.php ( 21.05 KB )
  63. /yingpanguazai/ssd/ssd1/www/mffb.com.cn/vendor/topthink/think-orm/src/model/concern/AutoWriteData.php ( 4.21 KB )
  64. /yingpanguazai/ssd/ssd1/www/mffb.com.cn/vendor/topthink/think-orm/src/model/concern/Conversion.php ( 6.44 KB )
  65. /yingpanguazai/ssd/ssd1/www/mffb.com.cn/vendor/topthink/think-orm/src/model/concern/DbConnect.php ( 5.16 KB )
  66. /yingpanguazai/ssd/ssd1/www/mffb.com.cn/vendor/topthink/think-orm/src/model/concern/ModelEvent.php ( 2.33 KB )
  67. /yingpanguazai/ssd/ssd1/www/mffb.com.cn/vendor/topthink/think-orm/src/model/concern/RelationShip.php ( 28.29 KB )
  68. /yingpanguazai/ssd/ssd1/www/mffb.com.cn/vendor/topthink/think-helper/src/contract/Arrayable.php ( 0.09 KB )
  69. /yingpanguazai/ssd/ssd1/www/mffb.com.cn/vendor/topthink/think-helper/src/contract/Jsonable.php ( 0.13 KB )
  70. /yingpanguazai/ssd/ssd1/www/mffb.com.cn/vendor/topthink/think-orm/src/model/contract/Modelable.php ( 0.09 KB )
  71. /yingpanguazai/ssd/ssd1/www/mffb.com.cn/vendor/topthink/framework/src/think/Db.php ( 2.88 KB )
  72. /yingpanguazai/ssd/ssd1/www/mffb.com.cn/vendor/topthink/think-orm/src/DbManager.php ( 8.52 KB )
  73. /yingpanguazai/ssd/ssd1/www/mffb.com.cn/vendor/topthink/framework/src/think/Log.php ( 6.28 KB )
  74. /yingpanguazai/ssd/ssd1/www/mffb.com.cn/vendor/topthink/framework/src/think/Manager.php ( 3.92 KB )
  75. /yingpanguazai/ssd/ssd1/www/mffb.com.cn/vendor/psr/log/src/LoggerTrait.php ( 2.69 KB )
  76. /yingpanguazai/ssd/ssd1/www/mffb.com.cn/vendor/psr/log/src/LoggerInterface.php ( 2.71 KB )
  77. /yingpanguazai/ssd/ssd1/www/mffb.com.cn/vendor/topthink/framework/src/think/Cache.php ( 4.92 KB )
  78. /yingpanguazai/ssd/ssd1/www/mffb.com.cn/vendor/psr/simple-cache/src/CacheInterface.php ( 4.71 KB )
  79. /yingpanguazai/ssd/ssd1/www/mffb.com.cn/vendor/topthink/think-helper/src/helper/Arr.php ( 16.63 KB )
  80. /yingpanguazai/ssd/ssd1/www/mffb.com.cn/vendor/topthink/framework/src/think/cache/driver/File.php ( 7.84 KB )
  81. /yingpanguazai/ssd/ssd1/www/mffb.com.cn/vendor/topthink/framework/src/think/cache/Driver.php ( 9.03 KB )
  82. /yingpanguazai/ssd/ssd1/www/mffb.com.cn/vendor/topthink/framework/src/think/contract/CacheHandlerInterface.php ( 1.99 KB )
  83. /yingpanguazai/ssd/ssd1/www/mffb.com.cn/app/Request.php ( 0.09 KB )
  84. /yingpanguazai/ssd/ssd1/www/mffb.com.cn/vendor/topthink/framework/src/think/Request.php ( 55.78 KB )
  85. /yingpanguazai/ssd/ssd1/www/mffb.com.cn/app/middleware.php ( 0.25 KB )
  86. /yingpanguazai/ssd/ssd1/www/mffb.com.cn/vendor/topthink/framework/src/think/Pipeline.php ( 2.61 KB )
  87. /yingpanguazai/ssd/ssd1/www/mffb.com.cn/vendor/topthink/think-trace/src/TraceDebug.php ( 3.40 KB )
  88. /yingpanguazai/ssd/ssd1/www/mffb.com.cn/vendor/topthink/framework/src/think/middleware/SessionInit.php ( 1.94 KB )
  89. /yingpanguazai/ssd/ssd1/www/mffb.com.cn/vendor/topthink/framework/src/think/Session.php ( 1.80 KB )
  90. /yingpanguazai/ssd/ssd1/www/mffb.com.cn/vendor/topthink/framework/src/think/session/driver/File.php ( 6.27 KB )
  91. /yingpanguazai/ssd/ssd1/www/mffb.com.cn/vendor/topthink/framework/src/think/contract/SessionHandlerInterface.php ( 0.87 KB )
  92. /yingpanguazai/ssd/ssd1/www/mffb.com.cn/vendor/topthink/framework/src/think/session/Store.php ( 7.12 KB )
  93. /yingpanguazai/ssd/ssd1/www/mffb.com.cn/vendor/topthink/framework/src/think/Route.php ( 23.73 KB )
  94. /yingpanguazai/ssd/ssd1/www/mffb.com.cn/vendor/topthink/framework/src/think/route/RuleName.php ( 5.75 KB )
  95. /yingpanguazai/ssd/ssd1/www/mffb.com.cn/vendor/topthink/framework/src/think/route/Domain.php ( 2.53 KB )
  96. /yingpanguazai/ssd/ssd1/www/mffb.com.cn/vendor/topthink/framework/src/think/route/RuleGroup.php ( 22.43 KB )
  97. /yingpanguazai/ssd/ssd1/www/mffb.com.cn/vendor/topthink/framework/src/think/route/Rule.php ( 26.95 KB )
  98. /yingpanguazai/ssd/ssd1/www/mffb.com.cn/vendor/topthink/framework/src/think/route/RuleItem.php ( 9.78 KB )
  99. /yingpanguazai/ssd/ssd1/www/mffb.com.cn/route/app.php ( 1.72 KB )
  100. /yingpanguazai/ssd/ssd1/www/mffb.com.cn/vendor/topthink/framework/src/think/facade/Route.php ( 4.70 KB )
  101. /yingpanguazai/ssd/ssd1/www/mffb.com.cn/vendor/topthink/framework/src/think/route/dispatch/Controller.php ( 4.74 KB )
  102. /yingpanguazai/ssd/ssd1/www/mffb.com.cn/vendor/topthink/framework/src/think/route/Dispatch.php ( 10.44 KB )
  103. /yingpanguazai/ssd/ssd1/www/mffb.com.cn/app/controller/Index.php ( 4.81 KB )
  104. /yingpanguazai/ssd/ssd1/www/mffb.com.cn/app/BaseController.php ( 2.05 KB )
  105. /yingpanguazai/ssd/ssd1/www/mffb.com.cn/vendor/topthink/think-orm/src/facade/Db.php ( 0.93 KB )
  106. /yingpanguazai/ssd/ssd1/www/mffb.com.cn/vendor/topthink/think-orm/src/db/connector/Mysql.php ( 5.44 KB )
  107. /yingpanguazai/ssd/ssd1/www/mffb.com.cn/vendor/topthink/think-orm/src/db/PDOConnection.php ( 52.47 KB )
  108. /yingpanguazai/ssd/ssd1/www/mffb.com.cn/vendor/topthink/think-orm/src/db/Connection.php ( 8.39 KB )
  109. /yingpanguazai/ssd/ssd1/www/mffb.com.cn/vendor/topthink/think-orm/src/db/ConnectionInterface.php ( 4.57 KB )
  110. /yingpanguazai/ssd/ssd1/www/mffb.com.cn/vendor/topthink/think-orm/src/db/builder/Mysql.php ( 16.58 KB )
  111. /yingpanguazai/ssd/ssd1/www/mffb.com.cn/vendor/topthink/think-orm/src/db/Builder.php ( 24.06 KB )
  112. /yingpanguazai/ssd/ssd1/www/mffb.com.cn/vendor/topthink/think-orm/src/db/BaseBuilder.php ( 27.50 KB )
  113. /yingpanguazai/ssd/ssd1/www/mffb.com.cn/vendor/topthink/think-orm/src/db/Query.php ( 15.71 KB )
  114. /yingpanguazai/ssd/ssd1/www/mffb.com.cn/vendor/topthink/think-orm/src/db/BaseQuery.php ( 45.13 KB )
  115. /yingpanguazai/ssd/ssd1/www/mffb.com.cn/vendor/topthink/think-orm/src/db/concern/TimeFieldQuery.php ( 7.43 KB )
  116. /yingpanguazai/ssd/ssd1/www/mffb.com.cn/vendor/topthink/think-orm/src/db/concern/AggregateQuery.php ( 3.26 KB )
  117. /yingpanguazai/ssd/ssd1/www/mffb.com.cn/vendor/topthink/think-orm/src/db/concern/ModelRelationQuery.php ( 20.07 KB )
  118. /yingpanguazai/ssd/ssd1/www/mffb.com.cn/vendor/topthink/think-orm/src/db/concern/ParamsBind.php ( 3.66 KB )
  119. /yingpanguazai/ssd/ssd1/www/mffb.com.cn/vendor/topthink/think-orm/src/db/concern/ResultOperation.php ( 7.01 KB )
  120. /yingpanguazai/ssd/ssd1/www/mffb.com.cn/vendor/topthink/think-orm/src/db/concern/WhereQuery.php ( 19.37 KB )
  121. /yingpanguazai/ssd/ssd1/www/mffb.com.cn/vendor/topthink/think-orm/src/db/concern/JoinAndViewQuery.php ( 7.11 KB )
  122. /yingpanguazai/ssd/ssd1/www/mffb.com.cn/vendor/topthink/think-orm/src/db/concern/TableFieldInfo.php ( 2.63 KB )
  123. /yingpanguazai/ssd/ssd1/www/mffb.com.cn/vendor/topthink/think-orm/src/db/concern/Transaction.php ( 2.77 KB )
  124. /yingpanguazai/ssd/ssd1/www/mffb.com.cn/vendor/topthink/framework/src/think/log/driver/File.php ( 5.96 KB )
  125. /yingpanguazai/ssd/ssd1/www/mffb.com.cn/vendor/topthink/framework/src/think/contract/LogHandlerInterface.php ( 0.86 KB )
  126. /yingpanguazai/ssd/ssd1/www/mffb.com.cn/vendor/topthink/framework/src/think/log/Channel.php ( 3.89 KB )
  127. /yingpanguazai/ssd/ssd1/www/mffb.com.cn/vendor/topthink/framework/src/think/event/LogRecord.php ( 1.02 KB )
  128. /yingpanguazai/ssd/ssd1/www/mffb.com.cn/vendor/topthink/think-helper/src/Collection.php ( 16.47 KB )
  129. /yingpanguazai/ssd/ssd1/www/mffb.com.cn/vendor/topthink/framework/src/think/facade/View.php ( 1.70 KB )
  130. /yingpanguazai/ssd/ssd1/www/mffb.com.cn/vendor/topthink/framework/src/think/View.php ( 4.39 KB )
  131. /yingpanguazai/ssd/ssd1/www/mffb.com.cn/vendor/topthink/framework/src/think/Response.php ( 8.81 KB )
  132. /yingpanguazai/ssd/ssd1/www/mffb.com.cn/vendor/topthink/framework/src/think/response/View.php ( 3.29 KB )
  133. /yingpanguazai/ssd/ssd1/www/mffb.com.cn/vendor/topthink/framework/src/think/Cookie.php ( 6.06 KB )
  134. /yingpanguazai/ssd/ssd1/www/mffb.com.cn/vendor/topthink/think-view/src/Think.php ( 8.38 KB )
  135. /yingpanguazai/ssd/ssd1/www/mffb.com.cn/vendor/topthink/framework/src/think/contract/TemplateHandlerInterface.php ( 1.60 KB )
  136. /yingpanguazai/ssd/ssd1/www/mffb.com.cn/vendor/topthink/think-template/src/Template.php ( 46.61 KB )
  137. /yingpanguazai/ssd/ssd1/www/mffb.com.cn/vendor/topthink/think-template/src/template/driver/File.php ( 2.41 KB )
  138. /yingpanguazai/ssd/ssd1/www/mffb.com.cn/vendor/topthink/think-template/src/template/contract/DriverInterface.php ( 0.86 KB )
  139. /yingpanguazai/ssd/ssd1/www/mffb.com.cn/runtime/temp/49e0cd3e0528281c5c5fae705243dc37.php ( 11.98 KB )
  140. /yingpanguazai/ssd/ssd1/www/mffb.com.cn/vendor/topthink/think-trace/src/Html.php ( 4.42 KB )
  1. CONNECT:[ UseTime:0.000565s ] mysql:host=127.0.0.1;port=3306;dbname=no_mfffb;charset=utf8mb4
  2. SHOW FULL COLUMNS FROM `fenlei` [ RunTime:0.000711s ]
  3. SELECT * FROM `fenlei` WHERE `fid` = 0 [ RunTime:0.003404s ]
  4. SELECT * FROM `fenlei` WHERE `fid` = 63 [ RunTime:0.001379s ]
  5. SHOW FULL COLUMNS FROM `set` [ RunTime:0.000644s ]
  6. SELECT * FROM `set` [ RunTime:0.000543s ]
  7. SHOW FULL COLUMNS FROM `article` [ RunTime:0.000601s ]
  8. SELECT * FROM `article` WHERE `id` = 509608 LIMIT 1 [ RunTime:0.004320s ]
  9. UPDATE `article` SET `lasttime` = 1778543324 WHERE `id` = 509608 [ RunTime:0.005687s ]
  10. SELECT * FROM `fenlei` WHERE `id` = 65 LIMIT 1 [ RunTime:0.000506s ]
  11. SELECT * FROM `article` WHERE `id` < 509608 ORDER BY `id` DESC LIMIT 1 [ RunTime:0.000951s ]
  12. SELECT * FROM `article` WHERE `id` > 509608 ORDER BY `id` ASC LIMIT 1 [ RunTime:0.000538s ]
  13. SELECT * FROM `article` WHERE `id` < 509608 ORDER BY `id` DESC LIMIT 10 [ RunTime:0.005389s ]
  14. SELECT * FROM `article` WHERE `id` < 509608 ORDER BY `id` DESC LIMIT 10,10 [ RunTime:0.002901s ]
  15. SELECT * FROM `article` WHERE `id` < 509608 ORDER BY `id` DESC LIMIT 20,10 [ RunTime:0.004267s ]
0.143366s