本周A股整体呈现震荡调整、结构分化加剧的走势。题材行情完全贴合避险主导、风险偏好偏低的市场基调,无贯穿全周的核心主线,大多呈现“消息催化→脉冲冲高→快速回落”的一日游特征,其中绿电、算电协同概念为延续性较优的方向。
在热点快速切换、信息碎片化的市场环境中,普通投资者极易陷入“追高被套、踏空错过”的困境。而《电报解读》凭借极速响应、深度解码的核心优势,成为穿越震荡市的高效投研工具,资讯价值全面落地。
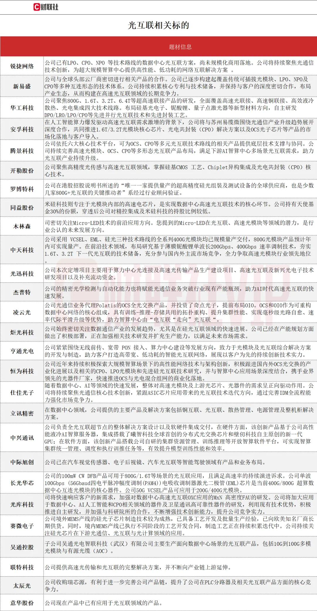
【一】AI叙事主线无惧地缘冲突扰动!结合“技术突破线索”抢抓光互连“深坑”机遇,梳理产业链标的大幅反弹
在AI算力竞赛白热化的当下,每一项硬核技术落地都暗藏产业变局。3月12日,万众瞩目的AWE2026在上海正式开幕,展会现场传来国产算力重磅喜讯:
上海仪电(集团)有限公司联合曦智科技、壁仞科技、中兴通讯正式发布光跃超节点128卡商用(LightSphere128)。据悉,作为国内首个光互连光交换GPU超节点解决方案,该技术成果以曦智科技全球首创的硅光OCS光交换芯片为核心,搭载壁仞科技自主原创架构的大算力通用GPU液冷模组壁砺166L,并集成中兴通讯高性能AI服务器及自研软件平台。目前,光跃超节点已实现数千卡的部署。
面对这一极具分量的产业动态,《电报解读》再次展现出顶尖的行业敏感度与研判力。在展会发布消息刚一释放,栏目便第一时间锁定这条关键线索,快速跟进并发文覆盖“光互连”核心赛道:
数据中心算力需求下的优选技术
在AI大模型等推动下,全球算力需求爆发式增长。铜缆互连技术在带宽密度等方面瓶颈凸显,光互连以光子为载体,在带宽、距离等多方面优势巨大。其应用范围从传统电信网向数据中心等更广泛领域渗透,随着服务器端口速率提升,正取代铜缆成为数据中心及超节点场景优选方案,且LPO、CPO等技术引入带来新挑战与思路。
分布式光交换:盘活存量数据中心的关键
中国移动云能力中心研报指出,光跃LightSphereX是国内首个以分布式光交换芯片为核心的光互连GPU超节点方案。它取代传统交换机层,让单个GPU具备交换功能,可与任意GPU高速通信,超节点规模不受物理结构限制,部署灵活。遇到故障时能迅速拓扑重组,提升系统性能与GPU利用率。此外,该方案可在不改变供电条件下部署大规模光互连超节点,盘活存量数据中心,且适配各类计算硬件,应用场景广泛。

【二】持续破圈!OpenClaw或驱动AI云算力需求持续增长,Ta作为“卖铲人”或迎三重价值重估
近期刷屏科技圈的“龙虾”,是开源AIAgent框架OpenClaw的昵称,因红色龙虾图标得名。它由海外开发者推出,主打本地优先、自主执行、全场景自动化,上线后GitHub星标暴涨,迅速从极客圈破圈,成为现象级AI智能体项目。
为抢占生态入口,腾讯率先推进全国免费安装与线下部署协助,百度智能云等也同步推出适配方案,“养龙虾”成为AI落地新风口。
《电报解读》第一时间紧盯OpenClaw全链路动态,在行业热度发酵初期便精准捕捉腾讯落地、厂商跟进、技术放量三大关键信号,于3月15日发文系统梳理:从“龙虾”技术本质、出圈逻辑,到Token消耗激增、算力需求爆发的产业传导,完整拆解从现象到投资主线的核心逻辑,提前指明AIAgent带来的算力增量机遇:
OpenClaw这类执行中枢将AI算力消耗从“Chatbot式的对话请求”转变为“全天候的持续运行”。相较单轮对话,Agent任务对应的Tokens、联网搜索、长期记忆、状态存储和长连接占用都会更高,单位用户的云消耗将明显抬升。国联民生证券吕伟认为,在确定的Agent“淘金热”中,云厂商作为“卖铲人”有望迎来三重价值重估。
高确定性方面,OpenClaw彻底打破了个人PC与云服务器的边界,将长尾低配服务器转化为Agent的“云端工位”。这有望带动云厂商边缘计算节点的需求上升、轻量应用服务器的存量去库存,以及租金经常性收益的提升。在硬件侧,国产AI算力底座的出货量有望得到实质性支撑。高弹性方面,智能体在执行端到端复杂任务时,需进行频繁的信息检索、逻辑推理与多步规划,单次任务消耗的Token数量是传统问答的数十甚至上百倍。模型层API计费收入迎来指数级增长。长期壁垒高方面,AI平台与全链路工具的溢价。企业级OpenClaw的落地跨越了企业知识深度融合、安全沙箱权限管控、业务系统API打通三大门槛。
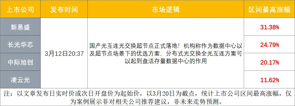
本文提及铜牛信息,其在3月19日收获20CM涨停,区间最高涨幅达43.26%。
【三】算电协同锚定新基建+地缘扰动再添需求推力!光储板块多重逻辑共振,这些优质标的频现强势行情
AI算力需求爆发,已成为拉动电力需求的核心引擎,AI数据中心高速建设将大幅抬升电力消耗。2026年政府工作报告首次提出“算电协同”,将电力与算力协同发展升至国家战略,彻底夯实电力作为AI核心基建的定位,推动板块价值重估。
与此同时,伊以局势、霍尔木兹海峡不确定性扰动化石能源成本,欧洲天然气价格脉冲上涨,进一步强化光储的安全廉价供电逻辑。
《电报解读》早已前瞻性布局这条高景气主线,持续深度覆盖光储全产业链动态。栏目紧盯机构资金动向、深挖行业龙头基本面、精准解读地缘政治波动带来的产业变局,全程为投资者梳理清晰脉络:
①3月12日19:11,收盘后第一时间捕捉到机构参与度回暖的关键信号,精准锁定正泰电源获4442万元净买入的核心资金动向,不做简单资讯搬运,而是深度拆解资金入场逻辑:
光逆市场优势显著
正泰电源在北美三相组串式逆变器出货量多年第一,韩国市场连续4年市占率领先,北美工商业逆变器核心发力,三相组串机市占率42%,优势突出。
产品多元,满足多样需求
公司光伏逆变器规格多样,适用于户用、工商业屋顶、地面电站等场景。针对地面大储需求推出交直流一体机,集成度高,工厂预装预调,现场即连即用,缩短交付周期。
业务拓展,市场布局广阔
国内以高能级渠道和专业方案巩固龙头地位;海外推进“全球区域本土化”战略,巩固欧洲,拓展多区域市场。面向数据中心领域布局多款产品,获多个标志性项目,实现美国标杆项目突破。
正泰电源在3月20日强势涨停。
②3月13日11:32,产业数据刚一发布,便火速追踪“2月我国动力和储能电池合计产量141.6GWh,同比增长41.3%”的重磅景气线索,结合行业高增速逻辑,再度覆盖龙头标的上能电气,深挖基本面兑现与赛道成长的关联价值:
储能产业前景广阔
储能对构建清洁能源体系至关重要,2024年全球及中国新型储能新增投运规模增长显著。东吴证券预计全球储能装机未来几年将持续高增长,行业发展空间大。
光伏逆变器优势突出
上能电气光伏逆变器出货量全球第四,技术路线全、功率段覆盖广,多场景适用。定位高端品牌,客户多元,产品出货覆盖多国,有大量项目经验。
储能变流器成绩斐然
公司是国内储能变流器市场前列供应商,连续四年出货量排名前二。储能产品丰富,应用场合广,出海毛利率高,25年三季度储能PCS出货量和营收环比增长。
电能质量治理成果丰硕
在电能质量治理领域,提供全场景解决方案,产品应用行业广泛,积累了多个数据中心等标杆案例,还为BEST项目提供关键支撑。
上能电气在3月20日强势涨停。
③3月19日16:46,紧盯欧洲天然气、电价上涨的突发地缘动态,快速梳理能源价格波动对光储需求的传导效应:
欧洲天然气供应格局受限
卡塔尔作为全球重要LNG出口国,2025年出口量占全球约20%,且出口依赖霍尔木兹海峡,无替代陆上管道。这使欧洲天然气供应面临潜在风险,供应稳定性存疑。
天然气价上涨带动电价攀升
欧洲天然气价格对电价影响显著,天然气价格跳涨会推动电力批发价格同步跟涨。同时,供应问题引发各地区资源争夺,进一步加剧价格涨幅,欧洲能源成本面临上行压力。
光储需求爆发潜力凸显
国泰海通证券认为,欧洲天然气和电价上涨,光储需求有爆发潜力。光伏储能自发自用优势明显,分布式光伏搭配储能,能灵活满足用户电力需求。若冲突持续,天然气和电价继续上涨,户用光储将率先受益,后续走势值得密切关注。
本文提及华宝新能、锦浪科技,其在3月20日强势拉升,收涨13.48%、15.04%。
话不多说!及时订阅栏目,获取市场专业的解读观点,剖析价值电报,追踪热点,前瞻题材,掘金2025年更多价值资讯!
栏目内容设置及发布时间如下:
《电报解读》:每个交易日8:00点到23:00点,实时更新6-12条。内容涵盖:1、大政策信息解读;2、重大突发事件;3、行业产业主题投资;4、盘面异动机会;5、数据信息机会挖掘。
《点金互动易》:每个交易日8:25更新1条,从上千条互动易回复中精选5-10条重要内容,并附带简评。
《机构龙虎榜》:每个交易日19:30更新1条,梳理当日龙虎榜信息中机构席位买卖动态,筛选2-3家机构关注的优质公司进行解读。
《大佬持仓跟踪》:每周二、周四11:30-13:00更新1条,重点解读知名基金经理持仓情况。
《寻找年报预期差》:近期每日晚间更新1条,解读上市公司业绩,梳理出优质上市公司。
《异动解析》不定期上线,实时监控盘中异动板块及个股,快速解析异动原因。
《掘金行业龙头》:每周更新2条,时间在周一、周三或周五11:30-13:00,分析热点行业逻辑,解析行业龙头公司。
风险提示:财联社VIP均为内容资讯产品,并非投资建议,栏目发布的所有内容仅供参考据此做出的任何投资决策与本公司及栏目作者无关。
购买提醒:专栏资讯产品为虚拟内容服务,一经订阅成功概不退款,请您理解。
若您对付费产品感兴趣,可通过下图扫码添加财联社VIP官方客服,了解财联社VIP资讯栏目特点,找到适合您的投资资讯。