当前位置:首页>行情>【西部基金】CTA策略:细分策略、适配行情和配置价值

【西部基金】CTA策略:细分策略、适配行情和配置价值

  • 2026-05-30 23:45:14
【西部基金】CTA策略:细分策略、适配行情和配置价值
CTA策略被称为“危机Alpha”。CTA投资策略多样,收益来源和适配行情存在差异,与传统资产相关性各异。主观CTA弹性较量化高、中长周期CTA弹性较中短周期高、趋势策略弹性较截面策略高。高波动趋势行情与结构性分化行情是其较好适配环境。当前,全球市场波动率抬升、国内期货市场扩容,叠加策略持续迭代,CTA或处于配置黄金期。

【报告亮点】

本文梳理CTA策略基金的发展和投资品种,从决策方式、持仓周期、交易逻辑、交易类型四大维度拆解策略差异,结合历史业绩与市场环境,明确细分策略适配行情。深入分析CTA策略分散风险、危机Alpha属性等配置价值。此外,给出筛选CTA策略基金的定性定量指标,并介绍代表性管理人。

【主要逻辑】

主要逻辑一:CTA策略起源、发展和现状

1949年理查德–唐奇安创立了世界上第一个公开发售的期货基金,2008年CTA确立“危机Alpha”地位。2010年沪深300股指期货上市开启本土CTA时代。

主要逻辑二:CTA策略投资品种、细分策略和适配行情

1、国内期货市场共上市90个品种,其中商品期货82个,成交额占比60%~76%。

2、策略分类:按决策方式(主观/量化CTA)、按持仓周期(中长/中短周期CTA)、按交易逻辑(量价/基本面CTA)、按交易类型(时序/截面/套利CTA)。
3、适配行情:股票或商品市场有明确行情时,趋势策略占优;股市有趋势行情或波动率较高时,股指CTA占优;波动率较低或品种分化时,截面策略占优。

主要逻辑三:CTA策略投资价值

第一,基于均值-方差模型构建有效前沿,夏普最大目标下,CTA配置比例为13%,组合夏普3.27。加入CTA的组合,年化收益率、夏普均有提升,最大回撤降低。第二,CTA具备“危机Alpha”属性。第三,CTA长期收益好于南华商品指数

主要逻辑四:CTA管理人筛选和代表

代表性CTA策略管理人:主观CTA如草本/孚盈、量化CTA如半鞅/会世/远澜/智信融科/洛书/宏锡/黑翼、复合CTA如细水(量化为主,主观为辅)。

风险提示:1、数据遗漏或滞后风险;2、样本有限风险;3、模型失效风险;4、策略变更或失效风险;5、监管政策变化风险;6、仅基于历史数据客观描述,不涉及对CTA策略、商品资产推荐,不构成投资建议或收益保证。

引言

CTACommodity Trading Advisor,商品交易顾问)策略,主要依托期货、期权等衍生品工具,覆盖商品、股指、国债等多类标的,通过趋势跟踪、期限结构、基本面等策略,实现多空双向获利。在传统资产遭遇“股债商三杀”时,CTA策略往往可凭借做空获取正收益,基于此,CTA被称为“危机Alpha”。当前,地缘冲突常态化、全球资本市场波动率抬升、国内期货市场扩容,叠加策略持续迭代,CTA或处于配置黄金期。

一、CTA基金发展与现状

1.1 国际演进:海外CTA基金发展

理查德–唐奇安(Richard Donchian)被公认为CTA之父,他于1949年创立了世界上第一个公开发售的期货基金——Futures, Inc.。Donchian开发了规则化的趋势跟踪系统,基于价格移动平均线的交叉信号以及价格突破机制(唐奇安通道,又称“四周通道”),捕捉市场趋势,避免人为情绪干扰。随后,20世纪70年代至80年代,在美国高通胀时期,CTA策略迎来了大幅增长。当时石油危机和全球通胀压力导致商品价格剧烈波动,传统股票和债券资产相关性增强,而CTA通过杠杆化期货合约进行多空配置,在通胀环境下提供了独特的危机对冲功能。芝加哥期货交易所(CBOT)和芝加哥商品交易所(CME)的合约品种扩张、机构投资者对另类资产的需求增加,推动CTA策略演变为主流另类投资工具。Barclay CTA指数显示,这一时期CTA基金平均年化回报率超过20%。
2008年全球金融危机成为CTA确立“危机Alpha”地位的标志性事件,当时CTA通过在商品、债券和外汇期货等多资产上捕捉下行趋势,录得正收益,这一表现强化了其与传统资产的负相关性,成为机构投资者资产配置必备。据Barclay Hedge数据,CTA管理规模从2007年的2294亿美元增长至2010年的2926亿美元。2022年俄乌冲突引发的地缘政治危机与全球通胀,两者共同推动大宗商品波动率上升、趋势连续性增强,CTA策略的“危机Alpha”属性充分显现。2022年,MSCI全球股票、10Y美国国债期货收益率分别为-19.80%、-14.02%,CTA逆势上涨7.13%。截至2025年Q3,全球CTA策略管理总规模突破3550亿美元。
发展至今,海外CTA呈现三大特征:1)管理人专业化,头部机构(如AHL Alpha、Winton、Two Sigma)凭借成熟的策略体系、强大的投研团队与技术支撑,占据市场主导地位,管理规模普遍突破百亿美元;2)策略多元化,量化CTA占据主导,占比长期超80%,25Q3占比达91%。形成“趋势跟踪+统计套利+基本面量化”的多元策略矩阵,持仓周期覆盖日内、短周期、中长周期;3)资金来源机构化,养老金、保险资金、主权基金等长期资金均有配置,看重CTA策略的分散化价值与风险对冲能力。

1.2 内历程:我国CTA基金发展

相对海外,国内CTA策略起步较晚。2010年股指期货推出开启本土CTA时代,2014年私募备案制推动快速增长,随着市场环境和监管的变化,逐步转向多周期、多品种、多策略的复合型CTA。
第一阶段(2010-2015年):萌芽发展期。2010年之前,国内CTA主要以期货公司资管、个人投资者为主,策略以主观趋势跟踪为主,标的集中于少数商品期货,管理规模较少,市场认知度低。2010年4月16日,沪深300股指期货上市,CTA策略开始拓展至金融期货领域,量化CTA逐步萌芽,主要收益来源为股指期货。但2015年股市大幅回撤后,股指期货受限,策略重心重新回归商品期货。
第二阶段(2016-2020年):危机Alpha属性得到确认。2016年,在供给侧改革背景下,黑色系等工业品出现供需错配,CTA策略成功捕捉到了这一轮由政策驱动的价格上涨趋势。随后,在2018年全球金融市场弱势、2020年一季度疫情,国内权益资产大幅回撤的背景下,CTA策略凭借其做空机制和低相关性,均逆势上涨,“危机Alpha属性”反复得到验证。这期间,国内商品期货品种持续扩容(原油、生猪等新品种上市),量化技术逐步成熟,头部私募(如黑翼资产、千象资产)崛起。
第三阶段(2021-2022年):策略迭代期。2021年至2022年,CTA策略遭遇了显著的业
绩回撤,主要因市场环境不太适合趋势交易。2021年,国家对商品价格的管控,导致风格切换极快,除贵金属外多数板块波动率极端,导致策略在捕捉到收益后难以锁定,往往因行情急速反转而回吐。2022年初地缘政治冲突和通胀带动波动率,CTA策略表现较好。

第四阶段(2023年-至今):随着量化私募发展加速,CTA进入以合规为边界、技术为核心的新常态。CTA策略不断迭代:随着规模增长及高频受限,切换到中低频;在传统线性因子失效的背景下,应用端到端深度学习框架,通过非线性模型挖掘市场微观结构中的非直观规律;引入另类数据捕捉基本面逻辑。根据中国期货市场监控中心数据,2026年3月下旬,期货市场资金总量最高跃升至2.67万亿元,较去年末增长24.19%;有效客户数跨越300万关口,较去年末增长8.52%。

二、国内CTA投资品种和策略

2.1 CTA投资品种

CTA策略的投资标的已从传统商品期货拓展至全品类衍生品体系,覆盖商品、金融、场外及创新工具。截至2026年3月26日,国内期货市场共上市90个期货品种,其中商品期货82个,覆盖有色、黑色、贵金属、能源化工、农产品五大主线,涵盖全球主要大宗商品产业链,是CTA策略的核心配置领域。根据Wind数据,截至2026.03.26,国内6个期货交易所成交额为3.58万亿元,最近一个月(2026.02.26-2026.03.26)商品期货成交额占国内期货市场总成交额的60%~76%。

2.2 CTA策略分类

CTA策略分类维度多元,结合决策方式、持仓周期、交易逻辑、交易类型,可分为以下细分策略,不同策略的盈利逻辑、操作模式有所差异。实际运作中,CTA基金通常同时使用不同类型的子策略,以不同的方法进行策略复合。

2.2.1 主观和量化CTA:主观高赔率,量化高胜率

CTA策略按决策方式,可分为主观CTA与量化CTA两大类。主观CTA胜在深度认知与灵活性,适合强产业逻辑驱动的趋势行情。量化CTA胜在纪律性与效率,适合标准化、高波动率的趋势和套利场景。
主观CTA:由基金经理及投研团队主导决策,基于对宏观经济、产业基本面、市场情绪的深度研究与主观判断,制定交易策略,决定多空方向、持仓周期与仓位配置,依赖投研团队的产业认知与交易经验。收益主要来自两方面:一是基本面逻辑慢慢兑现的收益,二是发现市场“价格错配”并先行布局获取收益。主观CTA更倾向于重仓布局少量品种,及时把握周期的阶段性趋势机会。反映在基金净值上,通常呈现阶段性上涨、区间震荡的特征。因而,非常考验基金经理和投研团队的能力,决策逻辑难量化,策略的稳定性与可持续性偏弱。
量化CTA:由计算机模型主导决策,通过历史数据挖掘价格波动规律、统计相关性,构建量化模型(如趋势因子、套利因子、基本面因子),由模型自动生成交易信号,执行投资操作,依赖数据、算法与模型。相比主观CTA的高赔率,量化CTA更靠胜率取胜。量化CTA覆盖很多品种,不重仓押注单一品类、不执着于抓长期大趋势,在各种数据信号里找价格波动的机会。只要模型捕捉到了获利机会,就会执行交易,一般同时容纳趋势、截面、套利等多种子策略。此外,风控是事前设定、自动执行,避免了主观情绪的不可控。因而,收益来源多元化,适合多种市场行情,净值曲线更平滑,策略稳定性更高。
长期来看,主观和量化CTA策略均优于南华商品指数。根据私募排排网指数,区间内(2012.12.31(指数基日)-2026.03.20),量化CTA、主观CTA、南华商品指数的累计收益率分别为358.07%、292.57%、123.42%,最大回撤分别为-6.28%、-9.41%、-42.32%,年化波动率分别为6.05%、6.01%、14.31%。由此可见,主观和量化CTA策略的收益率、最大回撤,均优于南华商品指数。
量化CTA业绩优于主观CTA。区间内,量化CTA的收益率、最大回撤、夏普、卡玛均优于主观CTA。单年份来看,2013年-2026年(截至2026.03.20)这14个年份中,有8个年份量化CTA收益率跑赢主观CTA,胜率57.14%;最大回撤胜率50%,夏普胜率71.43%。

2.2.2 短周期和长周期CTA:中长周期策略的长期收益更高

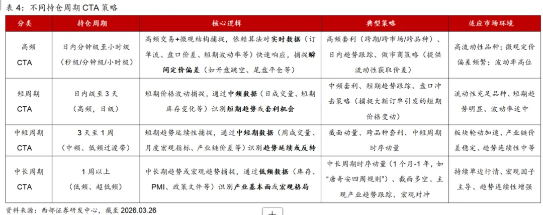
根据持仓周期,CTA策略通常可以分为高频、短周期、中短周期、中长周期。高频CTA持仓周期在日内分钟级至小时级别,无隔夜持仓,依赖算法对实时数据快速响应,捕捉瞬间定价偏差。短周期CTA持仓周期在日内至3天,通过中频数据识别短期趋势或套利机会。中短周期CTA持仓周期在3天至1周,通过中短期数据识别趋势的延续或反转(如板块轮动、产业链传导)。中长周期CTA持仓周期在1周以上,主要捕捉产业中长期趋势,其逻辑与前三者已然不同。
主观CTA多聚焦在中长周期策略,量化CTA通常覆盖多种策略。高频、短周期CTA的策略容量有限,对市场交易环境和品种适配性要求较高。因而,实际运作中,单独采用这两类策略的管理人很少。量化CTA管理人多将其作为子策略,补充到中短周期策略中,统称为“中短周期CTA策略”。整体来看,中短周期CTA灵活性较好,止盈止损机制较完备;长周期CTA能捕获产业向上的大趋势,体现危机Alpha属性。
长期来看,中长周期、中短周期CTA策略均优于南华商品指数。根据iTAMP指数,区间内(2019.07.12-2026.03.20),中长周期CTA、中短周期CTA、南华商品指数的累计收益率分别为229.97%、136.13%、106.53%,最大回撤分别为-12.08%、-3.26%、-22.72%,年化波动率分别为12.78%、6.06%、15.45%。由此可见,不同周期CTA策略的收益率和风险控制能力均优于南华商品指数。
区间内,中长周期CTA指数收益率好于中短周期CTA,但最大回撤、波动率、夏普、卡玛均逊色于中短周期CTA。单年份来看,2020年-2026年(截至2026.03.20)这7个年份中,有5个年份中长周期CTA收益率跑赢中短周期CTA,胜率71.43%;最大回撤胜率0%,夏普胜率42.86%。

2.2.3 量价和基本面CTA:收益来源与适配行情存在差异

按照交易逻辑,CTA可以分为量价类、基本面类。量价类CTA策略,完全依托市场交易产生的量价数据(价格、成交量、持仓量、波动率、价差等),通过挖掘市场交易规律、统计相关性、价格波动趋势构建交易逻辑,属于纯市场行为驱动型策略。策略信号生成速度快,可实现多品种、全周期覆盖,交易纪律性较强,依赖量价规律的持续性,更适合趋势明朗、波动率较高的行情。
基本面类CTA策略,以大宗商品上下游产业数据、宏观经济指标、行业政策、供需格局、库存周期等基本面信息为核心决策依据,属于产业逻辑驱动型策略。策略持仓周期偏长,聚焦核心品种,信号逻辑清晰、收益确定性相对较高,适配产业逻辑清晰的单边趋势行情。

2.2.4 量价类CTA策略:趋势跟踪、统计套利、波动率

趋势跟踪是市场主流、应用最广泛的CTA策略。核心逻辑是“价格趋势具有延续性”,即“涨了还会涨,跌了还会跌”,通过跟踪价格突破(如均线突破、布林带突破、波动率通道突破)等信号,自动开仓做多或做空,赚取趋势延续的收益。该策略不预测趋势,仅跟随趋势,对波动率敏感,在强趋势行情中收益显著,在震荡行情中可能出现阶段性回撤。
统计套利策略依托标的资产间具备的历史统计相关性搭建交易框架,当资产的价差偏离常规区间时,通过“做多相对强势标的、做空相对弱势标的”构建对冲组合,博取价格回归正常区间的收益,整体呈现低波动、收益稳健的策略特征。该策略可细分为截面动量套利(同一时间点比较多个品种相对强弱)、期限结构套利(利用期货贴水/升水)、跨品种套利(关联品种间价差回归)、跨市场套利(同一标的在不同市场的价差回归)。套利策略对波动率依赖度较低,在市场震荡及结构性行情中,更易发挥策略优势。
波动率策略核心逻辑是通过交易期权或期货,赚取波动率变化的收益,不依赖价格趋势方向,分为波动率套利(如跨期波动率价差)、波动率中性(对冲价格方向,仅赚取波动率波动收益)两类。在市场不确定性增加、波动率提升时(如地缘冲突、政策突变),策略收益突出。

2.2.5 时序、截面和套利CTA:时序类策略的长期收益更高

CTA策略按交易类型可分为时序类、截面类、套利类三大类,核心差异在于数据维度(时间序列/横截面/价差)与获利逻辑(趋势/相对强弱/定价偏差)。套利策略上文已详细介绍,不再赘述。
时序类策略基于单一品种时间序列数据,挖掘历史规律生成交易信号,决定该品种的多空方向与仓位,是最经典的CTA策略类型。代表性因子包括时序动量、通道突破、均线排列等。
截面类策略是在同一时间点横向对比多品种,根据因子得分(如动量、价值、波动率、基本面)排序,买入得分高的品种、卖出得分低的品种,构建多空组合获取收益。代表性因子包括截面动量、基差收益率、期限结构斜率、波动率排序等。
长期来看,时序类CTA业绩优势显著,但回撤较大。时序CTA以趋势跟踪为核心策略,因可获取数据有限,我们以趋势CTA代表时序CTA策略,用国联期货系列指数进行对比。区间内(2023.04.28-2026.03.20),量化趋势CTA私募指数、量化截面CTA私募指数、量化套利CTA私募指数、南华商品指数的累计收益率分别为41.53%、19.74%、22.71%、36.91%,最大回撤分别为-4.32%、-2.35%、-2.09%、-14.28%。由此可见,相对截面和套利CTA,量化趋势类CTA业绩较好,但回撤较大。此外,各类量化CTA策略的夏普、卡玛均优于南华商品指数。单年份来看,2023年-2026年(截至2026.03.20)这4个年份中,有3个年份量化趋势CTA指数收益率最高,胜率75%;最大回撤、夏普胜率均为0%。

2.3CTA策略适配行情:高波趋势性行情+分化的结构性行情

从CTA策略的逻辑来看,其盈利主要来自:1)宏观趋势逻辑,库存周期变化带来的趋势性行情;2)微观量价逻辑,市场高波动带来的趋势机会、板块分化带来的结构性机会、投资者行为带来的套利机会。

2.3.1 宏观逻辑:宏观趋势行情+截面结构性行情

库存周期(又称基钦周期),指企业库存水平因供需调整滞后形成的周期性波动,平均持续3-5年,呈现“被动去库存→主动补库存→被动补库存→主动去库存”的循环阶段。该周期被广泛应用于宏观经济分析,其波动直接影响大宗商品价格趋势。基于此宏观逻辑,主动补库存阶段、主动去库存阶段,需求驱动的商品进入上涨、下跌趋势,是趋势跟踪策略适配行情;不同商品品种涨跌分化或者商品市场震荡阶段,是截面策略的适配行情。

我们选取库存周期不同阶段具备代表性的商品,LME铜、ICE布伦特原油、易盛能化A。结合探普CTA策略指数、南华商品指数及上述品种走势可见:1)LME铜作为主动补库存阶段领先代表,其趋势性上涨往往早于或同步于CTA策略指数(如2020年3月、2024年5月);2)大宗商品走出接力共振行情时(如2020年3月-2021年5月、2026年2月以来),CTA策略可以充分捕捉趋势收益;3)ICE布伦特原油、易盛能化A作为主动去库存阶段的领跌产品,其震荡下行区间,CTA策略可通过做空获取收益(如2022年3月);4)库存周期传导存在时滞,不同品种涨跌分化,南华商品指数走势相对平缓,而CTA策略可通过截面多空策略捕捉品种间相对强弱机会,获取收益(如2023年)。

2.3.2 微观逻辑:高波市场是布局CTA策略的较好时机

市场波动率处于高位时,是布局CTA策略的较好时机。由于CTA策略中,商品期货占比较高,我们采用南华商品指数20日年化波动率来代表市场波动性。从2017.09.15-2026.03.20的历史数据来看,南华商品指数20日年化波动率左侧触及均值+1倍标准差,是较好的适配行情,如2020年疫情、2022年俄乌冲突、2025年4月对等关税扰动、2026年1月末股债黄金齐跌。进一步,用绝对数据来看,南华商品指数20日年化波动率触及20%,可以认为是适合CTA策略的高波市场行情。
在宏观政策转向、产业政策重大调整时,投资者预期扭转,CTA策略也可能会表现较好,如2018年美联储加息+中美贸易摩擦、2024年9月24日的政策转向。
2.3.3 细分策略:适配行情存在差异,与传统资产相关性各异
根据火富牛数据,区间内(2023.04.28-2026.03.20),国联期货主观趋势CTA私募指数、国联期货量化趋势CTA私募指数、国联期货量化复合CTA私募指数、国联期货量化截面CTA私募指数、国联期货股指CTA私募指数的年化收益率/最大回撤分别为14.13%/-7.28%、12.98%/-4.32%、17.50%/-1.94%、6.53%/-2.35%、16.52%/-6.79%。夏普比率大于2的策略指数共4只,包括中高频CTA、主观产业链对冲套利、量化复合CTA、量化套利CTA私募指数。
由此可见,1)量化复合CTA策略收益率、夏普比率均相对领先,其中量化趋势策略、股指CTA策略收益相对较高;2)中高频CTA最大回撤最小,对应的夏普最高;3)主观CTA中,趋势策略收益最高、回撤较大;4)主观趋势策略较量化趋势策略、主观套利策略较量化套利策略,主观均收益较高、回撤较大;5)主观和量化CTA中,套利策略的夏普比率均较高。
划分不同行情市场,从细分策略的表现来看,1)股票或商品市场有明确行情时,趋势策略占优。行情初期,主观表现好于量化;2)股票市场有趋势行情或者波动率较高时,股指CTA策略表现较好;3)在市场波动率较低或细分品种分化的行情中,截面策略相对占优。
从细分策略的相关系数来看,1)量化趋势策略与量化复合策略相关性较高,相关系数在0.8以上。2)量化趋势策略、主观趋势策略与南华商品指数的相关系数分别为0.30、0.51,量化趋势策略与主观趋势策略相关系数在0.45。3)此外,主观趋势策略/量化趋势策略与沪深300相关系数分别为0.49/0.22、量化套利策略与量化复合策略相关系数为0.41、量化股指策略与中高频策略/沪深300相关系数在0.40/0.37、截面策略与沪深300/南华商品指数的相关系数均为负值、量化套利策略与主观套利策略相关系数0.36,两者与沪深300、南华商品指数的相关系数均在0.1以内。
由此可见,1)主观趋势策略与南华商品指数、沪深300的相关系数相对较高;2)在趋势策略、套利策略、复合策略中,量化相对主观,与沪深300、南华商品指数的相关系数均较低;3)细分策略中,趋势策略与沪深300、南华商品指数的相关系数较高;套利策略与沪深300、南华商品指数的相关性较低;截面策略、量化套利策略与沪深300和南华商品指数的相关系数均为负。

三、CTA策略投资价值

CTA策略的投资价值主要有三方面:与传统资产(股票、债券、商品)、传统策略(股票多头、债券策略)的相关性均较低,在组合中配置部分CTA策略可有效降低波动第二,在资产风险对冲的角度,CTA策略具备危机Alpha”属性。第长期收益好于南华商品指数,收益风险比更优

3.1 分散风险:与传统资产相关性低,可有效提高夏普

3.1.1 与沪深300、中债综合财富指数、南华商品指数相关性均较低
CTA策略的收益主要来源于期货市场的价格波动与趋势,与股票、债券等传统资产相关性较低;同时因可多空双向交易,与商品资产相关性亦偏低。根据火富牛数据,采用周度收益率计算相关系数,1)区间1(2025.01.01-2026.03.20),国联期货主观复合CTA私募指数、国联期货量化复合CTA私募指数与沪深300的相关系数分别为0.04、0.14,与中债综合财富指数(总值)的相关系数分别为0.24、0.07,与南华商品指数的相关系数分别为-0.11、0.34。2)区间2(2021.03.12-2026.03.20),国联期货主观复合CTA私募指数、国联期货量化复合CTA私募指数与沪深300的相关系数分别为0.20、0.10,与中债综合财富指数(总值)的相关系数分别为0.02、-0.05,与南华商品指数的相关系数分别为-0.06、0.37。3)招商CTA私募指数在区间1、区间2,与沪深300的相关系数分别为0.38、0.30,与中债综合财富指数(总值)的相关系数分别为-0.0024、-0.0953,与南华商品指数的相关系数分别为0.45、0.37。
由此可见,各策略CTA(指数)均与传统股债资产(沪深300、中债综合财富指数)的相关系数均在0.4以内,相关性较低;与商品资产(南华商品指数)的相关系数均在0.5以内,处于偏低水平。
3.1.2 加入CTA策略的组合,夏普有明显提升
进一步,来看CTA策略与股票策略、债券策略的相关性。私募债券策略指数包含可转债策略、债券增强策略,与股票策略具有一定相关性。因而,我们采用中证纯债债券型基金指数(930609.CSI)代表纯债策略,与CTA、股票多头策略构建组合。根据探普私募策略指数,采用周度收益率计算相关系数,区间内(2017.09.15-2026.03.20),CTA 与纯债策略、股票多头的相关性均较低,分别为-0.08、0.04,具备分散化配置价值。
为评估CTA策略在组合中的配置比例,我们基于样本内数据采用均值-方差框架进行条件优化。在周频收益口径下,设定多头约束(权重非负)及预算约束(权重之和为1),并将CTA权重在[0,1]区间按0.01步长进行参数扫描。无风险利率取年化1.5%,用于计算风险调整后指标。
不含CTA组合,仅用股票多头、纯债策略指数的全样本,通过“给定目标收益、最小化组合方差”生成有效前沿,并得到与无风险利率相切的切点组合。含CTA全样本组合,在股票多头、纯债策略基础上,加入CTA策略指数,同样基于全样本构建有效前沿与切点组合,用于对比纳入CTA后前沿是否外推、风险收益特征是否改善。
样本内夏普最大目标下,CTA配置比例为13%。该组合区间收益率 56.72%,年化收益率 5.53%,最大回撤- 0.92%,年化波动率 1.23%,夏普 3.27。加入CTA的组合,相对不含CTA且追求夏普最大的组合,收益率、夏普均有提升,最大回撤降低;较股票多头和CTA策略,最大回撤、波动率、夏普均有优化;较纯债策略,年化收益率、最大回撤、年化波动率、夏普均有优化。

3.2 危机Alpha属性:双向交易,抵御极端风险

CTA策略被称为“危机Alpha”,在极端市场环境(如股债双杀、黑天鹅事件、地缘冲突)中,往往能够实现逆势盈利,为资产组合提供“安全垫”。核心原因在于,极端市场中,市场波动率将大幅提高,CTA策略通过双向交易、趋势跟踪、套利等,能够捕捉这种波动带来的收益。
从数据可见,2008年MSCI全球股票下跌43.53%,而巴克莱CTA指数上涨14.09%。2018年、2022年,MSCI全球股票/沪深300分别下跌14.05%/27.26%、18.54%/19.72%,而CTA策略指数上涨16.83%、9.10%。在市场短期冲击时刻,如2020年全球新冠疫情初期、2022年俄乌冲突下,MSCI全球股票/沪深300分别下跌30.39%/12.25%、14.73%/20.88%,而同期CTA策略指数上涨10.37%、9.00%。危机时刻,CTA策略表现均优于股票、债券策略。特别是在2018年、2020年疫情冲击这两个区间,南华商品指数下跌,而CTA策略均录得正收益。在全球金融市场脆弱性上升,各类资产的相关性可能在流动性危机时快速提高,传统多资产多头配置策略可能遭遇“股债商三杀”,CTA策略的危机Alpha属性或更具配置价值。

3.3 杠杆交易:现金管理增厚收益,保证金交易放大收益

CTA策略主要投资于期货市场,期货交易采用保证金制度,通常仅需缴纳7%-15%的保证金即可控制全额标的。CTA策略利用期货市场的杠杆效应,通过保证金来放大杠杆,实现更大规模的投资,承担更高风险的同时,追求更高的投资收益。
保证金之外剩余的资金,CTA策略管理人通常配置于低风险的现金管理工具(如国债逆回购、货币基金、短久期债券等),在不影响期货头寸安全性的前提下,获取稳定的“类无风险收益”。在获取CTA策略收益的同时,额外获得低风险收益。

3.4 历史业绩:长期收益跑赢南华商品指数

从长期来看,CTA策略的收益表现稳健,且显著跑赢南华商品指数。根据探普数据,2017.09.15-2026.03.20,CTA策略年化收益率为17.36%,最大回撤-4.52%,年化波动率6.85%,夏普2.16。自2018-2026年(截至2026.03.20),每年正收益。
同期,南华商品指数的年化收益率为9.81%,最大回撤-22.72%,年化波动率14.75%,夏普0.61。从2018-2026年(截至2026.03.20),共计9个年份中,CTA有5个年份收益跑赢南华商品指数,胜率55.56%;最大回撤和年化波动率胜率100%,夏普胜率88.89%。从风险收益比来看,我们认为CTA策略优势显著,具有较好的长期配置价值。

四、CTA策略代表性管理人

4.1 CTA策略管理人筛选

不同CTA策略所需的投研团队、可容纳规模、适配客群等各有不同。因而,CTA管理人的核心策略会有差异。在筛选CTA管理人时,我们采用定量与定性相结合的方式。首先通过定性分析明确管理人的策略属性,再对同一策略下的基金开展定量评估。
定性分析主要包括5个方面:1)投研团队的资源禀赋,明确定位:主观、量化还是复合CTA策略,其投研团队会有较为明显的区分。主观CTA要明确其产业背景、擅长品种、覆盖范围等;量化CTA主要明确其核心因子,不同因子的占比情况,如持仓周期、量价/基本面因子、趋势/截面/套利策略等;复合CTA要明确其主观和量化的不同决策范围。2)策略逻辑可验证,实盘时间是否较长/是否经历过极端行情。一方面,根据其核心策略与业绩表现,明确其收益来源、策略适配行情;另一方面,实盘较长的策略,稳定性或更高。3)策略迭代能力。市场规律不断变化,单一策略难以适配所有市场环境,优质管理人应具备策略迭代机制。4)风控机制及执行情况。CTA策略采用保证金交易,自带杠杆属性,风险控制是非常重要的一项,我们要明确管理人风控机制的完备性,如明确的风控标准、极端行情的应对机制、人工干预规则等。5)投研团队协同性和稳定性。通过股权结构、投研团队稳定性、投资决策是否需要协同等,用于评估策略延续性。
定量分析主要包括:在同细分策略中,业绩/业绩稳定性、回撤/最大回撤修复能力、风险收益比、业绩归因、子策略的相关性、策略的规模容量等。

4.2 代表性管理人介绍

因公开数据有限,我们从主观、量化CTA策略的角度,介绍几个了解较多的代表性私募管理人。主观CTA策略如草本、孚盈;量化CTA策略如半鞅、会世、远澜、智信融科、洛书、宏锡、黑翼;复合CTA策略如细水资产(量化为主,主观为辅)。

五、总结

CTA策略的发展与现状:CTA策略起源于海外,1949年理查德–唐奇安创立了世界上第一个公开发售的期货基金,2008年全球金融危机成为CTA确立“危机Alpha”地位的标志性事件。截至2025年Q3,全球CTA策略管理总规模突破3550亿美元。2010年,沪深300股指期货上市开启本土CTA时代,2014年私募备案制推动快速增长,随着市场环境和监管的变化,逐步转向多周期、多品种、多策略的复合型CTA。截至2026年3月下旬,期货市场资金总量最高跃升至2.67万亿元,较去年末增长24.19%。
CTA策略投资品种:覆盖商品和金融期货、场外衍生工具。截至2026年3月26日,国内期货市场共上市90个期货品种,其中商品期货82个,覆盖有色、黑色、贵金属、能源化工、农产品五大主线。根据Wind数据,商品期货成交额占国内期货市场的60%~76%。
CTA细分策略和适配行情:1)按照决策方式,主观CTA依赖基金经理产业认知与主观判断,聚焦少数品种,收益弹性大,适配产业逻辑清晰的强趋势行情;量化CTA依靠模型自动决策,全品种多策略覆盖,纪律性强、净值相对平滑。2013年-2026年(截至2026.03.20)这14个年份中,有8个年份量化CTA收益率跑赢主观CTA,胜率57.14%;最大回撤胜率50%,夏普胜率71.43%。2)按照持仓周期,区间内(2019.07.12-2026.03.20)中长周期CTA收益率好于中短周期CTA,但最大回撤、波动率、夏普、卡玛均逊色于中短期CTA。3)按照交易类型,以趋势跟踪为代表的时序策略,相对截面和套利策略,2023年-2026年(截至2026.03.20)这4个年份中,有3个年份量化趋势CTA指数收益率最好。从细分策略的表现来看,1)股票或商品市场有明确行情时,趋势策略占优。行情初期,主观表现好于量化;2)股市有趋势行情或波动率较高时,股指CTA策略表现较好;3)在市场波动率较低或细分品种分化的行情中,截面策略占优。
CTA策略投资价值:CTA策略的投资价值主要有三方面:第一,与传统资产(股票、债券、商品)、传统策略(股票多头、债券策略)的相关性均较低,在组合中配置部分CTA策略可有效提高夏普。基于均值-方差模型构建有效前沿,夏普最大目标下,CTA配置比例为13%。加入CTA的组合,年化收益率、夏普均有提升,最大回撤降低。第二,在资产风险对冲的角度,CTA策略具备“危机Alpha”属性。第三,CTA的长期收益好于南华商品指数,收益风险比更优。
CTA管理人筛选和代表:在筛选CTA管理人时,会以定量+定性结合。定性分析包括投研团队的资源禀赋、策略逻辑验证、策略迭代能力、风控机制、投研团队的稳定性等。定量分析包括业绩/业绩稳定性、回撤/最大回撤修复能力、风险收益比、业绩归因、子策略的相关性、策略的规模容量等。国内代表性管理人:主观CTA如草本/孚盈、量化CTA如半鞅/会世/远澜/智信融科/洛书/宏锡/黑翼、复合CTA如细水(量化为主,主观为辅)。

六、风险提示

1、数据遗漏或滞后风险、样本有限风险。本报告的数据结果主要源自中国期货业协会、中国期货市场监控中心、Wind、私募排排网、火富牛、探普、管理人官网等第三方数据或有遗漏和滞后。其中Wind、私募排排网、火富牛、探普的指数基于其可获取样本,或不能代表全市场表现。

2、本报告为基于历史数据的客观分析,不代表未来表现,不构成投资建议或收益保证。本报告仅对相关内容进行客观分析不涉及CTA策略、商品资产推荐。代表性管理人仅为举例,不构成特定管理人推荐

3、市场变化风险。本报告分析结论基于历史表现,未来市场发生变化或影响策略表现。

4、模型失效风险。本报告用到均值-方差模型,或面临模型失效风险。

5、区间变化或影响结论。本报告分析结论基于现有数据,分析区间变化,结论或有变化。

6、策略变更风险。本报告分析为获知的最新产品策略,不排除产品后续策略变更风险。

7、政策监管风险。私募基金受到证监会等监管,或面临政策监管风险。

报告信息

证券研究报告:《CTA策略:细分策略、适配行情和配置价值——私募基金专题研究报告(二)

对外发布日期:2026年4月15日报告发布机构:西部证券研究发展中心

分析师信息

李洋(S0800524030001)liyang@research.xbmail.com.cn

张敏(S0800526040006)zhangmin@research.xbmail.com.cn

免责声明:本报告由西部证券股份有限公司(已具备中国证监会批复的证券投资咨询业务资格)制作。本报告仅供西部证券股份有限公司(以下简称“本公司”)机构客户使用。本报告在未经本公司公开披露或者同意披露前,系本公司机密材料,如非收件人(或收到的电子邮件含错误信息),请立即通知发件人,及时删除该邮件及所附报告并予以保密。发送本报告的电子邮件可能含有保密信息、版权专有信息或私人信息,未经授权者请勿针对邮件内容进行任何更改或以任何方式传播、复制、转发或以其他任何形式使用,发件人保留与该邮件相关的一切权利。同时本公司无法保证互联网传送本报告的及时、安全、无遗漏、无错误或无病毒,敬请谅解。本报告基于已公开的信息编制,但本公司对该等信息的真实性、准确性及完整性不作任何保证。本报告所载的意见、评估及预测仅为本报告出具日的观点和判断,该等意见、评估及预测在出具日外无需通知即可随时更改。在不同时期,本公司可能会发出与本报告所载意见、评估及预测不一致的研究报告。同时,本报告所指的证券或投资标的的价格、价值及投资收入可能会波动。本公司不保证本报告所含信息保持在最新状态。对于本公司其他专业人士(包括但不限于销售人员、交易人员)根据不同假设、研究方法、即时动态信息及市场表现,发表的与本报告不一致的分析评论或交易观点,本公司没有义务向本报告所有接收者进行更新。本公司对本报告所含信息可在不发出通知的情形下做出修改,投资者应当自行关注相应的更新或修改。本公司力求报告内容客观、公正,但本报告所载的观点、结论和建议仅供投资者参考之用,并非作为购买或出售证券或其他投资标的的邀请或保证。客户不应以本报告取代其独立判断或根据本报告做出决策。该等观点、建议并未考虑到获取本报告人员的具体投资目的、财务状况以及特定需求,在任何时候均不构成对客户私人投资建议。投资者应当充分考虑自身特定状况,并完整理解和使用本报告内容,不应视本报告为做出投资决策的唯一因素,必要时应就法律、商业、财务、税收等方面咨询专业财务顾问的意见。本公司以往相关研究报告预测与分析的准确,不预示与担保本报告及本公司今后相关研究报告的表现。对依据或者使用本报告及本公司其他相关研究报告所造成的一切后果,本公司及作者不承担任何法律责任。在法律许可的情况下,本公司可能与本报告中提及公司正在建立或争取建立业务关系或服务关系。因此,投资者应当考虑到本公司及/或其相关人员可能存在影响本报告观点客观性的潜在利益冲突。对于本报告可能附带的其它网站地址或超级链接,本公司不对其内容负责,链接内容不构成本报告的任何部分,仅为方便客户查阅所用,浏览这些网站可能产生的费用和风险由使用者自行承担。本公司关于本报告的提示(包括但不限于本公司工作人员通过电话、短信、邮件、微信、微博、博客、QQ、视频网站、百度官方贴吧、论坛、BBS)仅为研究观点的简要沟通,投资者对本报告的参考使用须以本报告的完整版本为准。本报告版权仅为本公司所有。未经本公司书面许可,任何机构或个人不得以翻版、复制、发表、引用或再次分发他人等任何形式侵犯本公司版权。如征得本公司同意进行引用、刊发的,需在允许的范围内使用,并注明出处为“西部证券研究发展中心”,且不得对本报告进行任何有悖原意的引用、删节和修改。如未经西部证券授权,私自转载或者转发本报告,所引起的一切后果及法律责任由私自转载或转发者承担。本公司保留追究相关责任的权力。所有本报告中使用的商标、服务标记及标记均为本公司的商标、服务标记及标记。本公司具有中国证监会核准的“证券投资咨询”业务资格,经营许可证编号为:91610000719782242D。

最新文章

随机文章

基本 文件 流程 错误 SQL 调试
  1. 请求信息 : 2026-05-31 18:56:16 HTTP/2.0 GET : https://mffb.com.cn/a/516023.html
  2. 运行时间 : 0.084729s [ 吞吐率:11.80req/s ] 内存消耗:4,532.74kb 文件加载:140
  3. 缓存信息 : 0 reads,0 writes
  4. 会话信息 : SESSION_ID=839b445d29eacf4c2c016518e9dc491a
  1. /yingpanguazai/ssd/ssd1/www/mffb.com.cn/public/index.php ( 0.79 KB )
  2. /yingpanguazai/ssd/ssd1/www/mffb.com.cn/vendor/autoload.php ( 0.17 KB )
  3. /yingpanguazai/ssd/ssd1/www/mffb.com.cn/vendor/composer/autoload_real.php ( 2.49 KB )
  4. /yingpanguazai/ssd/ssd1/www/mffb.com.cn/vendor/composer/platform_check.php ( 0.90 KB )
  5. /yingpanguazai/ssd/ssd1/www/mffb.com.cn/vendor/composer/ClassLoader.php ( 14.03 KB )
  6. /yingpanguazai/ssd/ssd1/www/mffb.com.cn/vendor/composer/autoload_static.php ( 4.90 KB )
  7. /yingpanguazai/ssd/ssd1/www/mffb.com.cn/vendor/topthink/think-helper/src/helper.php ( 8.34 KB )
  8. /yingpanguazai/ssd/ssd1/www/mffb.com.cn/vendor/topthink/think-validate/src/helper.php ( 2.19 KB )
  9. /yingpanguazai/ssd/ssd1/www/mffb.com.cn/vendor/topthink/think-orm/src/helper.php ( 1.47 KB )
  10. /yingpanguazai/ssd/ssd1/www/mffb.com.cn/vendor/topthink/think-orm/stubs/load_stubs.php ( 0.16 KB )
  11. /yingpanguazai/ssd/ssd1/www/mffb.com.cn/vendor/topthink/framework/src/think/Exception.php ( 1.69 KB )
  12. /yingpanguazai/ssd/ssd1/www/mffb.com.cn/vendor/topthink/think-container/src/Facade.php ( 2.71 KB )
  13. /yingpanguazai/ssd/ssd1/www/mffb.com.cn/vendor/symfony/deprecation-contracts/function.php ( 0.99 KB )
  14. /yingpanguazai/ssd/ssd1/www/mffb.com.cn/vendor/symfony/polyfill-mbstring/bootstrap.php ( 8.26 KB )
  15. /yingpanguazai/ssd/ssd1/www/mffb.com.cn/vendor/symfony/polyfill-mbstring/bootstrap80.php ( 9.78 KB )
  16. /yingpanguazai/ssd/ssd1/www/mffb.com.cn/vendor/symfony/var-dumper/Resources/functions/dump.php ( 1.49 KB )
  17. /yingpanguazai/ssd/ssd1/www/mffb.com.cn/vendor/topthink/think-dumper/src/helper.php ( 0.18 KB )
  18. /yingpanguazai/ssd/ssd1/www/mffb.com.cn/vendor/symfony/var-dumper/VarDumper.php ( 4.30 KB )
  19. /yingpanguazai/ssd/ssd1/www/mffb.com.cn/vendor/topthink/framework/src/think/App.php ( 15.30 KB )
  20. /yingpanguazai/ssd/ssd1/www/mffb.com.cn/vendor/topthink/think-container/src/Container.php ( 15.76 KB )
  21. /yingpanguazai/ssd/ssd1/www/mffb.com.cn/vendor/psr/container/src/ContainerInterface.php ( 1.02 KB )
  22. /yingpanguazai/ssd/ssd1/www/mffb.com.cn/app/provider.php ( 0.19 KB )
  23. /yingpanguazai/ssd/ssd1/www/mffb.com.cn/vendor/topthink/framework/src/think/Http.php ( 6.04 KB )
  24. /yingpanguazai/ssd/ssd1/www/mffb.com.cn/vendor/topthink/think-helper/src/helper/Str.php ( 7.29 KB )
  25. /yingpanguazai/ssd/ssd1/www/mffb.com.cn/vendor/topthink/framework/src/think/Env.php ( 4.68 KB )
  26. /yingpanguazai/ssd/ssd1/www/mffb.com.cn/app/common.php ( 0.03 KB )
  27. /yingpanguazai/ssd/ssd1/www/mffb.com.cn/vendor/topthink/framework/src/helper.php ( 18.78 KB )
  28. /yingpanguazai/ssd/ssd1/www/mffb.com.cn/vendor/topthink/framework/src/think/Config.php ( 5.54 KB )
  29. /yingpanguazai/ssd/ssd1/www/mffb.com.cn/config/app.php ( 0.95 KB )
  30. /yingpanguazai/ssd/ssd1/www/mffb.com.cn/config/cache.php ( 0.78 KB )
  31. /yingpanguazai/ssd/ssd1/www/mffb.com.cn/config/console.php ( 0.23 KB )
  32. /yingpanguazai/ssd/ssd1/www/mffb.com.cn/config/cookie.php ( 0.56 KB )
  33. /yingpanguazai/ssd/ssd1/www/mffb.com.cn/config/database.php ( 2.48 KB )
  34. /yingpanguazai/ssd/ssd1/www/mffb.com.cn/vendor/topthink/framework/src/think/facade/Env.php ( 1.67 KB )
  35. /yingpanguazai/ssd/ssd1/www/mffb.com.cn/config/filesystem.php ( 0.61 KB )
  36. /yingpanguazai/ssd/ssd1/www/mffb.com.cn/config/lang.php ( 0.91 KB )
  37. /yingpanguazai/ssd/ssd1/www/mffb.com.cn/config/log.php ( 1.35 KB )
  38. /yingpanguazai/ssd/ssd1/www/mffb.com.cn/config/middleware.php ( 0.19 KB )
  39. /yingpanguazai/ssd/ssd1/www/mffb.com.cn/config/route.php ( 1.89 KB )
  40. /yingpanguazai/ssd/ssd1/www/mffb.com.cn/config/session.php ( 0.57 KB )
  41. /yingpanguazai/ssd/ssd1/www/mffb.com.cn/config/trace.php ( 0.34 KB )
  42. /yingpanguazai/ssd/ssd1/www/mffb.com.cn/config/view.php ( 0.82 KB )
  43. /yingpanguazai/ssd/ssd1/www/mffb.com.cn/app/event.php ( 0.25 KB )
  44. /yingpanguazai/ssd/ssd1/www/mffb.com.cn/vendor/topthink/framework/src/think/Event.php ( 7.67 KB )
  45. /yingpanguazai/ssd/ssd1/www/mffb.com.cn/app/service.php ( 0.13 KB )
  46. /yingpanguazai/ssd/ssd1/www/mffb.com.cn/app/AppService.php ( 0.26 KB )
  47. /yingpanguazai/ssd/ssd1/www/mffb.com.cn/vendor/topthink/framework/src/think/Service.php ( 1.64 KB )
  48. /yingpanguazai/ssd/ssd1/www/mffb.com.cn/vendor/topthink/framework/src/think/Lang.php ( 7.35 KB )
  49. /yingpanguazai/ssd/ssd1/www/mffb.com.cn/vendor/topthink/framework/src/lang/zh-cn.php ( 13.70 KB )
  50. /yingpanguazai/ssd/ssd1/www/mffb.com.cn/vendor/topthink/framework/src/think/initializer/Error.php ( 3.31 KB )
  51. /yingpanguazai/ssd/ssd1/www/mffb.com.cn/vendor/topthink/framework/src/think/initializer/RegisterService.php ( 1.33 KB )
  52. /yingpanguazai/ssd/ssd1/www/mffb.com.cn/vendor/services.php ( 0.14 KB )
  53. /yingpanguazai/ssd/ssd1/www/mffb.com.cn/vendor/topthink/framework/src/think/service/PaginatorService.php ( 1.52 KB )
  54. /yingpanguazai/ssd/ssd1/www/mffb.com.cn/vendor/topthink/framework/src/think/service/ValidateService.php ( 0.99 KB )
  55. /yingpanguazai/ssd/ssd1/www/mffb.com.cn/vendor/topthink/framework/src/think/service/ModelService.php ( 2.04 KB )
  56. /yingpanguazai/ssd/ssd1/www/mffb.com.cn/vendor/topthink/think-trace/src/Service.php ( 0.77 KB )
  57. /yingpanguazai/ssd/ssd1/www/mffb.com.cn/vendor/topthink/framework/src/think/Middleware.php ( 6.72 KB )
  58. /yingpanguazai/ssd/ssd1/www/mffb.com.cn/vendor/topthink/framework/src/think/initializer/BootService.php ( 0.77 KB )
  59. /yingpanguazai/ssd/ssd1/www/mffb.com.cn/vendor/topthink/think-orm/src/Paginator.php ( 11.86 KB )
  60. /yingpanguazai/ssd/ssd1/www/mffb.com.cn/vendor/topthink/think-validate/src/Validate.php ( 63.20 KB )
  61. /yingpanguazai/ssd/ssd1/www/mffb.com.cn/vendor/topthink/think-orm/src/Model.php ( 23.55 KB )
  62. /yingpanguazai/ssd/ssd1/www/mffb.com.cn/vendor/topthink/think-orm/src/model/concern/Attribute.php ( 21.05 KB )
  63. /yingpanguazai/ssd/ssd1/www/mffb.com.cn/vendor/topthink/think-orm/src/model/concern/AutoWriteData.php ( 4.21 KB )
  64. /yingpanguazai/ssd/ssd1/www/mffb.com.cn/vendor/topthink/think-orm/src/model/concern/Conversion.php ( 6.44 KB )
  65. /yingpanguazai/ssd/ssd1/www/mffb.com.cn/vendor/topthink/think-orm/src/model/concern/DbConnect.php ( 5.16 KB )
  66. /yingpanguazai/ssd/ssd1/www/mffb.com.cn/vendor/topthink/think-orm/src/model/concern/ModelEvent.php ( 2.33 KB )
  67. /yingpanguazai/ssd/ssd1/www/mffb.com.cn/vendor/topthink/think-orm/src/model/concern/RelationShip.php ( 28.29 KB )
  68. /yingpanguazai/ssd/ssd1/www/mffb.com.cn/vendor/topthink/think-helper/src/contract/Arrayable.php ( 0.09 KB )
  69. /yingpanguazai/ssd/ssd1/www/mffb.com.cn/vendor/topthink/think-helper/src/contract/Jsonable.php ( 0.13 KB )
  70. /yingpanguazai/ssd/ssd1/www/mffb.com.cn/vendor/topthink/think-orm/src/model/contract/Modelable.php ( 0.09 KB )
  71. /yingpanguazai/ssd/ssd1/www/mffb.com.cn/vendor/topthink/framework/src/think/Db.php ( 2.88 KB )
  72. /yingpanguazai/ssd/ssd1/www/mffb.com.cn/vendor/topthink/think-orm/src/DbManager.php ( 8.52 KB )
  73. /yingpanguazai/ssd/ssd1/www/mffb.com.cn/vendor/topthink/framework/src/think/Log.php ( 6.28 KB )
  74. /yingpanguazai/ssd/ssd1/www/mffb.com.cn/vendor/topthink/framework/src/think/Manager.php ( 3.92 KB )
  75. /yingpanguazai/ssd/ssd1/www/mffb.com.cn/vendor/psr/log/src/LoggerTrait.php ( 2.69 KB )
  76. /yingpanguazai/ssd/ssd1/www/mffb.com.cn/vendor/psr/log/src/LoggerInterface.php ( 2.71 KB )
  77. /yingpanguazai/ssd/ssd1/www/mffb.com.cn/vendor/topthink/framework/src/think/Cache.php ( 4.92 KB )
  78. /yingpanguazai/ssd/ssd1/www/mffb.com.cn/vendor/psr/simple-cache/src/CacheInterface.php ( 4.71 KB )
  79. /yingpanguazai/ssd/ssd1/www/mffb.com.cn/vendor/topthink/think-helper/src/helper/Arr.php ( 16.63 KB )
  80. /yingpanguazai/ssd/ssd1/www/mffb.com.cn/vendor/topthink/framework/src/think/cache/driver/File.php ( 7.84 KB )
  81. /yingpanguazai/ssd/ssd1/www/mffb.com.cn/vendor/topthink/framework/src/think/cache/Driver.php ( 9.03 KB )
  82. /yingpanguazai/ssd/ssd1/www/mffb.com.cn/vendor/topthink/framework/src/think/contract/CacheHandlerInterface.php ( 1.99 KB )
  83. /yingpanguazai/ssd/ssd1/www/mffb.com.cn/app/Request.php ( 0.09 KB )
  84. /yingpanguazai/ssd/ssd1/www/mffb.com.cn/vendor/topthink/framework/src/think/Request.php ( 55.78 KB )
  85. /yingpanguazai/ssd/ssd1/www/mffb.com.cn/app/middleware.php ( 0.25 KB )
  86. /yingpanguazai/ssd/ssd1/www/mffb.com.cn/vendor/topthink/framework/src/think/Pipeline.php ( 2.61 KB )
  87. /yingpanguazai/ssd/ssd1/www/mffb.com.cn/vendor/topthink/think-trace/src/TraceDebug.php ( 3.40 KB )
  88. /yingpanguazai/ssd/ssd1/www/mffb.com.cn/vendor/topthink/framework/src/think/middleware/SessionInit.php ( 1.94 KB )
  89. /yingpanguazai/ssd/ssd1/www/mffb.com.cn/vendor/topthink/framework/src/think/Session.php ( 1.80 KB )
  90. /yingpanguazai/ssd/ssd1/www/mffb.com.cn/vendor/topthink/framework/src/think/session/driver/File.php ( 6.27 KB )
  91. /yingpanguazai/ssd/ssd1/www/mffb.com.cn/vendor/topthink/framework/src/think/contract/SessionHandlerInterface.php ( 0.87 KB )
  92. /yingpanguazai/ssd/ssd1/www/mffb.com.cn/vendor/topthink/framework/src/think/session/Store.php ( 7.12 KB )
  93. /yingpanguazai/ssd/ssd1/www/mffb.com.cn/vendor/topthink/framework/src/think/Route.php ( 23.73 KB )
  94. /yingpanguazai/ssd/ssd1/www/mffb.com.cn/vendor/topthink/framework/src/think/route/RuleName.php ( 5.75 KB )
  95. /yingpanguazai/ssd/ssd1/www/mffb.com.cn/vendor/topthink/framework/src/think/route/Domain.php ( 2.53 KB )
  96. /yingpanguazai/ssd/ssd1/www/mffb.com.cn/vendor/topthink/framework/src/think/route/RuleGroup.php ( 22.43 KB )
  97. /yingpanguazai/ssd/ssd1/www/mffb.com.cn/vendor/topthink/framework/src/think/route/Rule.php ( 26.95 KB )
  98. /yingpanguazai/ssd/ssd1/www/mffb.com.cn/vendor/topthink/framework/src/think/route/RuleItem.php ( 9.78 KB )
  99. /yingpanguazai/ssd/ssd1/www/mffb.com.cn/route/app.php ( 1.72 KB )
  100. /yingpanguazai/ssd/ssd1/www/mffb.com.cn/vendor/topthink/framework/src/think/facade/Route.php ( 4.70 KB )
  101. /yingpanguazai/ssd/ssd1/www/mffb.com.cn/vendor/topthink/framework/src/think/route/dispatch/Controller.php ( 4.74 KB )
  102. /yingpanguazai/ssd/ssd1/www/mffb.com.cn/vendor/topthink/framework/src/think/route/Dispatch.php ( 10.44 KB )
  103. /yingpanguazai/ssd/ssd1/www/mffb.com.cn/app/controller/Index.php ( 4.81 KB )
  104. /yingpanguazai/ssd/ssd1/www/mffb.com.cn/app/BaseController.php ( 2.05 KB )
  105. /yingpanguazai/ssd/ssd1/www/mffb.com.cn/vendor/topthink/think-orm/src/facade/Db.php ( 0.93 KB )
  106. /yingpanguazai/ssd/ssd1/www/mffb.com.cn/vendor/topthink/think-orm/src/db/connector/Mysql.php ( 5.44 KB )
  107. /yingpanguazai/ssd/ssd1/www/mffb.com.cn/vendor/topthink/think-orm/src/db/PDOConnection.php ( 52.47 KB )
  108. /yingpanguazai/ssd/ssd1/www/mffb.com.cn/vendor/topthink/think-orm/src/db/Connection.php ( 8.39 KB )
  109. /yingpanguazai/ssd/ssd1/www/mffb.com.cn/vendor/topthink/think-orm/src/db/ConnectionInterface.php ( 4.57 KB )
  110. /yingpanguazai/ssd/ssd1/www/mffb.com.cn/vendor/topthink/think-orm/src/db/builder/Mysql.php ( 16.58 KB )
  111. /yingpanguazai/ssd/ssd1/www/mffb.com.cn/vendor/topthink/think-orm/src/db/Builder.php ( 24.06 KB )
  112. /yingpanguazai/ssd/ssd1/www/mffb.com.cn/vendor/topthink/think-orm/src/db/BaseBuilder.php ( 27.50 KB )
  113. /yingpanguazai/ssd/ssd1/www/mffb.com.cn/vendor/topthink/think-orm/src/db/Query.php ( 15.71 KB )
  114. /yingpanguazai/ssd/ssd1/www/mffb.com.cn/vendor/topthink/think-orm/src/db/BaseQuery.php ( 45.13 KB )
  115. /yingpanguazai/ssd/ssd1/www/mffb.com.cn/vendor/topthink/think-orm/src/db/concern/TimeFieldQuery.php ( 7.43 KB )
  116. /yingpanguazai/ssd/ssd1/www/mffb.com.cn/vendor/topthink/think-orm/src/db/concern/AggregateQuery.php ( 3.26 KB )
  117. /yingpanguazai/ssd/ssd1/www/mffb.com.cn/vendor/topthink/think-orm/src/db/concern/ModelRelationQuery.php ( 20.07 KB )
  118. /yingpanguazai/ssd/ssd1/www/mffb.com.cn/vendor/topthink/think-orm/src/db/concern/ParamsBind.php ( 3.66 KB )
  119. /yingpanguazai/ssd/ssd1/www/mffb.com.cn/vendor/topthink/think-orm/src/db/concern/ResultOperation.php ( 7.01 KB )
  120. /yingpanguazai/ssd/ssd1/www/mffb.com.cn/vendor/topthink/think-orm/src/db/concern/WhereQuery.php ( 19.37 KB )
  121. /yingpanguazai/ssd/ssd1/www/mffb.com.cn/vendor/topthink/think-orm/src/db/concern/JoinAndViewQuery.php ( 7.11 KB )
  122. /yingpanguazai/ssd/ssd1/www/mffb.com.cn/vendor/topthink/think-orm/src/db/concern/TableFieldInfo.php ( 2.63 KB )
  123. /yingpanguazai/ssd/ssd1/www/mffb.com.cn/vendor/topthink/think-orm/src/db/concern/Transaction.php ( 2.77 KB )
  124. /yingpanguazai/ssd/ssd1/www/mffb.com.cn/vendor/topthink/framework/src/think/log/driver/File.php ( 5.96 KB )
  125. /yingpanguazai/ssd/ssd1/www/mffb.com.cn/vendor/topthink/framework/src/think/contract/LogHandlerInterface.php ( 0.86 KB )
  126. /yingpanguazai/ssd/ssd1/www/mffb.com.cn/vendor/topthink/framework/src/think/log/Channel.php ( 3.89 KB )
  127. /yingpanguazai/ssd/ssd1/www/mffb.com.cn/vendor/topthink/framework/src/think/event/LogRecord.php ( 1.02 KB )
  128. /yingpanguazai/ssd/ssd1/www/mffb.com.cn/vendor/topthink/think-helper/src/Collection.php ( 16.47 KB )
  129. /yingpanguazai/ssd/ssd1/www/mffb.com.cn/vendor/topthink/framework/src/think/facade/View.php ( 1.70 KB )
  130. /yingpanguazai/ssd/ssd1/www/mffb.com.cn/vendor/topthink/framework/src/think/View.php ( 4.39 KB )
  131. /yingpanguazai/ssd/ssd1/www/mffb.com.cn/vendor/topthink/framework/src/think/Response.php ( 8.81 KB )
  132. /yingpanguazai/ssd/ssd1/www/mffb.com.cn/vendor/topthink/framework/src/think/response/View.php ( 3.29 KB )
  133. /yingpanguazai/ssd/ssd1/www/mffb.com.cn/vendor/topthink/framework/src/think/Cookie.php ( 6.06 KB )
  134. /yingpanguazai/ssd/ssd1/www/mffb.com.cn/vendor/topthink/think-view/src/Think.php ( 8.38 KB )
  135. /yingpanguazai/ssd/ssd1/www/mffb.com.cn/vendor/topthink/framework/src/think/contract/TemplateHandlerInterface.php ( 1.60 KB )
  136. /yingpanguazai/ssd/ssd1/www/mffb.com.cn/vendor/topthink/think-template/src/Template.php ( 46.61 KB )
  137. /yingpanguazai/ssd/ssd1/www/mffb.com.cn/vendor/topthink/think-template/src/template/driver/File.php ( 2.41 KB )
  138. /yingpanguazai/ssd/ssd1/www/mffb.com.cn/vendor/topthink/think-template/src/template/contract/DriverInterface.php ( 0.86 KB )
  139. /yingpanguazai/ssd/ssd1/www/mffb.com.cn/runtime/temp/49e0cd3e0528281c5c5fae705243dc37.php ( 11.98 KB )
  140. /yingpanguazai/ssd/ssd1/www/mffb.com.cn/vendor/topthink/think-trace/src/Html.php ( 4.42 KB )
  1. CONNECT:[ UseTime:0.000688s ] mysql:host=127.0.0.1;port=3306;dbname=no_mfffb;charset=utf8mb4
  2. SHOW FULL COLUMNS FROM `fenlei` [ RunTime:0.000967s ]
  3. SELECT * FROM `fenlei` WHERE `fid` = 0 [ RunTime:0.000306s ]
  4. SELECT * FROM `fenlei` WHERE `fid` = 63 [ RunTime:0.000379s ]
  5. SHOW FULL COLUMNS FROM `set` [ RunTime:0.000664s ]
  6. SELECT * FROM `set` [ RunTime:0.000323s ]
  7. SHOW FULL COLUMNS FROM `article` [ RunTime:0.000763s ]
  8. SELECT * FROM `article` WHERE `id` = 516023 LIMIT 1 [ RunTime:0.001731s ]
  9. UPDATE `article` SET `lasttime` = 1780224976 WHERE `id` = 516023 [ RunTime:0.000854s ]
  10. SELECT * FROM `fenlei` WHERE `id` = 65 LIMIT 1 [ RunTime:0.000351s ]
  11. SELECT * FROM `article` WHERE `id` < 516023 ORDER BY `id` DESC LIMIT 1 [ RunTime:0.000608s ]
  12. SELECT * FROM `article` WHERE `id` > 516023 ORDER BY `id` ASC LIMIT 1 [ RunTime:0.000449s ]
  13. SELECT * FROM `article` WHERE `id` < 516023 ORDER BY `id` DESC LIMIT 10 [ RunTime:0.003608s ]
  14. SELECT * FROM `article` WHERE `id` < 516023 ORDER BY `id` DESC LIMIT 10,10 [ RunTime:0.001250s ]
  15. SELECT * FROM `article` WHERE `id` < 516023 ORDER BY `id` DESC LIMIT 20,10 [ RunTime:0.001149s ]
0.086258s