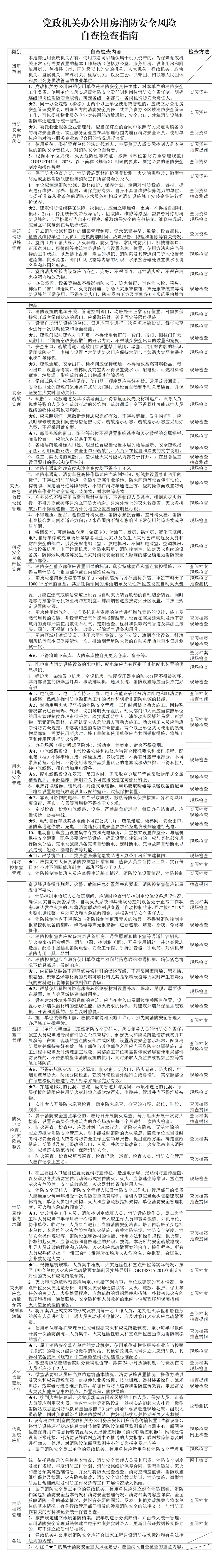
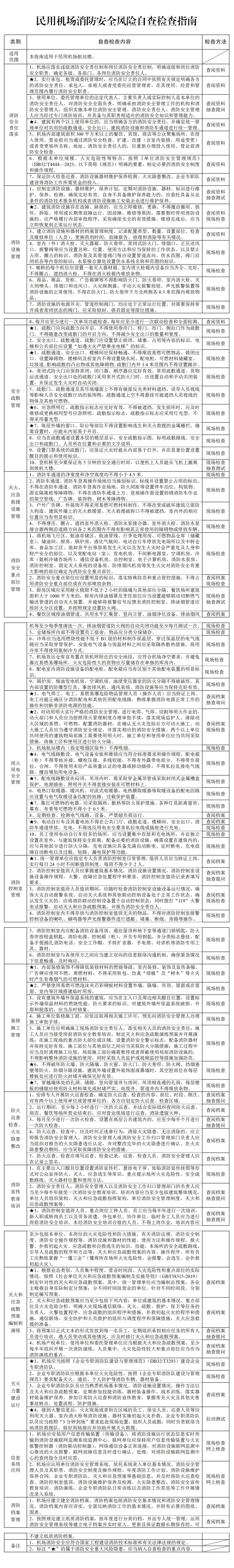
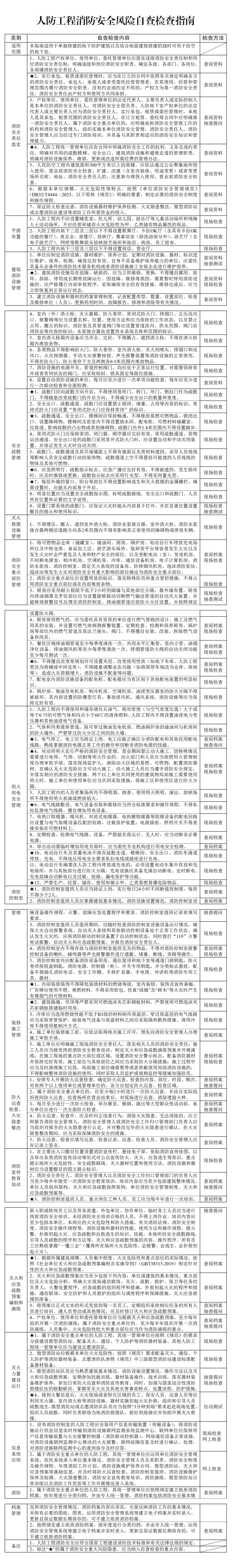
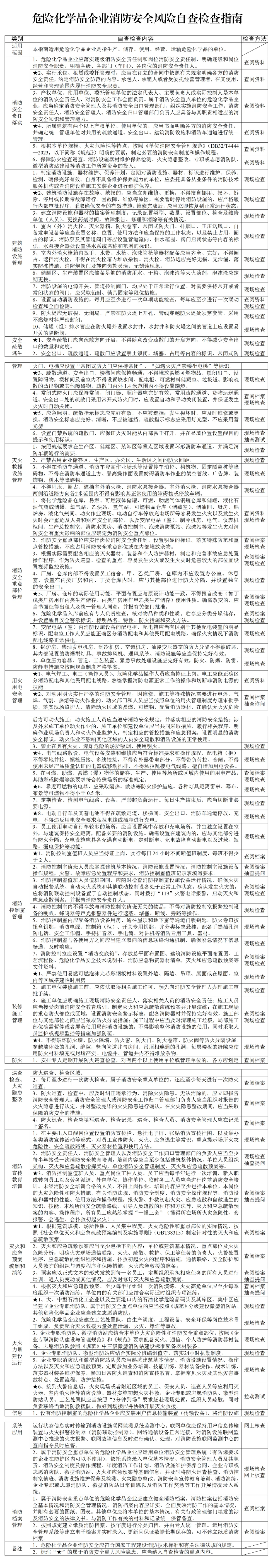
◆一查:门口有灭火器,1-2间的门店每层应设置1组灭火器(2具4KG干粉灭火器装在灭火器箱内),放在门口明显位置,设有室内消火栓应保证供水正常,消防水带、水枪等器材齐全;
◆二查:出口有应急灯。门店每个走道口、门口要设置消防应急照明灯;
◆三查:通道有指示牌,门店要在疏散通道设置疏散指示标志,在出口处要设置安全出口指示标志;
◆四查:屋顶有报警器,每个房间屋顶安装不少于1个“智慧式”独立感烟火灾探测报警器;
◆五查:员工有消防安全常识,场所员工应会报警,会使用消防器材,会组织人员疏散,会扑救初期火灾;
◆六查:无违规住人,住宿与经营、仓储部分必须采取符合标准的防火分隔措施,住宿部分应设置在靠近门窗、便于逃生位置,燃气使用场所严禁住人,严禁在饭店、网吧、美容、娱乐场所内部设置员工宿舍;
◆七查:无堵塞通道和损坏、拆除、停用消防设施器材,严禁锁闭、占用、堵塞疏散通道,严禁在楼梯间内堆放杂物、停放电动车;
◆八查:无防盗窗、设置影响疏散的门头牌匾,严禁设置影响逃生、灭火救援的金属栅栏和防盗网、门头牌匾等障碍物;
◆九查:无违章彩钢板房,严禁使用可燃易燃夹芯彩钢板;
◆十查:无违章用火用电,严禁私拉乱接电气线路和使用大功率电器,严禁电动车在室内或楼梯间违规充电,严禁在营业期间进行动火、焊割等作业,不得焚香、点蜡、烧纸,电气线路、移动插座等不得直接装设在可燃物上;
◆十一查:无易燃易爆危险品,严禁违规生产、储存、经营易燃易爆危险物品。
◆一查:燃气管道是否悬挂重物或缠绕电线;
◆二查:燃气管道是否被包覆在密闭空间内;
◆三查:燃气管道所有接口是否泄露;
◆四查:是否安装入户手动阀门、阀柄是否缺失;
◆五查:入户手动阀门是否内漏;
◆六查:是否安装电磁阀、报警器并通电;
◆七查:电磁阀是否泄露;
◆八查:报警器、电磁阀是否联动;
◆九查:是否安装自闭阀(超压、欠压、过流保护装置);
◆十查:计量仪表有无损坏或不计量;
◆十一查:计量仪表接头是否泄气;
◆十二查:是否安装灶前阀(有无阀柄或关闭不严);
◆十三查:是否使用金属波纹管;
◆十四查:连接软管是否超过2m;
◆十五查:灶具是否有熄火保护功能;
◆十六查:灶具是否内漏气;
◆十七查:壁挂炉/热水器排烟管是否通至户外;
◆十八查:壁挂炉/热水器燃气进气管是否泄气;
◆十九查:燃气使用房间是否使用双气源;
◆二十查:燃气使用房间是否居住人;
◆二十一查:燃气使用房间有无隔断门。
◆一查:液化石油气瓶阀,执行标准:GB/T7512-2017,如果不是此标准的为不合格产品;
◆二查:液化石油气钢瓶检验有效期,液化石油气钢瓶设计使用年限为8年,出厂检验后需在第四年进行二次检验;
◆三查:减压阀是否是合格产品。包括该产品生产厂家、执行标准、生产日期、厂址(其中无任何一项或执行标准不是GB 35844-2018的均为不合格产品);
◆四查:燃气报警器是否是合格产品,包括该产品生产厂家、执行标准、生产日期、厂址(其中无任何一项或执行标准不是GB 15322-2019的均为不合格产品);
◆五查:气瓶链接软管是否是合格产品,包括该产品生产厂家、执行标准、生产日期、厂址(其中无任何一项均为不合格产品),同时更换软管标准为以下标准:GB 29993-2013《家用燃气用橡胶和塑料软管及软管组合件技术条件》CJ/T 197-2010《燃气用具连接用不锈钢波纹软管》CJ/T 490-2016《燃气用具连接用金属包覆软管》CJ/T 491-2016《燃气用具连接用橡胶复合软管》;
◆六查:液化石油气瓶安全距离,气瓶离热源、明火距离不能低于50厘米;
◆七查:液化石油气瓶存放要求。同一空间不能存放2个以上气瓶、必须在阴凉,通风条件下,密闭空间不允许放置气瓶;
◆八查:燃气报警器是否安装规范,安装为气瓶周围距离地面30厘米--50厘米为宜,结合燃气阻断阀更好;
◆九查:气瓶链接软管要求,长度为1.5米,不超过2米,软管不能回折,要顺畅,软管禁止使用软三通,需符合灶具与液化石油气气瓶链接的软管中间不应有接口的要求。
◆一查:每个场所应有电源总开关,每个回路均使用漏电保护开关控制,并在标记明确,动作测试合格,严禁遮挡开关接线盒;
◆二查:经营场所内应急照明、照明、电源均应使用单独回路控制;
◆三查:室内不得有移动电源,固定电源插孔距离地面不得低于50cm;
◆四查:室内线路不得裸露在外,应使用线槽或保护管固定在墙面;
◆五查:大功率用电设备必须有单独的回路控制,严禁与其他回路串联或并联;
◆六查:室内线路不得接近热源或接触腐蚀性液体;
◆七查:卫生间、洗浴间电源必须有防水罩;
◆八查:严禁在室内存放蓄电设备更不能对电动车电瓶充电;
◆九查:经营场所有独立的配电室,各控制回路应标记明确,接线牢固整齐,不得有多余的导线,配电柜内指示信号指示正确,配电室内应配备灭火器;
◆十查:用电设备的额定电流不得大于室内线路导线的允许电流;
◆十一查:严禁私拉乱接。
◆一查:主要负责人和安全生产管理人员安全风险隐患。危险化学品生产、经营单位主要负责人和安全生产管理人员未依法经考核合格。
◆二查:从业人员安全风险隐患。从业人员未经安全培训合格,特种作业人员未持证上岗。
◆三查:安全防护距离安全风险隐患。涉及“两重点一重大”的生产装置、储存设施外部安全防护距离不符合国家标准要求。
◆四查:危险化工工艺安全风险隐患。涉及重点监管危险化工工艺的装置未实现自动化控制,系统未实现紧急停车功能,装备的自动化控制系统、紧急停车系统未投入使用。
◆五查:重大危险源安全风险隐患。构成一级、二级重大危险源的危险化学品罐区未实现紧急切断功能;涉及毒性气体、液化气体、剧毒液体的一级、二级重大危险源的危险化学品罐区未配备独立的安全仪表系统。
◆六查:液化烃储罐安全风险隐患。全压力式液化烃储罐未按国家标准设置注水措施。
◆七查:充装系统安全风险隐患。液化烃、液氨、液氯等易燃易爆、有毒有害液化气体的充装未使用万向管道充装系统。
◆八查:有毒气体管道安全风险隐患。光气、氯气等剧毒气体及硫化氢气体管道穿越除厂区(包括化工园区、工业园区)外的公共区域。
◆九查:电力线路安全风险隐患。地区架空电力线路穿越生产区且不符合国家标准要求。
◆十查:装置设计安全风险隐患。在役化工装置未经正规设计且未进行安全设计诊断。
◆十一查:淘汰落后安全风险隐患。使用淘汰落后安全技术工艺、设备目录列出的工艺、设备。
◆十二查:检测报警安全风险隐患。涉及可燃和有毒有害气体泄漏的场所未按国家标准设置检测报警装置,爆炸危险场所未按国家标准安装使用防爆电气设备。
◆十三查:控制室安全风险隐患。控制室或机柜间面向具有火灾、爆炸危险性装置一侧不满足国家标准关于防火防爆的要求。
◆十四查:供电电源安全风险隐患。化工生产装置未按国家标准要求设置双重电源供电,自动化控制系统未设置不间断电源。
◆十五查:设施附件安全风险隐患。安全阀、爆破片等安全附件未正常投用。
◆十六查:责任制度安全风险隐患。未建立与岗位相匹配的全员安全生产责任制或者未制定实施生产安全事故隐患排查治理制度。
◆十七查:操作规程安全风险隐患。未制定操作规程和工艺控制指标。
◆十八查:特殊作业安全风险隐患。未按照国家标准制定动火、进入受限空间等特殊作业管理制度,或者制度未有效执行。
◆十九查:新开发工艺安全风险隐患。新开发的危险化学品生产工艺未经小试、中试、工业化试验直接进行工业化生产;国内首次使用的化工工艺未经过省级人民政府有关部门组织的安全可靠性论证;新建装置未制定试生产方案投料开车;精细化工企业未按规范性文件要求开展反应安全风险评估。
◆二十查:危险化学品储存安全风险隐患。未按国家标准分区分类储存危险化学品,超量、超品种储存危险化学品,相互禁配物质混放混存。
安全茂整理,转载请注明





















-END-
来源网络,如有侵权,请联系删除。
点击下方名片获取更多兄弟号资源

▼更多精品资料下载点击“阅读原文”