当前位置:首页>行业>洞察:建筑行业2026年1月份资讯及数据

洞察:建筑行业2026年1月份资讯及数据

  • 2026-05-29 08:06:46
洞察:建筑行业2026年1月份资讯及数据

报告生成日期:2026年1月31日

【摘要】

1

宏观环境

  • 宏观经济:

    2025年,全年国内生产总值1401879亿元,按不变价格计算,比上年增长5.0%。全国固定资产投资(不含农户) 48.5万亿元,同比下降 3.8%社会消费品零售总额 48.3万亿,同比增长 3.5% ;货物贸易进出口总值 45.5万亿元,同比增长 3.8%。 

  • 基建:基础设施投资同比下降 1.48%,不含电力投资下降 2.2%;其中水利管理业投资下降 6.3%,公共设施管理业投资下降 8.2%,道路运输业投资下降 6%。从基建实物工作量来看,挖掘机开工小时数同比下降 24.3%。

  • 房地产市场:2025年全年,全国房地产开发投资 8.3万亿元,同比下降 17.2%;房屋新开工面积5.9亿平方米,同比下降20.4%,降幅较上月收窄 0.1个百分点;新建商品房销售 8.8亿平方米,同比下降 8.7%。

  • 建筑业:12月建筑业商务活动指数为 52.8%,重回景气区间。1~11月对外承包公司完成营业额及新签合同额持续亮眼增长,整体市场新签合同额 2307.5 亿美元(+16.1%),完成营业额 1532.4 亿美元(+9.3%)。

2

政策扫描

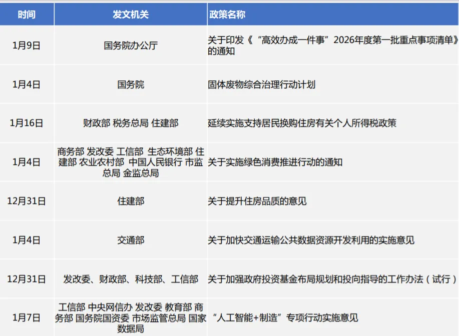
  • 中央政策:本周期内共收集中央政策9条,共涉及住建部工作会议、高效办成一件事、固体废物治理、个人所得税、绿色消费、提升住房品质、公共数据资源开发利用、政府投资基金、人工智能+制造等方面内容。住建部召开工作会议,总结“十四五”时期住房城乡建设事业发展成就,研究部署“十五五”时期和2026年重点任务。工信部等八部委发布《“人工智能+制造”专项行动实施意见》,推动聚焦人工智能与制造业深度融合。财政部、税务总局、住建部联合印发《延续实施支持居民换购住房有关个人所得税政策》,继续支持居民改善住房条件。住建部发布《关于提升住房品质的意见》,旨在构建安全舒适、绿色智慧的“好房子”供给体系,满足人民群众高品质居住需求。

  • 地方政策:本周期内共收集地方政策30条,包括市场管理、造价管理、科技创新、房地产及城市更新、质量安全等方面的内容。造价管理方面,江西发布新清单实施意见。市场管理方面,辽宁发文优化营商环境行动;天津发布工程款结算支付工作规范。质量安全领域,江西推进限额以下房屋市政工程安全管理;甘肃发文要求特种作业人员管理。科技创新领域,安徽推动发展新型建造方式;福建发文推动建筑信息模型(BIM)全过程应用,发布BIM“一模到底”技术指南;江苏发文推动现代木结构发展;四川发布智能建造技术(产品)通告。

宏观环境

宏观经济

2025 中国经济稳中求进,新质生产力引领转型

稳中有进,结构优化,动能转换:

GDP:全年增长 5.0%,达 140.19 万亿元。经济顶住压力实现预期目标,展现强大韧性。

固定资产投资:全年同比下降 3.8%。受房地产拖累整体承压,但高技术产业投资活跃,结构持续优化。

社消零售总额:全年增长 3.7%。消费市场稳步恢复,以旧换新政策有效拉动大宗消费。

货物进出口:全年出口增长 3.8%。在全球需求放缓下,出口展现出较强韧性,新动能产品成主要增长点。

未来短期预测:温和复苏,结构动能持续强化:

货币政策维持适度宽松,结构性工具精准滴灌科技创新、民营经济,企业融资成本有望稳中有降,助力内需修复。

城市更新 “十五五” 20 万亿投资落地、基建投资增速稳在 5%-7% 区间,有效对冲房地产投资拖累,带动实物工作量释放。

新型工业化加速推进,AI、低空经济、氢能等领域规模化突破,叠加绿色转型政策刚性约束,新质生产力成为增长核心引擎。

数据来源:国家统计局

基建投资

整体微降承压,结构优化凸显

资金开工有支撑但转化不足:

整体投资增速下行: 2025 年基础设施投资(不含电力)同比下降 2.2%,降幅较前 11 个月有所扩大,整体呈现微降承压态势。

开工承压:资金供给较为充裕,用于项目建设的地方债券资金达 4.08 万亿元。新开工方面区域分化明显,东部优质项目储备充足、开工率高,中西部部分地区因项目质量不足存在资金闲置,开工热度与投资转化效率存在差距。

细分领域呈现显著分化:政策支持的新兴与能源相关领域表现突出,管道运输业投资增长 36.0%,多式联运和运输代理业增长 22.9%,电力、热力等供应业增长 9.1%。传统基建领域持续承压,道路运输业投资下降 6.0%,公共设施管理业下降 8.2%,成为拖累整体增速的主要因素。

预计2026年基建投资增速将温和回升:

2026年化债高峰将过,更多财政资源将投向基建领域,政策约束边际放松;专项债、政策性金融工具持续发力,“两重两新” 项目加速落地;项目前期手续完善与资金拨付效率提升,推动实物工作量转化提速。

数据来源:国家统计局

基建实物工作量

整体处下行区间

数据来源:Wind、CCMA

房地产投资

2025年深度调整筑底,2026年政策护航企稳回升

深度调整中趋稳:2025 年全国房地产开发投资 82788 亿元,同比下降 17.2%,其中住宅投资 63514 亿元,下降 16.3%,延续深度调整态势。房企到位资金同比下降 13.4%,定金预收款、个人按揭贷款等现金流来源收缩明显,叠加市场调整期企业投资策略审慎,布局向高能级城市聚焦,拖累整体投资规模。

2025 年房屋新开工面积 58770 万平方米,同比下降 20.4%,住宅新开工面积 42984 万平方米,下降 19.8%,降幅虽较 2024 年收窄但仍处高位。新增项目储备不足,且市场仍处去库存阶段,销售未企稳导致房企开工意愿低迷,供给端主动收缩增量。

2025 年新建商品房销售面积 88101 万平方米,同比下降 8.7%,降幅较 2024 年收窄,住宅销售面积下降 9.2%,呈现跌幅收窄态势。核心城市改善性需求释放支撑市场,同时商品房待售面积增速回落至 1.6%,库存攀升态势得到遏制。

预期2026年市场筑底企稳,核心指标逐步改善:政策将聚焦激活需求与优化供给,一线城市限制性政策有望进一步优化,房贷利率、交易税费等购房成本持续降低;库存去化进入关键阶段,核心城市二手房流通活跃带动新房市场,改善性需求与刚需逐步释放;房企融资协调机制持续发力,债务风险有序化解,经营信心逐步修复。

数据来源:国家统计局

建筑业

整体市场筑底回升

需求修复滞后于政策发力,结构分化明显:

12月建筑业商务活动指数52.8%(环比 + 3.2 个百分点),回升至景气区间;新订单指数 47.4%(环比 + 1.3个百分点),连续4个月边际回升;从业人员指数 41.0%(环比下降 0.8 个百分点),用工景气度小幅下降。

2025 年建安投资同比下降 8.4%,下半年降幅显著扩大。房地产建安投资持续低迷拖累整体,基建领域虽有专项债、超长期特别国债资金支撑,但化债导致资金挤占、新建优质项目缺口等问题,使得实物工作量转化不足,未能对冲下行压力。。

预期2026年PMI 稳步扩张,建安投资降幅收窄:

“十五五” 开局带动 “两重两新” 项目密集落地,专项债与政策性金融工具持续加码;城市更新、能源基建等领域投资提速,智能建造与绿色建筑政策赋能;房地产保交楼推进与存量项目盘活,边际改善建安需求。

数据来源:国家统计局

对外承包工程

增长亮眼,未来增长支撑坚实

整体稳健增长,“一带一路” 引领作用凸显

1-11月,中国对外承包工程业务整体市场新签合同额 2307.5 亿美元(+16.1%),完成营业额 1532.4 亿美元(+9.3%);“一带一路” 地区新签 2017.3 亿美元(+19.8%)、完成 1285.5 亿美元(+9.9%),占比均超 83%,增速显著高于整体。

源于 “一带一路” 合作深化,中东、非洲基建需求释放,能源、交通类大项目落地带动;我国企业技术与成本优势凸显,绿色建造项目成为新增长点。

预期短期内增长态势延续,增速保持稳健

“一带一路” 高质量发展政策持续加码,沿线国家基建缺口仍大。

能源转型与交通升级项目储备充足,大型企业国际竞争力持续提升。

数据来源:商务部

重点政策

1

热点政策摘要

12月22日至23日,全国住房城乡建设工作会议概要

背景及主要内容:12月22日至23日,全国住房城乡建设工作会议在北京召开,全面盘点2025年工作,系统总结“十四五”时期住房城乡建设事业发展成就,研究部署“十五五”时期和2026年重点任务。

内容总结:2026 年作为 “十五五” 开局之年,住建系统围绕“高质量发展” 核心目标,明确四大重点任务。

统筹“三对关系”:更好统筹投资于物和投资于人,更好统筹惠民生和稳增长,更好统筹防风险和促转型。

核心目标:推进“四好”建设,打造创新、宜居、美丽、韧性、文明、智慧的现代化人民城市。

影响分析:

对建筑业的影响:推动行业向智能建造、绿色建造转型,倒逼企业规范经营,同时强化全生命周期安全管理,聚焦高品质建筑供给;

对建筑业信息化的影响:明确数智化战略地位,推动 CIM+、AI+ 融合应用,加速信息化标准统一与 BIM、数字孪生技术规模化落地。

信息来源:住建部《全国住房城乡建设工作会议在京召开》

“人工智能+制造”专项行动实施意见

政策名称:“人工智能+制造”专项行动实施意见

发布机关:国家发展改革委办公厅

发文字号:工信部联科〔2025〕279号

发布日期:2026年1月

文件链接

https://www.miit.gov.cn/zwgk/zcwj/wjfb/tz/art/2026/art_01010414608a4226b30687773bb21bdf.html

政策目标:聚焦人工智能与制造业深度融合,以打造新质生产力、赋能新型工业化为核心目标。

2027 年核心目标:技术与应用规模:人工智能关键核心技术实现安全可靠供给,产业规模和赋能水平稳居世界前列;推动 3-5 个通用大模型在制造业深度应用,形成特色化、全覆盖行业大模型,推出 1000 个高水平工业智能体,打造 100 个工业领域高质量数据集,推广 500 个典型应用场景。

重点任务:

创新筑基(夯实赋能底座):1.强化算力供给:突破高端训练芯片、端侧推理芯片等关键技术,建设全国一体化算力网监测调度平台,开展智算云服务试点;2. 开发行业模型:培育重点行业大模型,打造工业细分场景小模型,建设模型公共服务平台与评测基准体系;3. 开展 “模数共振” 行动:建立企业首席数据官制度,发布制造业高质量数据集建设指南,推动数据与模型深度融合。

赋智升级(拓展高价值场景):1. 重点行业赋能:开展 “深度行” 活动,建设应用对接平台,针对原材料、装备制造等行业制定转型路线图;2. 全流程转型:推动大模型嵌入研发设计、中试验证、生产制造、营销服务、运营管理全环节,提升各环节智能化能力;3. 重点主体与区域推广:开展企业智能化成熟度评估,支持龙头企业先行先试、中小企业复制应用;依托国家级园区打造创新高地,推动先进制造业集群智能化升级。

产品突破:推动工业母机、工业机器人等装备搭载智能体,研制新一代人工智能数控系统;加速智能医疗装备创新、重大技术装备智能化研发;开展智能网联汽车测试与试点。

生态壮大:建设高水平开源社区,实施开源项目;举办开发者活动,推动开源工具研发与成果落地;强化标准引领,完善产业监测平台。

影响分析:

对建筑企业:政策强调 “制造业智能化、绿色化、融合化”,将对建筑业形成 “示范效应” 与 “竞争压力”:一方面,制造业通过 AI 技术实现的全流程效率提升(如研发设计周期缩短、生产能耗降低),将促使建筑业借鉴类似路径,加快装配式建筑、智能建造等工业化模式的推广;另一方面,政策培育的 “赋能应用服务商”“工业智能体” 等资源,可跨行业服务于建筑业。

对建筑业信息化:建筑业信息化是智能建造的核心基础,政策围绕 “算力、数据、模型、智能体” 的布局,将为建筑业信息化突破提供技术、资源与生态支撑。

信息来源:八部门关于印发《“人工智能+制造”专项行动实施意见》

关于提升住房品质的意见

政策名称:关于提升住房品质的意见

发布机关:住建部

发文字号:建标〔2025〕66号

发布日期:2026年1月

文件链接

https://www.gov.cn/zhengce/zhengceku/202601/content_7053624.htm

目标:到2030年,房屋品质提升工程取得显著进展,住房标准、设计、材料、建造、运维水平大幅提升,保障性住房率先建成“好房子”,商品住房更好满足刚性和改善性需求,老房子改造为“好房子”取得明显进展,形成有效支撑住房品质提升的政策体系、标准体系、技术体系和产业体系。

影响分析:

对建筑企业:推动房地产开发、建设工程企业向 “好房子” 建设集成商转型,打通研发、设计、生产、施工等全产业链,培育行业新质生产力,带动建材、家居等上下游产业链协同升级。

对建筑业信息化:政策要求推广 BIM、AI 设计等技术,搭建相关信息化平台,倒逼建筑业加速信息化与全业务融合,提升全产业链信息化水平。

信息来源:住建部《关于提升住房品质的意见》

2

其他重点政策-中央及部委政策

3

其他重点政策-地方政策

外部观点

#

八部委 “AI + 制造” 专项行动

01

开启制造业智力革命

政策背景:1月7日,工信部、中央网信办、国家发改委、教育部、商务部、国资委、市监总局、国家数据局八部委联合发布的《“人工智能+制造”专项行动实施意见

政策本质:本 “AI + 制造” 专项行动政策,是引导制造业从 “工具革命” 迈入 “智力革命” 的清晰路线图,以 “双向赋能” 为核心逻辑,要求相关主体快速筑牢数字化底座、规避转型陷阱,聚焦并抢抓窄窗口发展机遇,以基础体制对智慧能力的承接效率为核心竞争维度,推动制造业实现新智生产力突破。

信息来源:张晓缋《工信部“AI+制造”文件下发 制造业“双向赋能”的最后机会窗口》

02

软件企业的生死转型(ToB , 工业软件专场)

信息来源:张晓缋《工信部“AI+制造”给软件商划出五条“淘汰快车道”》

注:

政策分析及解读为行业从业人员见解,请谨慎参考。

往期内容:

洞察:建筑行业2025年12月份资讯及数据

洞察:建筑行业2025年11月份资讯及数据

洞察:建筑行业2025年10月份资讯及数据

洞察:建筑行业2025年9月份资讯及数据

洞察:建筑行业2025年8月份资讯及数据

洞察:建筑行业2025年7月份资讯及数据

洞察:建筑行业2025年6月份资讯及数据

洞察:建筑行业2025年5月份资讯及数据

洞察:建筑行业2025年4月份资讯及数据

洞察:建筑行业2025年3月份资讯及数据

洞察:建筑行业2025年2月份资讯及数据

最新文章

随机文章

基本 文件 流程 错误 SQL 调试
  1. 请求信息 : 2026-06-01 07:53:50 HTTP/2.0 GET : https://mffb.com.cn/a/472264.html
  2. 运行时间 : 0.085518s [ 吞吐率:11.69req/s ] 内存消耗:4,918.18kb 文件加载:140
  3. 缓存信息 : 0 reads,0 writes
  4. 会话信息 : SESSION_ID=e590bd4a9171bfd22ee3dcd8a543ef98
  1. /yingpanguazai/ssd/ssd1/www/mffb.com.cn/public/index.php ( 0.79 KB )
  2. /yingpanguazai/ssd/ssd1/www/mffb.com.cn/vendor/autoload.php ( 0.17 KB )
  3. /yingpanguazai/ssd/ssd1/www/mffb.com.cn/vendor/composer/autoload_real.php ( 2.49 KB )
  4. /yingpanguazai/ssd/ssd1/www/mffb.com.cn/vendor/composer/platform_check.php ( 0.90 KB )
  5. /yingpanguazai/ssd/ssd1/www/mffb.com.cn/vendor/composer/ClassLoader.php ( 14.03 KB )
  6. /yingpanguazai/ssd/ssd1/www/mffb.com.cn/vendor/composer/autoload_static.php ( 4.90 KB )
  7. /yingpanguazai/ssd/ssd1/www/mffb.com.cn/vendor/topthink/think-helper/src/helper.php ( 8.34 KB )
  8. /yingpanguazai/ssd/ssd1/www/mffb.com.cn/vendor/topthink/think-validate/src/helper.php ( 2.19 KB )
  9. /yingpanguazai/ssd/ssd1/www/mffb.com.cn/vendor/topthink/think-orm/src/helper.php ( 1.47 KB )
  10. /yingpanguazai/ssd/ssd1/www/mffb.com.cn/vendor/topthink/think-orm/stubs/load_stubs.php ( 0.16 KB )
  11. /yingpanguazai/ssd/ssd1/www/mffb.com.cn/vendor/topthink/framework/src/think/Exception.php ( 1.69 KB )
  12. /yingpanguazai/ssd/ssd1/www/mffb.com.cn/vendor/topthink/think-container/src/Facade.php ( 2.71 KB )
  13. /yingpanguazai/ssd/ssd1/www/mffb.com.cn/vendor/symfony/deprecation-contracts/function.php ( 0.99 KB )
  14. /yingpanguazai/ssd/ssd1/www/mffb.com.cn/vendor/symfony/polyfill-mbstring/bootstrap.php ( 8.26 KB )
  15. /yingpanguazai/ssd/ssd1/www/mffb.com.cn/vendor/symfony/polyfill-mbstring/bootstrap80.php ( 9.78 KB )
  16. /yingpanguazai/ssd/ssd1/www/mffb.com.cn/vendor/symfony/var-dumper/Resources/functions/dump.php ( 1.49 KB )
  17. /yingpanguazai/ssd/ssd1/www/mffb.com.cn/vendor/topthink/think-dumper/src/helper.php ( 0.18 KB )
  18. /yingpanguazai/ssd/ssd1/www/mffb.com.cn/vendor/symfony/var-dumper/VarDumper.php ( 4.30 KB )
  19. /yingpanguazai/ssd/ssd1/www/mffb.com.cn/vendor/topthink/framework/src/think/App.php ( 15.30 KB )
  20. /yingpanguazai/ssd/ssd1/www/mffb.com.cn/vendor/topthink/think-container/src/Container.php ( 15.76 KB )
  21. /yingpanguazai/ssd/ssd1/www/mffb.com.cn/vendor/psr/container/src/ContainerInterface.php ( 1.02 KB )
  22. /yingpanguazai/ssd/ssd1/www/mffb.com.cn/app/provider.php ( 0.19 KB )
  23. /yingpanguazai/ssd/ssd1/www/mffb.com.cn/vendor/topthink/framework/src/think/Http.php ( 6.04 KB )
  24. /yingpanguazai/ssd/ssd1/www/mffb.com.cn/vendor/topthink/think-helper/src/helper/Str.php ( 7.29 KB )
  25. /yingpanguazai/ssd/ssd1/www/mffb.com.cn/vendor/topthink/framework/src/think/Env.php ( 4.68 KB )
  26. /yingpanguazai/ssd/ssd1/www/mffb.com.cn/app/common.php ( 0.03 KB )
  27. /yingpanguazai/ssd/ssd1/www/mffb.com.cn/vendor/topthink/framework/src/helper.php ( 18.78 KB )
  28. /yingpanguazai/ssd/ssd1/www/mffb.com.cn/vendor/topthink/framework/src/think/Config.php ( 5.54 KB )
  29. /yingpanguazai/ssd/ssd1/www/mffb.com.cn/config/app.php ( 0.95 KB )
  30. /yingpanguazai/ssd/ssd1/www/mffb.com.cn/config/cache.php ( 0.78 KB )
  31. /yingpanguazai/ssd/ssd1/www/mffb.com.cn/config/console.php ( 0.23 KB )
  32. /yingpanguazai/ssd/ssd1/www/mffb.com.cn/config/cookie.php ( 0.56 KB )
  33. /yingpanguazai/ssd/ssd1/www/mffb.com.cn/config/database.php ( 2.48 KB )
  34. /yingpanguazai/ssd/ssd1/www/mffb.com.cn/vendor/topthink/framework/src/think/facade/Env.php ( 1.67 KB )
  35. /yingpanguazai/ssd/ssd1/www/mffb.com.cn/config/filesystem.php ( 0.61 KB )
  36. /yingpanguazai/ssd/ssd1/www/mffb.com.cn/config/lang.php ( 0.91 KB )
  37. /yingpanguazai/ssd/ssd1/www/mffb.com.cn/config/log.php ( 1.35 KB )
  38. /yingpanguazai/ssd/ssd1/www/mffb.com.cn/config/middleware.php ( 0.19 KB )
  39. /yingpanguazai/ssd/ssd1/www/mffb.com.cn/config/route.php ( 1.89 KB )
  40. /yingpanguazai/ssd/ssd1/www/mffb.com.cn/config/session.php ( 0.57 KB )
  41. /yingpanguazai/ssd/ssd1/www/mffb.com.cn/config/trace.php ( 0.34 KB )
  42. /yingpanguazai/ssd/ssd1/www/mffb.com.cn/config/view.php ( 0.82 KB )
  43. /yingpanguazai/ssd/ssd1/www/mffb.com.cn/app/event.php ( 0.25 KB )
  44. /yingpanguazai/ssd/ssd1/www/mffb.com.cn/vendor/topthink/framework/src/think/Event.php ( 7.67 KB )
  45. /yingpanguazai/ssd/ssd1/www/mffb.com.cn/app/service.php ( 0.13 KB )
  46. /yingpanguazai/ssd/ssd1/www/mffb.com.cn/app/AppService.php ( 0.26 KB )
  47. /yingpanguazai/ssd/ssd1/www/mffb.com.cn/vendor/topthink/framework/src/think/Service.php ( 1.64 KB )
  48. /yingpanguazai/ssd/ssd1/www/mffb.com.cn/vendor/topthink/framework/src/think/Lang.php ( 7.35 KB )
  49. /yingpanguazai/ssd/ssd1/www/mffb.com.cn/vendor/topthink/framework/src/lang/zh-cn.php ( 13.70 KB )
  50. /yingpanguazai/ssd/ssd1/www/mffb.com.cn/vendor/topthink/framework/src/think/initializer/Error.php ( 3.31 KB )
  51. /yingpanguazai/ssd/ssd1/www/mffb.com.cn/vendor/topthink/framework/src/think/initializer/RegisterService.php ( 1.33 KB )
  52. /yingpanguazai/ssd/ssd1/www/mffb.com.cn/vendor/services.php ( 0.14 KB )
  53. /yingpanguazai/ssd/ssd1/www/mffb.com.cn/vendor/topthink/framework/src/think/service/PaginatorService.php ( 1.52 KB )
  54. /yingpanguazai/ssd/ssd1/www/mffb.com.cn/vendor/topthink/framework/src/think/service/ValidateService.php ( 0.99 KB )
  55. /yingpanguazai/ssd/ssd1/www/mffb.com.cn/vendor/topthink/framework/src/think/service/ModelService.php ( 2.04 KB )
  56. /yingpanguazai/ssd/ssd1/www/mffb.com.cn/vendor/topthink/think-trace/src/Service.php ( 0.77 KB )
  57. /yingpanguazai/ssd/ssd1/www/mffb.com.cn/vendor/topthink/framework/src/think/Middleware.php ( 6.72 KB )
  58. /yingpanguazai/ssd/ssd1/www/mffb.com.cn/vendor/topthink/framework/src/think/initializer/BootService.php ( 0.77 KB )
  59. /yingpanguazai/ssd/ssd1/www/mffb.com.cn/vendor/topthink/think-orm/src/Paginator.php ( 11.86 KB )
  60. /yingpanguazai/ssd/ssd1/www/mffb.com.cn/vendor/topthink/think-validate/src/Validate.php ( 63.20 KB )
  61. /yingpanguazai/ssd/ssd1/www/mffb.com.cn/vendor/topthink/think-orm/src/Model.php ( 23.55 KB )
  62. /yingpanguazai/ssd/ssd1/www/mffb.com.cn/vendor/topthink/think-orm/src/model/concern/Attribute.php ( 21.05 KB )
  63. /yingpanguazai/ssd/ssd1/www/mffb.com.cn/vendor/topthink/think-orm/src/model/concern/AutoWriteData.php ( 4.21 KB )
  64. /yingpanguazai/ssd/ssd1/www/mffb.com.cn/vendor/topthink/think-orm/src/model/concern/Conversion.php ( 6.44 KB )
  65. /yingpanguazai/ssd/ssd1/www/mffb.com.cn/vendor/topthink/think-orm/src/model/concern/DbConnect.php ( 5.16 KB )
  66. /yingpanguazai/ssd/ssd1/www/mffb.com.cn/vendor/topthink/think-orm/src/model/concern/ModelEvent.php ( 2.33 KB )
  67. /yingpanguazai/ssd/ssd1/www/mffb.com.cn/vendor/topthink/think-orm/src/model/concern/RelationShip.php ( 28.29 KB )
  68. /yingpanguazai/ssd/ssd1/www/mffb.com.cn/vendor/topthink/think-helper/src/contract/Arrayable.php ( 0.09 KB )
  69. /yingpanguazai/ssd/ssd1/www/mffb.com.cn/vendor/topthink/think-helper/src/contract/Jsonable.php ( 0.13 KB )
  70. /yingpanguazai/ssd/ssd1/www/mffb.com.cn/vendor/topthink/think-orm/src/model/contract/Modelable.php ( 0.09 KB )
  71. /yingpanguazai/ssd/ssd1/www/mffb.com.cn/vendor/topthink/framework/src/think/Db.php ( 2.88 KB )
  72. /yingpanguazai/ssd/ssd1/www/mffb.com.cn/vendor/topthink/think-orm/src/DbManager.php ( 8.52 KB )
  73. /yingpanguazai/ssd/ssd1/www/mffb.com.cn/vendor/topthink/framework/src/think/Log.php ( 6.28 KB )
  74. /yingpanguazai/ssd/ssd1/www/mffb.com.cn/vendor/topthink/framework/src/think/Manager.php ( 3.92 KB )
  75. /yingpanguazai/ssd/ssd1/www/mffb.com.cn/vendor/psr/log/src/LoggerTrait.php ( 2.69 KB )
  76. /yingpanguazai/ssd/ssd1/www/mffb.com.cn/vendor/psr/log/src/LoggerInterface.php ( 2.71 KB )
  77. /yingpanguazai/ssd/ssd1/www/mffb.com.cn/vendor/topthink/framework/src/think/Cache.php ( 4.92 KB )
  78. /yingpanguazai/ssd/ssd1/www/mffb.com.cn/vendor/psr/simple-cache/src/CacheInterface.php ( 4.71 KB )
  79. /yingpanguazai/ssd/ssd1/www/mffb.com.cn/vendor/topthink/think-helper/src/helper/Arr.php ( 16.63 KB )
  80. /yingpanguazai/ssd/ssd1/www/mffb.com.cn/vendor/topthink/framework/src/think/cache/driver/File.php ( 7.84 KB )
  81. /yingpanguazai/ssd/ssd1/www/mffb.com.cn/vendor/topthink/framework/src/think/cache/Driver.php ( 9.03 KB )
  82. /yingpanguazai/ssd/ssd1/www/mffb.com.cn/vendor/topthink/framework/src/think/contract/CacheHandlerInterface.php ( 1.99 KB )
  83. /yingpanguazai/ssd/ssd1/www/mffb.com.cn/app/Request.php ( 0.09 KB )
  84. /yingpanguazai/ssd/ssd1/www/mffb.com.cn/vendor/topthink/framework/src/think/Request.php ( 55.78 KB )
  85. /yingpanguazai/ssd/ssd1/www/mffb.com.cn/app/middleware.php ( 0.25 KB )
  86. /yingpanguazai/ssd/ssd1/www/mffb.com.cn/vendor/topthink/framework/src/think/Pipeline.php ( 2.61 KB )
  87. /yingpanguazai/ssd/ssd1/www/mffb.com.cn/vendor/topthink/think-trace/src/TraceDebug.php ( 3.40 KB )
  88. /yingpanguazai/ssd/ssd1/www/mffb.com.cn/vendor/topthink/framework/src/think/middleware/SessionInit.php ( 1.94 KB )
  89. /yingpanguazai/ssd/ssd1/www/mffb.com.cn/vendor/topthink/framework/src/think/Session.php ( 1.80 KB )
  90. /yingpanguazai/ssd/ssd1/www/mffb.com.cn/vendor/topthink/framework/src/think/session/driver/File.php ( 6.27 KB )
  91. /yingpanguazai/ssd/ssd1/www/mffb.com.cn/vendor/topthink/framework/src/think/contract/SessionHandlerInterface.php ( 0.87 KB )
  92. /yingpanguazai/ssd/ssd1/www/mffb.com.cn/vendor/topthink/framework/src/think/session/Store.php ( 7.12 KB )
  93. /yingpanguazai/ssd/ssd1/www/mffb.com.cn/vendor/topthink/framework/src/think/Route.php ( 23.73 KB )
  94. /yingpanguazai/ssd/ssd1/www/mffb.com.cn/vendor/topthink/framework/src/think/route/RuleName.php ( 5.75 KB )
  95. /yingpanguazai/ssd/ssd1/www/mffb.com.cn/vendor/topthink/framework/src/think/route/Domain.php ( 2.53 KB )
  96. /yingpanguazai/ssd/ssd1/www/mffb.com.cn/vendor/topthink/framework/src/think/route/RuleGroup.php ( 22.43 KB )
  97. /yingpanguazai/ssd/ssd1/www/mffb.com.cn/vendor/topthink/framework/src/think/route/Rule.php ( 26.95 KB )
  98. /yingpanguazai/ssd/ssd1/www/mffb.com.cn/vendor/topthink/framework/src/think/route/RuleItem.php ( 9.78 KB )
  99. /yingpanguazai/ssd/ssd1/www/mffb.com.cn/route/app.php ( 1.72 KB )
  100. /yingpanguazai/ssd/ssd1/www/mffb.com.cn/vendor/topthink/framework/src/think/facade/Route.php ( 4.70 KB )
  101. /yingpanguazai/ssd/ssd1/www/mffb.com.cn/vendor/topthink/framework/src/think/route/dispatch/Controller.php ( 4.74 KB )
  102. /yingpanguazai/ssd/ssd1/www/mffb.com.cn/vendor/topthink/framework/src/think/route/Dispatch.php ( 10.44 KB )
  103. /yingpanguazai/ssd/ssd1/www/mffb.com.cn/app/controller/Index.php ( 4.81 KB )
  104. /yingpanguazai/ssd/ssd1/www/mffb.com.cn/app/BaseController.php ( 2.05 KB )
  105. /yingpanguazai/ssd/ssd1/www/mffb.com.cn/vendor/topthink/think-orm/src/facade/Db.php ( 0.93 KB )
  106. /yingpanguazai/ssd/ssd1/www/mffb.com.cn/vendor/topthink/think-orm/src/db/connector/Mysql.php ( 5.44 KB )
  107. /yingpanguazai/ssd/ssd1/www/mffb.com.cn/vendor/topthink/think-orm/src/db/PDOConnection.php ( 52.47 KB )
  108. /yingpanguazai/ssd/ssd1/www/mffb.com.cn/vendor/topthink/think-orm/src/db/Connection.php ( 8.39 KB )
  109. /yingpanguazai/ssd/ssd1/www/mffb.com.cn/vendor/topthink/think-orm/src/db/ConnectionInterface.php ( 4.57 KB )
  110. /yingpanguazai/ssd/ssd1/www/mffb.com.cn/vendor/topthink/think-orm/src/db/builder/Mysql.php ( 16.58 KB )
  111. /yingpanguazai/ssd/ssd1/www/mffb.com.cn/vendor/topthink/think-orm/src/db/Builder.php ( 24.06 KB )
  112. /yingpanguazai/ssd/ssd1/www/mffb.com.cn/vendor/topthink/think-orm/src/db/BaseBuilder.php ( 27.50 KB )
  113. /yingpanguazai/ssd/ssd1/www/mffb.com.cn/vendor/topthink/think-orm/src/db/Query.php ( 15.71 KB )
  114. /yingpanguazai/ssd/ssd1/www/mffb.com.cn/vendor/topthink/think-orm/src/db/BaseQuery.php ( 45.13 KB )
  115. /yingpanguazai/ssd/ssd1/www/mffb.com.cn/vendor/topthink/think-orm/src/db/concern/TimeFieldQuery.php ( 7.43 KB )
  116. /yingpanguazai/ssd/ssd1/www/mffb.com.cn/vendor/topthink/think-orm/src/db/concern/AggregateQuery.php ( 3.26 KB )
  117. /yingpanguazai/ssd/ssd1/www/mffb.com.cn/vendor/topthink/think-orm/src/db/concern/ModelRelationQuery.php ( 20.07 KB )
  118. /yingpanguazai/ssd/ssd1/www/mffb.com.cn/vendor/topthink/think-orm/src/db/concern/ParamsBind.php ( 3.66 KB )
  119. /yingpanguazai/ssd/ssd1/www/mffb.com.cn/vendor/topthink/think-orm/src/db/concern/ResultOperation.php ( 7.01 KB )
  120. /yingpanguazai/ssd/ssd1/www/mffb.com.cn/vendor/topthink/think-orm/src/db/concern/WhereQuery.php ( 19.37 KB )
  121. /yingpanguazai/ssd/ssd1/www/mffb.com.cn/vendor/topthink/think-orm/src/db/concern/JoinAndViewQuery.php ( 7.11 KB )
  122. /yingpanguazai/ssd/ssd1/www/mffb.com.cn/vendor/topthink/think-orm/src/db/concern/TableFieldInfo.php ( 2.63 KB )
  123. /yingpanguazai/ssd/ssd1/www/mffb.com.cn/vendor/topthink/think-orm/src/db/concern/Transaction.php ( 2.77 KB )
  124. /yingpanguazai/ssd/ssd1/www/mffb.com.cn/vendor/topthink/framework/src/think/log/driver/File.php ( 5.96 KB )
  125. /yingpanguazai/ssd/ssd1/www/mffb.com.cn/vendor/topthink/framework/src/think/contract/LogHandlerInterface.php ( 0.86 KB )
  126. /yingpanguazai/ssd/ssd1/www/mffb.com.cn/vendor/topthink/framework/src/think/log/Channel.php ( 3.89 KB )
  127. /yingpanguazai/ssd/ssd1/www/mffb.com.cn/vendor/topthink/framework/src/think/event/LogRecord.php ( 1.02 KB )
  128. /yingpanguazai/ssd/ssd1/www/mffb.com.cn/vendor/topthink/think-helper/src/Collection.php ( 16.47 KB )
  129. /yingpanguazai/ssd/ssd1/www/mffb.com.cn/vendor/topthink/framework/src/think/facade/View.php ( 1.70 KB )
  130. /yingpanguazai/ssd/ssd1/www/mffb.com.cn/vendor/topthink/framework/src/think/View.php ( 4.39 KB )
  131. /yingpanguazai/ssd/ssd1/www/mffb.com.cn/vendor/topthink/framework/src/think/Response.php ( 8.81 KB )
  132. /yingpanguazai/ssd/ssd1/www/mffb.com.cn/vendor/topthink/framework/src/think/response/View.php ( 3.29 KB )
  133. /yingpanguazai/ssd/ssd1/www/mffb.com.cn/vendor/topthink/framework/src/think/Cookie.php ( 6.06 KB )
  134. /yingpanguazai/ssd/ssd1/www/mffb.com.cn/vendor/topthink/think-view/src/Think.php ( 8.38 KB )
  135. /yingpanguazai/ssd/ssd1/www/mffb.com.cn/vendor/topthink/framework/src/think/contract/TemplateHandlerInterface.php ( 1.60 KB )
  136. /yingpanguazai/ssd/ssd1/www/mffb.com.cn/vendor/topthink/think-template/src/Template.php ( 46.61 KB )
  137. /yingpanguazai/ssd/ssd1/www/mffb.com.cn/vendor/topthink/think-template/src/template/driver/File.php ( 2.41 KB )
  138. /yingpanguazai/ssd/ssd1/www/mffb.com.cn/vendor/topthink/think-template/src/template/contract/DriverInterface.php ( 0.86 KB )
  139. /yingpanguazai/ssd/ssd1/www/mffb.com.cn/runtime/temp/49e0cd3e0528281c5c5fae705243dc37.php ( 11.98 KB )
  140. /yingpanguazai/ssd/ssd1/www/mffb.com.cn/vendor/topthink/think-trace/src/Html.php ( 4.42 KB )
  1. CONNECT:[ UseTime:0.000569s ] mysql:host=127.0.0.1;port=3306;dbname=no_mfffb;charset=utf8mb4
  2. SHOW FULL COLUMNS FROM `fenlei` [ RunTime:0.000872s ]
  3. SELECT * FROM `fenlei` WHERE `fid` = 0 [ RunTime:0.000354s ]
  4. SELECT * FROM `fenlei` WHERE `fid` = 63 [ RunTime:0.000283s ]
  5. SHOW FULL COLUMNS FROM `set` [ RunTime:0.000510s ]
  6. SELECT * FROM `set` [ RunTime:0.000190s ]
  7. SHOW FULL COLUMNS FROM `article` [ RunTime:0.000663s ]
  8. SELECT * FROM `article` WHERE `id` = 472264 LIMIT 1 [ RunTime:0.000488s ]
  9. UPDATE `article` SET `lasttime` = 1780271630 WHERE `id` = 472264 [ RunTime:0.002618s ]
  10. SELECT * FROM `fenlei` WHERE `id` = 64 LIMIT 1 [ RunTime:0.000260s ]
  11. SELECT * FROM `article` WHERE `id` < 472264 ORDER BY `id` DESC LIMIT 1 [ RunTime:0.000422s ]
  12. SELECT * FROM `article` WHERE `id` > 472264 ORDER BY `id` ASC LIMIT 1 [ RunTime:0.000378s ]
  13. SELECT * FROM `article` WHERE `id` < 472264 ORDER BY `id` DESC LIMIT 10 [ RunTime:0.002106s ]
  14. SELECT * FROM `article` WHERE `id` < 472264 ORDER BY `id` DESC LIMIT 10,10 [ RunTime:0.002767s ]
  15. SELECT * FROM `article` WHERE `id` < 472264 ORDER BY `id` DESC LIMIT 20,10 [ RunTime:0.002492s ]
0.087137s