当前位置:首页>行情>节后行情如何看待?

节后行情如何看待?

  • 2026-05-11 15:23:50
节后行情如何看待?
周五沪指跌1%,深成指跌0.99%,创业板指跌0.73%,两市成交额1.66万亿,较上一个交易日缩量1865亿。盘面上,市场热点较为杂乱,全市场超4700只个股下跌。市场全天震荡调整,三大指数高开低走,沪指再度跌破3900点关口。大小指数分化明显,微盘股指数跌超3.5%。
北上资金继续流出。
下周行情如何看待?
1、周末消息
央行:4月7日将开展8000亿元买断式逆回购操作 期限为3个月

消息人士称美伊停火协议或将在6日生效

一位消息人士透露,美国和伊朗已收到关于停火协议的方案,该方案可能在6日生效。消息人士称,巴基斯坦已拟定一份结束冲突的框架方案,并已与美伊进行沟通。该方案拟先实现立即停火、重新开放霍尔木兹海峡,随后在15至20天内达成最终协议。最终协议或将包括伊朗承诺不寻求核武器,以换取制裁解除及被冻结资产解冻。 (Y视新闻)

伊朗外交部发言人:国防优先 拒绝胁迫谈判

你也搞不清到底结果如何,特朗普稍后透露,他将于美东时间周一中午1点(北京时间周二凌晨1点)在椭圆形办公室举行“有军方”参加的新闻发布会。

看他晚上说啥。

2、技术面上

没啥好说的,成交量都已经来到1.66WE,可见市场是多么冷清,不过周一棒子,鬼子都高开,明日如若还能继续高开的话,我们有望修复周五的下跌可能。

其次,我们做3800点的回踩,万一成交量不足1.5WE的低量,那么就可以“抄底”考虑了。

综上,节后的行情如何我们依据还是多观察,等待合适的位置进行低吸博弈考虑。


板块方面:

1、AI硬件

逻辑:工X部:探索“算力银行”“算力超市”等创新业务 支持中小企业存入闲置算力资源

工X部:推动全光交换等技术应用部署 降低算力应用终端到服务器的网络时延

工X部:引导基础电信企业、算力服务企业等各类主体建设面向中小企业的先进存力中心

OCS概念受此消息提振,全天强势领涨算力硬件股,德科立、腾景科技、光库科技、智立方、长光华芯刷新历史高点,威腾电气、易天股份、华盛昌等趋势抱团小票也反包涨停实现加速。

算力租赁概念盘中逆势活跃,算力调度概念思特奇、直真科技双双涨停,君逸数码、东方国信盘中双双涨超10%。而随着阶跃星辰近期连续发布Step 3.5 Flash 新版本上线以及完成股改消息的刺激,相关概念股云赛智联午后直线涨停,中贝通信、飞乐音响、新华传媒也一度冲高。

该方向我们给大家布局过了长飞光纤,顺利大肉。

该方向如若还想关注的话:

有条件的选择德科立择机回踩低吸,高开超3%那就放弃。

光库科技210之下低吸。

智立方,108附近或之下低吸。


明日可能表现的方向:

1、消费

消息:“春假+清明”今日告一段落。整体来看,今年清明节在多地中小学春假带动下旅游市场不淡,亲子游、研学游热度高。清明节后将迎来部分地区春假,其带来的旅游热度有望延续至“五一”。

清明假期 全国重点零售和餐饮企业日均销售额同比增长2.4%

消息:SW部等9部门联合印发《服务消费提质惠民行动2026年工作方案》

《工作方案》坚持惠民生和促消费、投资于物和投资于人紧密结合,既聚焦服务消费基础设施改造升级,又围绕“一老一小”等民生关切,针对性支持家政、养老、托育等民生领域发展,促进消费和投资、供给和需求良性互动。《工作方案》从完善政策支持、创新消费场景、搭建平台载体、扩大对外开放、强化标准引领、优化消费环境等6个方面,提出64条具体任务举措,围绕餐饮住宿、养老托育、文娱旅游、体育健康等传统服务消费领域,和家政服务、网络视听、入境消费、演出服务等新增长点领域,从供给和需求两端协同发力,打造一批带动面广、显示度高的消费新场景。下一步,商务部将会同相关部门扎实推进各项任务举措落地见效,推动扩大服务消费,满足人民美好生活需要,为大力提振消费、建设强大国内市场作出积极贡献。

2、商业航天

消息:2026太空算力产业大会发布十大重点攻关项目

在2026太空算力产业大会上,算力产业发展方阵“太空算力专业委员会”成立。大会当天发布十大重点攻关项目,包括卫星平台级、芯片级、载荷板卡级、组网运行级、硬件系统级、系统软件级、产业应用级、交叉-结构级、交叉-运载火箭级、交叉-散热级等关键技术,将联合产业界开展攻关合作。

目前很多形态都不咋地,就天银机电的形态还能看,但是几次都没能低吸到,有点难再上车了。

3、电池回收

消息:两部门:引导供销合作社再生资源回收企业规范锂电池回收、贮存等关键环节 加强与锂电池综合利用企业合作

其中提到,各地要发挥供销合作社企业等各类经营主体参与的以回收点、中转站、分拣中心为支撑的三级回收体系作用,引导电动自行车生产企业、锂电池生产企业等与供销合作社再生资源回收利用企业合作,结合工作实际,通过共建或委托建设方式,开展锂电池暂存点及回收服务网点建设运营工作。鼓励各级供销合作社依托现有再生资源回收利用网络,引导供销合作社再生资源回收企业规范锂电池回收、贮存等关键环节,加强与锂电池综合利用企业合作,做好锂电池规范综合利用。加强中转站、分拣中心与综合利用企业的对接,鼓励中转站、分拣中心对再生资源开展分级分质利用,提升再生资源高值化利用水平。

奈何形态都不咋地,格林美更是下跌趋势。

4、航空发动机,氢能航空

兆瓦级氢燃料航空涡桨发动机首飞成功

中国航发集团湖南动力机械研究所自主研制的兆瓦级氢燃料航空涡桨发动机AEP100配装7.5吨级无人运输机在株洲芦淞机场成功首飞。中国航发集团有关专家表示,未来随着绿氢制备成本的进一步下降,氢能航空动力的经济性优势和能源安全优势将逐步显现。氢燃料航空发动机技术有望率先在空中无人货运、海岛物流等低空经济领域展开应用,并逐步拓展至载人支线、干线飞机。这一技术将牵引上游绿色氢能制备、中游储运加注基础设施、下游高端装备与新材料等产业集群的协同升级,持续推动我国航空产业绿色低碳高质量发展。

其实,3月29日国内兆瓦级液氢燃料航空发动机首次整机性能达标

那时候是航空发动机,这次是装机后的首飞,上次没动静,这次不知道是否有动静,暂无观点》

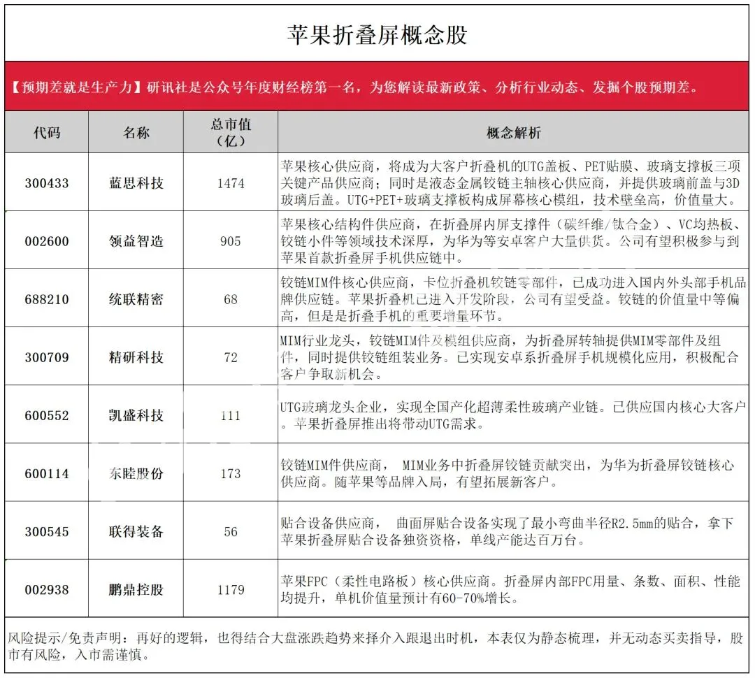
5、消费电子,折叠屏+果链

消息:苹果首款折叠屏手机已在试产

记者4月6日从产业链人士处获悉,富士康已在试产苹果折叠屏iPhone手机。2025年,记者从供应链公司获悉,苹果给供应商提供的出货目标指引为2026年下半年推出首款折叠屏手机,是一款大折叠屏iPhone。

相关公司如下:

6、工信部电子信息司与中兴通讯、小米集团对接电子信息制造业“十五五”发展规划

其他方面,明日再看如何轮动。


操作方面:

多看少动,低吸为主。


个股方面:

已止盈减仓过的个股剩余底仓的有:  长飞光纤,舒华体育, 通鼎互联,烽火通信,天润工业,科伦药业,三生国健,电光科技。
上述的这些请大家明确带上统一MA5防守,收盘前跌破则是清理剩余的底仓,不破则继续顺势而为。(上述不是参考标的,你未跟上与你无关!)
南山铝业,美诺华,跌破MA5清了底仓。
未有盈利的:中国太保, 王力安防,佰维存储
中国太保 剩余的继续顺势而为。

王力安防11.5作为最终防守

百维存储被套,暂时持股。 

百花停牌,等复牌。

漳州发展6.75的防守。

上周五实盘赌了点中油资本,但是未能回封,9.8的防守,能盈就抛,文章内博弈的是新宏泰,防守44,受不住则止损认输, 有赢做好兑现。双鹭药业没能吸到。

再次提醒,以上仅我个人关注,仅当日参考,给到机会入场的我都会提醒,没给到机会的下一个交易日则不再关注,除非我明确表达了我的观点。

更多的明日行情盘后再看。

以上个股与观点仅供参考,单纯的技术分析交流,不作为任何买卖依据!!!

最新文章

随机文章

基本 文件 流程 错误 SQL 调试
  1. 请求信息 : 2026-05-12 22:52:52 HTTP/2.0 GET : https://mffb.com.cn/a/509301.html
  2. 运行时间 : 0.230145s [ 吞吐率:4.35req/s ] 内存消耗:4,314.64kb 文件加载:140
  3. 缓存信息 : 0 reads,0 writes
  4. 会话信息 : SESSION_ID=f446d727badf43e69424e56e79037854
  1. /yingpanguazai/ssd/ssd1/www/mffb.com.cn/public/index.php ( 0.79 KB )
  2. /yingpanguazai/ssd/ssd1/www/mffb.com.cn/vendor/autoload.php ( 0.17 KB )
  3. /yingpanguazai/ssd/ssd1/www/mffb.com.cn/vendor/composer/autoload_real.php ( 2.49 KB )
  4. /yingpanguazai/ssd/ssd1/www/mffb.com.cn/vendor/composer/platform_check.php ( 0.90 KB )
  5. /yingpanguazai/ssd/ssd1/www/mffb.com.cn/vendor/composer/ClassLoader.php ( 14.03 KB )
  6. /yingpanguazai/ssd/ssd1/www/mffb.com.cn/vendor/composer/autoload_static.php ( 4.90 KB )
  7. /yingpanguazai/ssd/ssd1/www/mffb.com.cn/vendor/topthink/think-helper/src/helper.php ( 8.34 KB )
  8. /yingpanguazai/ssd/ssd1/www/mffb.com.cn/vendor/topthink/think-validate/src/helper.php ( 2.19 KB )
  9. /yingpanguazai/ssd/ssd1/www/mffb.com.cn/vendor/topthink/think-orm/src/helper.php ( 1.47 KB )
  10. /yingpanguazai/ssd/ssd1/www/mffb.com.cn/vendor/topthink/think-orm/stubs/load_stubs.php ( 0.16 KB )
  11. /yingpanguazai/ssd/ssd1/www/mffb.com.cn/vendor/topthink/framework/src/think/Exception.php ( 1.69 KB )
  12. /yingpanguazai/ssd/ssd1/www/mffb.com.cn/vendor/topthink/think-container/src/Facade.php ( 2.71 KB )
  13. /yingpanguazai/ssd/ssd1/www/mffb.com.cn/vendor/symfony/deprecation-contracts/function.php ( 0.99 KB )
  14. /yingpanguazai/ssd/ssd1/www/mffb.com.cn/vendor/symfony/polyfill-mbstring/bootstrap.php ( 8.26 KB )
  15. /yingpanguazai/ssd/ssd1/www/mffb.com.cn/vendor/symfony/polyfill-mbstring/bootstrap80.php ( 9.78 KB )
  16. /yingpanguazai/ssd/ssd1/www/mffb.com.cn/vendor/symfony/var-dumper/Resources/functions/dump.php ( 1.49 KB )
  17. /yingpanguazai/ssd/ssd1/www/mffb.com.cn/vendor/topthink/think-dumper/src/helper.php ( 0.18 KB )
  18. /yingpanguazai/ssd/ssd1/www/mffb.com.cn/vendor/symfony/var-dumper/VarDumper.php ( 4.30 KB )
  19. /yingpanguazai/ssd/ssd1/www/mffb.com.cn/vendor/topthink/framework/src/think/App.php ( 15.30 KB )
  20. /yingpanguazai/ssd/ssd1/www/mffb.com.cn/vendor/topthink/think-container/src/Container.php ( 15.76 KB )
  21. /yingpanguazai/ssd/ssd1/www/mffb.com.cn/vendor/psr/container/src/ContainerInterface.php ( 1.02 KB )
  22. /yingpanguazai/ssd/ssd1/www/mffb.com.cn/app/provider.php ( 0.19 KB )
  23. /yingpanguazai/ssd/ssd1/www/mffb.com.cn/vendor/topthink/framework/src/think/Http.php ( 6.04 KB )
  24. /yingpanguazai/ssd/ssd1/www/mffb.com.cn/vendor/topthink/think-helper/src/helper/Str.php ( 7.29 KB )
  25. /yingpanguazai/ssd/ssd1/www/mffb.com.cn/vendor/topthink/framework/src/think/Env.php ( 4.68 KB )
  26. /yingpanguazai/ssd/ssd1/www/mffb.com.cn/app/common.php ( 0.03 KB )
  27. /yingpanguazai/ssd/ssd1/www/mffb.com.cn/vendor/topthink/framework/src/helper.php ( 18.78 KB )
  28. /yingpanguazai/ssd/ssd1/www/mffb.com.cn/vendor/topthink/framework/src/think/Config.php ( 5.54 KB )
  29. /yingpanguazai/ssd/ssd1/www/mffb.com.cn/config/app.php ( 0.95 KB )
  30. /yingpanguazai/ssd/ssd1/www/mffb.com.cn/config/cache.php ( 0.78 KB )
  31. /yingpanguazai/ssd/ssd1/www/mffb.com.cn/config/console.php ( 0.23 KB )
  32. /yingpanguazai/ssd/ssd1/www/mffb.com.cn/config/cookie.php ( 0.56 KB )
  33. /yingpanguazai/ssd/ssd1/www/mffb.com.cn/config/database.php ( 2.48 KB )
  34. /yingpanguazai/ssd/ssd1/www/mffb.com.cn/vendor/topthink/framework/src/think/facade/Env.php ( 1.67 KB )
  35. /yingpanguazai/ssd/ssd1/www/mffb.com.cn/config/filesystem.php ( 0.61 KB )
  36. /yingpanguazai/ssd/ssd1/www/mffb.com.cn/config/lang.php ( 0.91 KB )
  37. /yingpanguazai/ssd/ssd1/www/mffb.com.cn/config/log.php ( 1.35 KB )
  38. /yingpanguazai/ssd/ssd1/www/mffb.com.cn/config/middleware.php ( 0.19 KB )
  39. /yingpanguazai/ssd/ssd1/www/mffb.com.cn/config/route.php ( 1.89 KB )
  40. /yingpanguazai/ssd/ssd1/www/mffb.com.cn/config/session.php ( 0.57 KB )
  41. /yingpanguazai/ssd/ssd1/www/mffb.com.cn/config/trace.php ( 0.34 KB )
  42. /yingpanguazai/ssd/ssd1/www/mffb.com.cn/config/view.php ( 0.82 KB )
  43. /yingpanguazai/ssd/ssd1/www/mffb.com.cn/app/event.php ( 0.25 KB )
  44. /yingpanguazai/ssd/ssd1/www/mffb.com.cn/vendor/topthink/framework/src/think/Event.php ( 7.67 KB )
  45. /yingpanguazai/ssd/ssd1/www/mffb.com.cn/app/service.php ( 0.13 KB )
  46. /yingpanguazai/ssd/ssd1/www/mffb.com.cn/app/AppService.php ( 0.26 KB )
  47. /yingpanguazai/ssd/ssd1/www/mffb.com.cn/vendor/topthink/framework/src/think/Service.php ( 1.64 KB )
  48. /yingpanguazai/ssd/ssd1/www/mffb.com.cn/vendor/topthink/framework/src/think/Lang.php ( 7.35 KB )
  49. /yingpanguazai/ssd/ssd1/www/mffb.com.cn/vendor/topthink/framework/src/lang/zh-cn.php ( 13.70 KB )
  50. /yingpanguazai/ssd/ssd1/www/mffb.com.cn/vendor/topthink/framework/src/think/initializer/Error.php ( 3.31 KB )
  51. /yingpanguazai/ssd/ssd1/www/mffb.com.cn/vendor/topthink/framework/src/think/initializer/RegisterService.php ( 1.33 KB )
  52. /yingpanguazai/ssd/ssd1/www/mffb.com.cn/vendor/services.php ( 0.14 KB )
  53. /yingpanguazai/ssd/ssd1/www/mffb.com.cn/vendor/topthink/framework/src/think/service/PaginatorService.php ( 1.52 KB )
  54. /yingpanguazai/ssd/ssd1/www/mffb.com.cn/vendor/topthink/framework/src/think/service/ValidateService.php ( 0.99 KB )
  55. /yingpanguazai/ssd/ssd1/www/mffb.com.cn/vendor/topthink/framework/src/think/service/ModelService.php ( 2.04 KB )
  56. /yingpanguazai/ssd/ssd1/www/mffb.com.cn/vendor/topthink/think-trace/src/Service.php ( 0.77 KB )
  57. /yingpanguazai/ssd/ssd1/www/mffb.com.cn/vendor/topthink/framework/src/think/Middleware.php ( 6.72 KB )
  58. /yingpanguazai/ssd/ssd1/www/mffb.com.cn/vendor/topthink/framework/src/think/initializer/BootService.php ( 0.77 KB )
  59. /yingpanguazai/ssd/ssd1/www/mffb.com.cn/vendor/topthink/think-orm/src/Paginator.php ( 11.86 KB )
  60. /yingpanguazai/ssd/ssd1/www/mffb.com.cn/vendor/topthink/think-validate/src/Validate.php ( 63.20 KB )
  61. /yingpanguazai/ssd/ssd1/www/mffb.com.cn/vendor/topthink/think-orm/src/Model.php ( 23.55 KB )
  62. /yingpanguazai/ssd/ssd1/www/mffb.com.cn/vendor/topthink/think-orm/src/model/concern/Attribute.php ( 21.05 KB )
  63. /yingpanguazai/ssd/ssd1/www/mffb.com.cn/vendor/topthink/think-orm/src/model/concern/AutoWriteData.php ( 4.21 KB )
  64. /yingpanguazai/ssd/ssd1/www/mffb.com.cn/vendor/topthink/think-orm/src/model/concern/Conversion.php ( 6.44 KB )
  65. /yingpanguazai/ssd/ssd1/www/mffb.com.cn/vendor/topthink/think-orm/src/model/concern/DbConnect.php ( 5.16 KB )
  66. /yingpanguazai/ssd/ssd1/www/mffb.com.cn/vendor/topthink/think-orm/src/model/concern/ModelEvent.php ( 2.33 KB )
  67. /yingpanguazai/ssd/ssd1/www/mffb.com.cn/vendor/topthink/think-orm/src/model/concern/RelationShip.php ( 28.29 KB )
  68. /yingpanguazai/ssd/ssd1/www/mffb.com.cn/vendor/topthink/think-helper/src/contract/Arrayable.php ( 0.09 KB )
  69. /yingpanguazai/ssd/ssd1/www/mffb.com.cn/vendor/topthink/think-helper/src/contract/Jsonable.php ( 0.13 KB )
  70. /yingpanguazai/ssd/ssd1/www/mffb.com.cn/vendor/topthink/think-orm/src/model/contract/Modelable.php ( 0.09 KB )
  71. /yingpanguazai/ssd/ssd1/www/mffb.com.cn/vendor/topthink/framework/src/think/Db.php ( 2.88 KB )
  72. /yingpanguazai/ssd/ssd1/www/mffb.com.cn/vendor/topthink/think-orm/src/DbManager.php ( 8.52 KB )
  73. /yingpanguazai/ssd/ssd1/www/mffb.com.cn/vendor/topthink/framework/src/think/Log.php ( 6.28 KB )
  74. /yingpanguazai/ssd/ssd1/www/mffb.com.cn/vendor/topthink/framework/src/think/Manager.php ( 3.92 KB )
  75. /yingpanguazai/ssd/ssd1/www/mffb.com.cn/vendor/psr/log/src/LoggerTrait.php ( 2.69 KB )
  76. /yingpanguazai/ssd/ssd1/www/mffb.com.cn/vendor/psr/log/src/LoggerInterface.php ( 2.71 KB )
  77. /yingpanguazai/ssd/ssd1/www/mffb.com.cn/vendor/topthink/framework/src/think/Cache.php ( 4.92 KB )
  78. /yingpanguazai/ssd/ssd1/www/mffb.com.cn/vendor/psr/simple-cache/src/CacheInterface.php ( 4.71 KB )
  79. /yingpanguazai/ssd/ssd1/www/mffb.com.cn/vendor/topthink/think-helper/src/helper/Arr.php ( 16.63 KB )
  80. /yingpanguazai/ssd/ssd1/www/mffb.com.cn/vendor/topthink/framework/src/think/cache/driver/File.php ( 7.84 KB )
  81. /yingpanguazai/ssd/ssd1/www/mffb.com.cn/vendor/topthink/framework/src/think/cache/Driver.php ( 9.03 KB )
  82. /yingpanguazai/ssd/ssd1/www/mffb.com.cn/vendor/topthink/framework/src/think/contract/CacheHandlerInterface.php ( 1.99 KB )
  83. /yingpanguazai/ssd/ssd1/www/mffb.com.cn/app/Request.php ( 0.09 KB )
  84. /yingpanguazai/ssd/ssd1/www/mffb.com.cn/vendor/topthink/framework/src/think/Request.php ( 55.78 KB )
  85. /yingpanguazai/ssd/ssd1/www/mffb.com.cn/app/middleware.php ( 0.25 KB )
  86. /yingpanguazai/ssd/ssd1/www/mffb.com.cn/vendor/topthink/framework/src/think/Pipeline.php ( 2.61 KB )
  87. /yingpanguazai/ssd/ssd1/www/mffb.com.cn/vendor/topthink/think-trace/src/TraceDebug.php ( 3.40 KB )
  88. /yingpanguazai/ssd/ssd1/www/mffb.com.cn/vendor/topthink/framework/src/think/middleware/SessionInit.php ( 1.94 KB )
  89. /yingpanguazai/ssd/ssd1/www/mffb.com.cn/vendor/topthink/framework/src/think/Session.php ( 1.80 KB )
  90. /yingpanguazai/ssd/ssd1/www/mffb.com.cn/vendor/topthink/framework/src/think/session/driver/File.php ( 6.27 KB )
  91. /yingpanguazai/ssd/ssd1/www/mffb.com.cn/vendor/topthink/framework/src/think/contract/SessionHandlerInterface.php ( 0.87 KB )
  92. /yingpanguazai/ssd/ssd1/www/mffb.com.cn/vendor/topthink/framework/src/think/session/Store.php ( 7.12 KB )
  93. /yingpanguazai/ssd/ssd1/www/mffb.com.cn/vendor/topthink/framework/src/think/Route.php ( 23.73 KB )
  94. /yingpanguazai/ssd/ssd1/www/mffb.com.cn/vendor/topthink/framework/src/think/route/RuleName.php ( 5.75 KB )
  95. /yingpanguazai/ssd/ssd1/www/mffb.com.cn/vendor/topthink/framework/src/think/route/Domain.php ( 2.53 KB )
  96. /yingpanguazai/ssd/ssd1/www/mffb.com.cn/vendor/topthink/framework/src/think/route/RuleGroup.php ( 22.43 KB )
  97. /yingpanguazai/ssd/ssd1/www/mffb.com.cn/vendor/topthink/framework/src/think/route/Rule.php ( 26.95 KB )
  98. /yingpanguazai/ssd/ssd1/www/mffb.com.cn/vendor/topthink/framework/src/think/route/RuleItem.php ( 9.78 KB )
  99. /yingpanguazai/ssd/ssd1/www/mffb.com.cn/route/app.php ( 1.72 KB )
  100. /yingpanguazai/ssd/ssd1/www/mffb.com.cn/vendor/topthink/framework/src/think/facade/Route.php ( 4.70 KB )
  101. /yingpanguazai/ssd/ssd1/www/mffb.com.cn/vendor/topthink/framework/src/think/route/dispatch/Controller.php ( 4.74 KB )
  102. /yingpanguazai/ssd/ssd1/www/mffb.com.cn/vendor/topthink/framework/src/think/route/Dispatch.php ( 10.44 KB )
  103. /yingpanguazai/ssd/ssd1/www/mffb.com.cn/app/controller/Index.php ( 4.81 KB )
  104. /yingpanguazai/ssd/ssd1/www/mffb.com.cn/app/BaseController.php ( 2.05 KB )
  105. /yingpanguazai/ssd/ssd1/www/mffb.com.cn/vendor/topthink/think-orm/src/facade/Db.php ( 0.93 KB )
  106. /yingpanguazai/ssd/ssd1/www/mffb.com.cn/vendor/topthink/think-orm/src/db/connector/Mysql.php ( 5.44 KB )
  107. /yingpanguazai/ssd/ssd1/www/mffb.com.cn/vendor/topthink/think-orm/src/db/PDOConnection.php ( 52.47 KB )
  108. /yingpanguazai/ssd/ssd1/www/mffb.com.cn/vendor/topthink/think-orm/src/db/Connection.php ( 8.39 KB )
  109. /yingpanguazai/ssd/ssd1/www/mffb.com.cn/vendor/topthink/think-orm/src/db/ConnectionInterface.php ( 4.57 KB )
  110. /yingpanguazai/ssd/ssd1/www/mffb.com.cn/vendor/topthink/think-orm/src/db/builder/Mysql.php ( 16.58 KB )
  111. /yingpanguazai/ssd/ssd1/www/mffb.com.cn/vendor/topthink/think-orm/src/db/Builder.php ( 24.06 KB )
  112. /yingpanguazai/ssd/ssd1/www/mffb.com.cn/vendor/topthink/think-orm/src/db/BaseBuilder.php ( 27.50 KB )
  113. /yingpanguazai/ssd/ssd1/www/mffb.com.cn/vendor/topthink/think-orm/src/db/Query.php ( 15.71 KB )
  114. /yingpanguazai/ssd/ssd1/www/mffb.com.cn/vendor/topthink/think-orm/src/db/BaseQuery.php ( 45.13 KB )
  115. /yingpanguazai/ssd/ssd1/www/mffb.com.cn/vendor/topthink/think-orm/src/db/concern/TimeFieldQuery.php ( 7.43 KB )
  116. /yingpanguazai/ssd/ssd1/www/mffb.com.cn/vendor/topthink/think-orm/src/db/concern/AggregateQuery.php ( 3.26 KB )
  117. /yingpanguazai/ssd/ssd1/www/mffb.com.cn/vendor/topthink/think-orm/src/db/concern/ModelRelationQuery.php ( 20.07 KB )
  118. /yingpanguazai/ssd/ssd1/www/mffb.com.cn/vendor/topthink/think-orm/src/db/concern/ParamsBind.php ( 3.66 KB )
  119. /yingpanguazai/ssd/ssd1/www/mffb.com.cn/vendor/topthink/think-orm/src/db/concern/ResultOperation.php ( 7.01 KB )
  120. /yingpanguazai/ssd/ssd1/www/mffb.com.cn/vendor/topthink/think-orm/src/db/concern/WhereQuery.php ( 19.37 KB )
  121. /yingpanguazai/ssd/ssd1/www/mffb.com.cn/vendor/topthink/think-orm/src/db/concern/JoinAndViewQuery.php ( 7.11 KB )
  122. /yingpanguazai/ssd/ssd1/www/mffb.com.cn/vendor/topthink/think-orm/src/db/concern/TableFieldInfo.php ( 2.63 KB )
  123. /yingpanguazai/ssd/ssd1/www/mffb.com.cn/vendor/topthink/think-orm/src/db/concern/Transaction.php ( 2.77 KB )
  124. /yingpanguazai/ssd/ssd1/www/mffb.com.cn/vendor/topthink/framework/src/think/log/driver/File.php ( 5.96 KB )
  125. /yingpanguazai/ssd/ssd1/www/mffb.com.cn/vendor/topthink/framework/src/think/contract/LogHandlerInterface.php ( 0.86 KB )
  126. /yingpanguazai/ssd/ssd1/www/mffb.com.cn/vendor/topthink/framework/src/think/log/Channel.php ( 3.89 KB )
  127. /yingpanguazai/ssd/ssd1/www/mffb.com.cn/vendor/topthink/framework/src/think/event/LogRecord.php ( 1.02 KB )
  128. /yingpanguazai/ssd/ssd1/www/mffb.com.cn/vendor/topthink/think-helper/src/Collection.php ( 16.47 KB )
  129. /yingpanguazai/ssd/ssd1/www/mffb.com.cn/vendor/topthink/framework/src/think/facade/View.php ( 1.70 KB )
  130. /yingpanguazai/ssd/ssd1/www/mffb.com.cn/vendor/topthink/framework/src/think/View.php ( 4.39 KB )
  131. /yingpanguazai/ssd/ssd1/www/mffb.com.cn/vendor/topthink/framework/src/think/Response.php ( 8.81 KB )
  132. /yingpanguazai/ssd/ssd1/www/mffb.com.cn/vendor/topthink/framework/src/think/response/View.php ( 3.29 KB )
  133. /yingpanguazai/ssd/ssd1/www/mffb.com.cn/vendor/topthink/framework/src/think/Cookie.php ( 6.06 KB )
  134. /yingpanguazai/ssd/ssd1/www/mffb.com.cn/vendor/topthink/think-view/src/Think.php ( 8.38 KB )
  135. /yingpanguazai/ssd/ssd1/www/mffb.com.cn/vendor/topthink/framework/src/think/contract/TemplateHandlerInterface.php ( 1.60 KB )
  136. /yingpanguazai/ssd/ssd1/www/mffb.com.cn/vendor/topthink/think-template/src/Template.php ( 46.61 KB )
  137. /yingpanguazai/ssd/ssd1/www/mffb.com.cn/vendor/topthink/think-template/src/template/driver/File.php ( 2.41 KB )
  138. /yingpanguazai/ssd/ssd1/www/mffb.com.cn/vendor/topthink/think-template/src/template/contract/DriverInterface.php ( 0.86 KB )
  139. /yingpanguazai/ssd/ssd1/www/mffb.com.cn/runtime/temp/49e0cd3e0528281c5c5fae705243dc37.php ( 11.98 KB )
  140. /yingpanguazai/ssd/ssd1/www/mffb.com.cn/vendor/topthink/think-trace/src/Html.php ( 4.42 KB )
  1. CONNECT:[ UseTime:0.001200s ] mysql:host=127.0.0.1;port=3306;dbname=no_mfffb;charset=utf8mb4
  2. SHOW FULL COLUMNS FROM `fenlei` [ RunTime:0.001819s ]
  3. SELECT * FROM `fenlei` WHERE `fid` = 0 [ RunTime:0.000837s ]
  4. SELECT * FROM `fenlei` WHERE `fid` = 63 [ RunTime:0.000700s ]
  5. SHOW FULL COLUMNS FROM `set` [ RunTime:0.001422s ]
  6. SELECT * FROM `set` [ RunTime:0.000604s ]
  7. SHOW FULL COLUMNS FROM `article` [ RunTime:0.001651s ]
  8. SELECT * FROM `article` WHERE `id` = 509301 LIMIT 1 [ RunTime:0.001132s ]
  9. UPDATE `article` SET `lasttime` = 1778597572 WHERE `id` = 509301 [ RunTime:0.041613s ]
  10. SELECT * FROM `fenlei` WHERE `id` = 65 LIMIT 1 [ RunTime:0.000874s ]
  11. SELECT * FROM `article` WHERE `id` < 509301 ORDER BY `id` DESC LIMIT 1 [ RunTime:0.001466s ]
  12. SELECT * FROM `article` WHERE `id` > 509301 ORDER BY `id` ASC LIMIT 1 [ RunTime:0.001275s ]
  13. SELECT * FROM `article` WHERE `id` < 509301 ORDER BY `id` DESC LIMIT 10 [ RunTime:0.002045s ]
  14. SELECT * FROM `article` WHERE `id` < 509301 ORDER BY `id` DESC LIMIT 10,10 [ RunTime:0.001940s ]
  15. SELECT * FROM `article` WHERE `id` < 509301 ORDER BY `id` DESC LIMIT 20,10 [ RunTime:0.005309s ]
0.235118s