《惟实励新 通信行业人工智能数据治理实践指南(2025)》由中国信通院、中国移动、华为等单位联合编制,立足国家《“数据要素×”三年行动计划(2024-2026)》与《关于深入实施“人工智能+”行动的意见》战略指引,聚焦通信行业数智化转型核心命题,系统回应大模型时代传统数据治理的能力短板,为行业提供人工智能数据治理的理论支撑与实操指南。
报告开篇梳理人工智能与数据“分与合”的演进脉络:人工智能历经符号主义“模拟逻辑”、联结主义“数据驱动”到大模型“智能涌现”的三次浪潮,数据则从DT1.0“存得住查得到”、DT2.0“存得多算得快”进阶至DT3.0“供得出流得动用得好”,二者最终形成“Data for AI”与“AI for Data”螺旋融合的数智生态。在此基础上,报告剖析人工智能对数据的需求变迁——从符号主义的规则库到联结主义的标注数据,再到大模型时代的超大规模多模态语料,以及数据治理从“人工主导规则驱动”向“全流程智能化、跨域协同”的转型逻辑,明确通信运营商需以“双向赋能”(数据治理筑AI底座、AI优化治理效率)破局数智化转型。
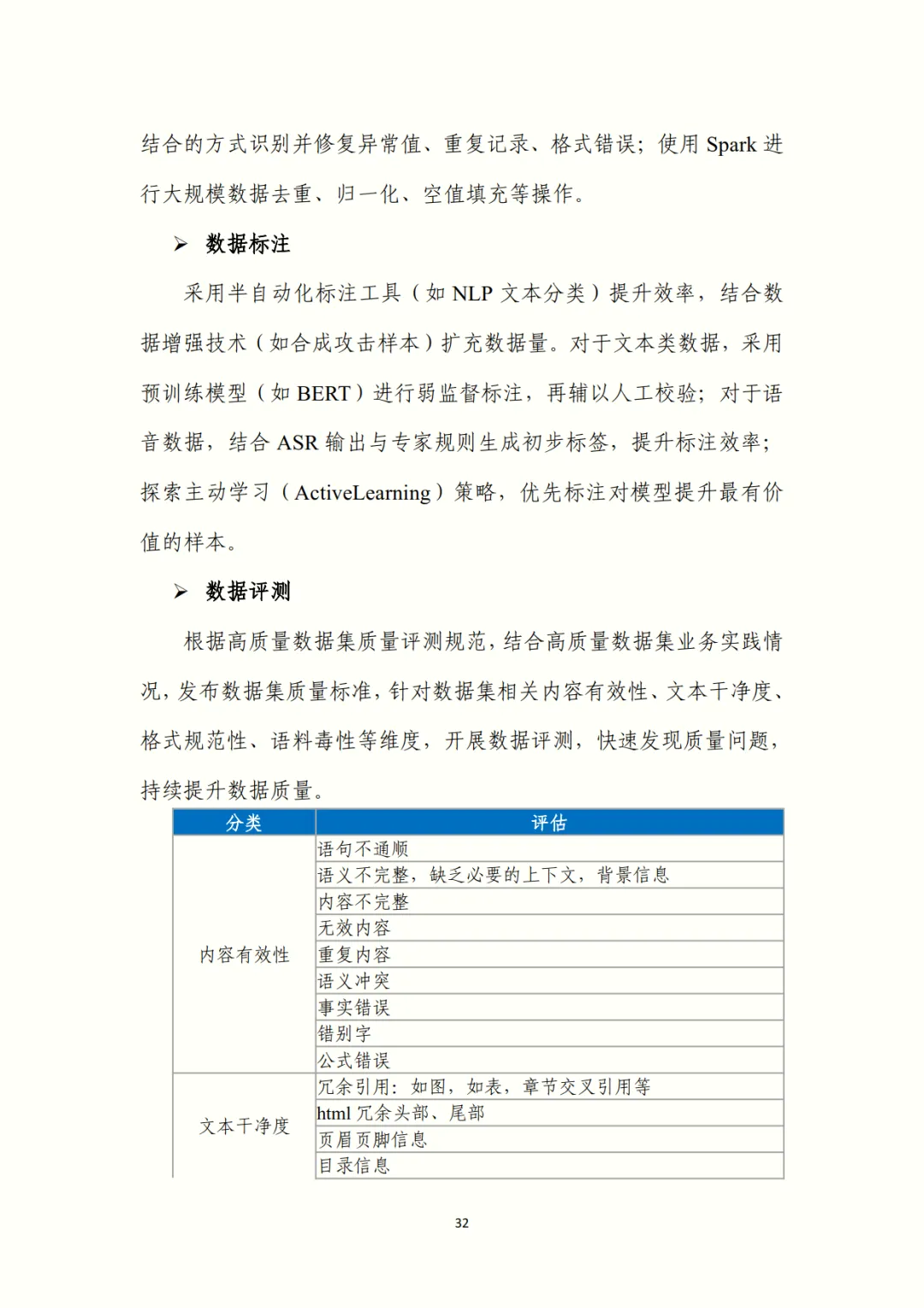
针对通信行业特性,报告重点阐述两大核心实践:一是高质量数据集建设,锚定人工智能驱动的业务转型场景(办公、营销、客服、网络运维等),梳理现有业务运营、网络运维、客户服务等数据集基础,提出“主题明确、多维度质量达标、伸缩法则”的建设要求,破解数据孤岛、标注薄弱、标准缺失等难点,总结“管理-技术-评测”协同的实践路径——管理上构建“六位一体”机制(体系、组织、制度、安全、共享、合规),技术上通过数据工程工具链实现“源-采-存-管-算-供-用”闭环,评测上覆盖质量、可用性、应用效果、成本效益等维度,并以河南移动为例,展示其通过“1+4+1+X”数据治理体系、“五要素”转型方法论,实现数据字典整理效率从“天级”到“秒级”、智能用数查找成功率从30%升至85%的成效。二是智能化数据治理实践,详解AI在五大领域的赋能:驱动数据标准“自动化生成、实时监控、跨部门统一”,提升管理效率60%以上;以“规则+智能”双驱动数据质量管控,实现全量数据实时扫描与异常溯源;从“静态权限”转向“动态风险识别”的数据安全管理,主动防御内部威胁;通过元数据自动化生成与血缘追踪,提升管理效率数倍;自动化数据发现与质量监测,推动数据从“副产品”变“核心生产要素”,并以福建移动为例,呈现其通过多模态数据管理、AI原生治理,构建“洞察-施策-生产-调度”闭环,实现AI画客精准度90%、营销转化率提升1.5个百分点的业务价值。
报告前瞻性提炼通信数据智能三大趋势:“数智一体化”能力体系(以工程化打通数据-智能全链路,构建“1核心+3关键+3保障”框架)、“人机协同”技术体系(以智能体为基础、数字员工为场景落地,形成“智能做重复、人类做决策”的协同范式)、“内生安全”(将安全融入智能全生命周期,构建“事前预防-事中管控-事后追溯”全链条体系)。
综上,报告融合历史演进、理论框架与实践案例,既破解当下数据治理痛点,又引领未来发展方向,助力通信运营商及相关行业培育新质生产力,在数据智能浪潮中筑牢核心竞争力。





























在“技术报告库”中搜索“通信行业”可以免费在线阅读全文,扫一扫首页二维码可以免费获得下载地址。
【推荐阅读】