一、市场整体表现:缩量调整,沪指失守4000点
今日市场在昨日暴涨后正常回调,三大指数低开后全天弱势震荡,量能明显收缩。
1.指数表现:三大指数全线收跌,科创综指同步回调
○截至收盘,上证指数报收3966.17点,下跌0.72%,昨日一度收复的4000点关口得而复失。
○深证成指报收13996.27点,下跌0.33%。
○创业板指报收3323.30点,下跌0.73%。
○科创综指报收1725.08点,下跌0.76%。
2.量能变化:成交缩量至2.13万亿,增量资金入场节奏放缓
○沪深两市全天成交额合计2.13万亿元,较前一交易日(4月8日2.43万亿元)缩量约3000亿元,增量资金入场节奏明显放缓。
3.个股情绪:普跌格局,近4300只个股下跌
○全市场上涨个股仅约1000只,下跌个股近4300只,涨跌比约为1:4.3。
○涨停家数逾60只,较昨日的135只大幅减少,市场赚钱效应显著收敛。
二、资金流向深度解析:主力聚焦电子,北向同步净流入
今日资金面呈现清晰的“聚焦科技硬件”特征,主力资金大举净流入电子、通信等板块。
早盘主力资金净流入通用设备和纺服行业,净流出电新行业、计算机、文化传媒等板块;午后主力资金加速流向电子和通信方向,全天净流入超530亿元,电子板块独占近160亿元。
三、板块热点解析:算力硬件强者恒强,酿酒医药全线调整
今日盘面呈现“一枝独秀”的极致分化格局,资金高度聚焦算力硬件产业链。
1. 领涨主线:算力硬件——CPO、光纤、液冷全线走强
算力硬件方向今日延续昨日强势,成为全天唯一具备持续赚钱效应的主线。

2. 领跌板块:酿酒、医药、游戏——全线调整
前期消费与医药方向今日遭遇资金流出。

值得注意的是,半导体设备、通用设备方向早盘表现活跃,但午后未能延续强势。
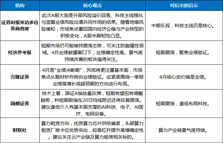
四、机构观点与后市展望
多家机构对当前市场格局给出研判,普遍认为市场中期韧性凸显,短期或维持震荡。

五、个人总结:缩量整理,算力硬件独树一帜
2026年4月9日,A股市场以一次缩量调整、结构分化的走势,为投资者揭示了当前市场的核心主线:当指数回归平淡,资金用真金白银投票的结果再清晰不过——算力硬件是当前唯一具备持续性的方向。
今日最核心的信号,是主力资金净流入超530亿元,电子板块独占近160亿元,东山精密获61.18亿元净流入、光迅科技获27.01亿元净流入。在近4300只个股下跌的普跌格局中,CPO、光纤、液冷方向的多只个股逆市涨停续创历史新高,而酿酒、医药等板块则全线调整。
证券时报采访多位券商首席指出,A股中期韧性凸显,市场焦点已重回国内经济企稳与产业转型的积极变化。对于投资者而言,当前市场的关键词是"缩量整理,聚焦主线":
○短期应对:聚焦算力硬件(CPO/光纤/液冷)这一资金共识最强的方向,但需控制仓位、避免追高。万隆证券指出,4月是"业绩决断期",应紧紧围绕一季报业绩高增长或超预期的方向进行布局。
○中期布局:保持对AI医疗、电网设备等方向的关注。国都证券建议逢低介入有基本面支撑的AI科技、电子、AI医疗、电网设备。
○保持定力:经济参考报指出,短期市场仍可能维持震荡态势。在缩量整理中保持定力、聚焦主线、逢低布局,方能在复杂市场中把握主动。
缩量整理,算力硬件独树一帜。聚焦主线,静待业绩验证窗口。