► RoboX正在迎来产业化奇点,加速从技术验证迈向规模化部署
政策端,2020年起国务院及部委密集出台支持政策,制度保障日益完善;供给端,乘用车L2及以上智能化功能渗透率快速提升,推动激光雷达、计算芯片等核心零部件规模化量产,成本降幅显著;需求端,降本增效、安全提升与劳动力短缺等多重因素共同催生对智能驾驶的强烈需求。RoboX凭借其在不同运输场景下的独特价值,成为引领本轮产业变革的核心力量,商业化奇点或已至。
► Robotaxi:规模化拐点已现 全无人商业化逐步落地
需求端,Robotaxi核心优势在于极致降本,文远知行数据显示,2027年Robotaxi运营成本预计为0.2美元/km,较传统共享出行平台降低50%,主要源于远程安全员模式和规模效应驱动人力成本优化。同时,Robotaxi能通过减少人为误操作显著降低事故率规,提升安全性,预计2030年全球市场达千亿级。供给端,硬件成本下降与运营效率提升是关键要素。前装量产Robotaxi正成为行业加速商业化的核心驱动力,其通过硬件成本的大幅降低和标准化生产,推动Robotaxi从示范运营迈向规模化落地。特斯拉以纯视觉方案入局Robotaxi,成为板块全新强催化。政策端,全无人商业化在国内核心城市陆续落地,正从技术验证转向商业闭环。
► Robovan:无人配送需求强劲 核心部件降本驱动价格优势
需求端,末端配送环节面临人力短缺与成本高压,无人化需求迫切。Robovan凭借全天候、高频次、低成本运行能力,成为关键解决方案,已广泛覆盖电商快递、商超零售、生鲜外卖、工厂园区四大高频刚需场景。供给端,规模效应驱动核心部件降本,无人车价格优势显著。乘用车NOA功能标配率快速提升,预计2030年L2及以上渗透率超90%,推动激光雷达、计算芯片等核心零部件规模化量产,带动无人配送车价格从50-60万元下探至2万元区间,初创公司形成“硬件+软件+服务”一体化商业模式。政策端,路权开放与试点落地持续加速。2024年1月工信部等五部门《试点通知》首次明确“部署不少于200辆低速无人车”的硬性指标,推动行业从示范转向规模应用。
► Robotruck:由封闭场景走向干线物流 跨省市编队测试落地
需求端,Robotruck应用场景主要包括港口/矿区等封闭场景、干线物流两类,前装与运力服务市场规模有望达千亿级。供给端,封闭场景率先实现L4落地,验证全天候高强度作业能力。干线物流虽环境复杂,但货运需求稳定、运营价值高,是商业化核心方向,正从示范验证走向小规模运营,聚焦跑通盈利模型。Robotruck通过采用“虚拟司机”,能够大幅降低纯电牵引车使用成本。政策端,国家支持明确,但因重卡事故风险高,地方开放态度审慎,“车路云一体化”试点有望加速跨省市协同。
► 投资建议
RoboX产业化加速推进:政策端驱动强劲,国家层面支持措施为规模化落地奠定制度基础;需求端源于降本增效的迫切需求驱动,显著降低运营成本。供给端技术突破显著,核心硬件成本持续下降,推动规模化落地。RoboX正从技术验证迈向商业闭环,预计2026-2027年渗透率快速提升,释放千亿级市场潜力。我们认为,自动驾驶解决方案商与运营商将直接受益于RoboX的规模化商用,盈利模型拐点已现,推荐【文远知行、曹操出行、小鹏汽车】,建议关注【千里科技】;另外,智能化零部件公司也将具备一定业绩弹性,推荐【地平线机器人、伯特利、德赛西威、经纬恒润、黑芝麻智能】,建议关注【瑞立科密、知行科技】。► 风险提示
智能化渗透率提升不及预期,客户拓展不及预期,市场竞争加剧,盈利模型未能跑通,智能驾驶政策落地不及预期。投资聚焦
RoboX包括Robotaxi、Robovan、Robotruck等多种形态。RoboX是自动驾驶技术在运输领域的系列应用解决方案,采用模块化设计实现不同场景的智能运输工具适配,主要包含以下核心产品:
1)Robotaxi是支持L4/L5自动驾驶技术的无人驾驶出租车,已在北京、深圳、上海、旧金山等多个城市开展全无人商业化运营,头部厂商包括小马智行、文远知行、萝卜快跑、元戎智行、Waymo等;
2)Robovan是专注于末端物流的无人货运车,服务于快递、商超等最后五公里物流需求,头部厂商主要有新石器、九识、白犀牛等;
3)Robotruck是面向中长途货运的自动驾驶卡车,主要应用于港口、矿区及干线物流场景,头部厂商包括小马智行、智加科技、嬴彻科技等;
4)Robobus是面向固定路线接驳服务的自动驾驶巴士,主要服务于短途接驳和微循环交通,头部厂商包括智行者、PIX Moving、百度Apollo、宇通客车等;
5)Robosweeper是专注于环境清洁的无人环卫车,文远知行是该领域领先者,推出中国首款前装量产L4全无人驾驶环卫车。
供给端:规模效应驱动,核心部件持续降本。随着市场对辅助驾驶功能的接受度不断提高,乘用车NOA(导航辅助驾驶)功能标配率快速提升,现已逐步下沉至10万元以下的中低端车型。预计到2030年,国内乘用车L2及以上智能驾驶功能标配渗透率将超过90%,NOA标配搭载量预计突破2,400万辆。该趋势推动智能驾驶产业链规模化发展,激光雷达、计算芯片等核心零部件技术持续迭代并实现量产,成本大幅下降。
政策端:国家层面政策持续出台,支持智能网联汽车创新发展。2020年以来,国务院及各部委相继发布一系列政策文件,不仅为智能网联汽车的发展提供了制度保障,也为产业的规模化应用和商业化运营奠定了坚实基础。截至2025年9月,全国已建成17个国家级测试示范区,正加快推进20个“车路云一体化”试点城市建设,累计开放测试示范道路超3.2万公里、发放测试示范牌照超1万张。通过递进式政策引导,我国已形成完善的智能网联汽车政策支持体系,为产业高质量发展奠定制度基础。
特斯拉全新入局,掀起产业全新浪潮。2025年6月22日特斯拉Robotaxi在美国德克萨斯奥斯汀开启试运营;2025年9月,特斯拉表示其Robotaxi应用已向公众开放;2025年12月,马斯克表示特斯拉已在奥斯汀启动无人驾驶Robotaxi路测,测试车辆内未配备任何乘员。技术层面,特斯拉的FSD系统通过端到端大模型实现周级迭代,摒弃了成本高昂的激光雷达,坚持采用纯视觉方案,依赖8颗800万像素摄像头+神经网络,硬件成本仅0.8万元。商业模式层面,特斯拉采用“自营+车主共享”模式,未来车主可以通过App将车辆加入Robotaxi网络,共享车辆获取收益,推动汽车所有权向服务化转型,冲击传统车企盈利模式。
本篇报告详细解读智能驾驶RoboX产业化发展进程,系统梳理三大核心应用场景,深入分析政策、供给、需求三轮驱动因素。我们认为,当前RoboX产业化奇点或已至,看好智能驾驶产业链规模化落地机遇。
本篇报告与市场不同之处:
1)系统梳理RoboX产业从技术验证到商业闭环的完整发展脉络,精准定位规模化拐点;
2)对Robotaxi、Robovan、Robotruck三大场景进行差异化分析,详解各领域商业化路径与盈利模型;
3)对产业链各环节代表企业进行深度剖析,总结主机厂、零部件厂商、运营平台协同发展格局。
Robotaxi:规模化拐点已现 全无人商业化逐步落地
2.1 需求端:Robotaxi能够大幅降低每公里运送成本 2030年市场规模有望达千亿级
Robotaxi能够大幅降低每公里运送成本,提高车辆使用效率。根据文远知行招股说明书,预计2027年 Robotaxi的每公里总运营成本仅为0.2美元,较传统有人驾驶出租车降低50%。Robotaxi的成本优势主要源于人力成本的极致压缩,政策明确Robotaxi在指定区域可使用远程安全员,人车比不低于1:3,相比于每辆车都配备随车安全员,实现大幅降本。根据艾瑞咨询预测,未来5年内远程安全员数量将显著下降,假设人车比为1:10,单车成本可降至20.46万元,每公里成本仅0.8元,大幅提升Robotaxi单车盈利能力。
Robotaxi可以帮助规避由人为导致的大部分事故风险,保障驾驶员和乘客安全。根据NHTSA的研究显示,机动车碰撞事故中人为因素占比高达94%。香港运输署统计数据进一步显示,年轻司机由于操作熟练度不足、突发场景应对经验缺乏等原因,事故概率略高于其他群体,每1,000名持证司机发生51.3起意外。而Robotaxi 可以避免大多数人为因素导致的事故,减少交通事故发生率,保障驾乘人员的安全。一方面,通过预设的智能算法系统,自动驾驶完全规避人为驾驶中存在的各类主观风险因素,包括疲劳驾驶、酒驾以及交通违章等危险行为;另一方面,自动驾驶结合多种传感器和车路协同技术,能全面感知周边环境,提前发现并避免危险,减少事故发生的可能。
绝大多数消费者对Robotaxi持积极态度,70%有尝试意愿。市场整体呈现乐观态势,70%的受访者表示愿意尝试Robotaxi服务。根据艾瑞咨询,五大维度综合得分为3.46分,其中认知和价值层面得分相对落后,分别为3.2分和2.9分。一方面,消费者对技术原理和运营模式的了解仍显不足,这也影响着他们对于价值的判断;另一方面,作为新兴出行方式,Robotaxi仍需在技术可靠性验证和用户价值传递两个维度持续突破,加强市场教育,促进消费者的认知提升。
2030年Robotaxi市场规模有望达千亿级。当前市场仍处于培育期,2024年渗透率仅为1%,预计2030年增长至2%,Robotaxi未来市场发展前景广阔。市场规模方面,根据沙利文预计,全球Robotaxi市场预计将从2025年的3亿美元增长至2035年的3,526亿美元。中国市场Robotaxi的规模预计将从2025年的2亿美元增长至 2035年的1,794亿美元,展现出强劲的增长潜力,标志着Robotaxi正逐步成为未来出行市场的重要组成部分。
2.2 供给端:硬件成本持续降低 规模化应用拐点已现
国内:萝卜快跑预计2025年在武汉实现盈利,商业化拐点初显。其商业化拐点的显现主要来源于以下关键因素共同作用:
1)核心技术降本。萝卜快跑第六代无人车的整车成本相较于五代车下降60%,运营成本减少30%,单车采购价降低到20.47万元;
2)运营效率提升。自武汉投放以来,萝卜快跑订单量迎来快速增长,单车日均行驶里程约为300公里,单日单车峰值已经超过了20单,基本与出租车单量持平,最新价格略高于网约车;
3)规模效应显现。根据小马智行,1,000辆车的投放量是Robotaxi业务的关键盈亏平衡点。千辆规模节点之后,车辆成本、运营成本和供应链成本将进一步下降,叠加单量规模和营收收益的增长,将有望实现单车盈利。截至2024年底,萝卜快跑在武汉已投放1,000辆无人驾驶车,满足市民游客出行需求。
小马智行Robotaxi业务2025Q3收入同比+89.5%,加速驶向单车盈亏平衡。2025Q3,小马智行总营收达到1.81亿元人民币,同比增长72%,其中Robotaxi业务收入达4,770万元,同比增长高达89.5%,其中直接来自乘客支付的车费收入同比增长超200%,成为营收增长最核心的引擎。截至2025年11月23日,小马智行第七代Robotaxi已在广州实现城市级单车盈利转正,截至2025年12月31日Robotaxi车辆总数达1,159辆,计划2026年实现超3,000辆Robotaxi部署,2026年第七代自动驾驶套件BOM成本较2025年基准再降20%。
海外:Waymo运营范围不断拓展,当前已覆盖凤凰城、旧金山、洛杉矶、奥斯汀、亚特兰大等五座城市。其中,凤凰城为全球首个完全无人驾驶付费服务城市,已实现315平方英里的全自动驾驶服务覆盖;旧金山和洛杉矶陆续于2024年向公众开放服务,运营区域包括城市核心及周边社区;奥斯汀和亚特兰大已于2025年通过Uber平台向用户开放。目前Waymo正在迈阿密和东京积极推进测试布局。
Waymo订单量增长迅猛,2026年车队数量计划增长至3,500台。根据VisualCapitalist,Waymo在加州的月度订单量呈现持续攀升态势,2024年4月起增速开始显著提升,2025Q2单月已突破80万单。从周度运营数据来看,Waymo周度订单量呈现先缓后陡的增长态势,根据the driverless digest数据,Waymo周度订单量已于2025年12月8日达到45万单。
文远知行全球商业化落地提速,阿布扎比车队即将实现单车盈亏平衡。2025年11月20日,文远知行旗下Robotaxi正式获得瑞士纯无人牌照,获准在苏黎世州弗尔塔尔(Furttal)地区公共道路上开展纯无人测试和运营。至此,文远知行成为全球唯一旗下产品同时拥有瑞士、中国、阿联酋、沙特阿拉伯、新加坡、法国、比利时和美国八国自动驾驶牌照的科技公司。截至2026年1月12日,公司全球Robotaxi车队达1,023辆,已经成功驶入全球10多座核心城市,在广州、北京和阿布扎比实现了纯无人Robotaxi商业化运营,阿布扎比车队即将实现单车盈亏平衡,朝着2030年全球预计落地数万台Robotaxi的目标稳步迈进。
前装量产Robotaxi不断落地,以低硬件成本加速规模化应用。前装量产Robotaxi正成为行业加速商业化的核心驱动力,其通过硬件成本的大幅降低和标准化生产,推动Robotaxi从示范运营迈向规模化落地。
1)小马智行。2024年11月和12月,小马智行分别与北汽新能源、广汽埃安官宣Robotaxi量产合作,推出搭载其第七代自动驾驶系统的北汽极狐阿尔法T5 Robotaxi和广汽埃安霸王龙Robotaxi,已经分别于2025年7月和2025年6月量产下线,并开始进行公开道路测试。小马智行第七代自动驾驶软硬件系统为L4级自动驾驶量产精心设计,设计寿命长达10年60万公里。该系统方案100%采用车规级零部件,覆盖从线束、连接器到固态激光雷达、英伟达Orin-X芯片等零部件,小马智行通过强大的软件算法优化和系统工程,迅速应对硬件标准变化,带领L4行业率先实现车规级可靠性和稳定性的“零突破”。全车规标准也使得第七代自动驾驶成本迅速下探,较上一代大幅下降70%;
2)萝卜快跑。2024年5月,百度正式发布旗下第六代无人车,使用江铃颐驰06为基础车型。这款车搭载百度 Apollo 第六代智能化系统解决方案,并且搭载4颗禾赛激光雷达AT1284,配备7类40个传感器,计算平台算力为1200 Tops,同时还有全维度安全冗余。相比上一代车型,第六代车型颐驰06的整车成本降低 60%,运营成本降低 30%,服务成本降低 80%;
3)滴滴。2025年4月,滴滴自动驾驶与广汽埃安联合打造的L4级高度自动驾驶Robotaxi车型在广汽集团展台亮相,该车型计划2025年底下线交付,2026年逐步在广州和北京等部分区域示范运营。该车搭载了滴滴自动驾驶全新一代硬件平台,传感器总数量达33个,通过激光雷达、摄像头、4D毫米波雷达、红外相机、声音传感器等多传感器异构探测与前融合的方式,能实现360°全场景、全工况感知识别。滴滴自动驾驶拥有九年L4技术研发经验,其智能运营系统"慧桔港"已安全运行1700余天。广汽埃安具有领先的星灵电子电气架构和L4适配平台。双方通过严格测试和前装量产,将显著提升Robotaxi的产品稳定性、用户体验并降低运营成本,推动自动驾驶技术商业化落地;
4)Momenta。2025年5月,上汽集团移动出行战略品牌享道出行与Momenta完成战略合作协议签署,双方将共同打造全球首个基于前装量产的Robotaxi车队,并率先于上海启动运营。双方将围绕L4 Robotaxi的可规模化运营展开深入合作,推动自动驾驶技术商业化落地迈出关键一步。其中,Momenta将为本次合作提供其行业首个基于前装量产的Robotaxi方案,复用现有上汽智己LS6的硬件,量产硬件稳定性更强,推动规模化落地。此外,Momenta依托飞轮大模型,可实现全球多城市快速适配,突破ODD(运行设计域)限制,让Robotaxi的商业化快速落地全球多个区域成为可能;
5)哈啰。2025年6月23日,哈啰宣布正式进军Robotaxi赛道。由哈啰、蚂蚁集团、宁德时代三家共同发起成立的上海造父智能科技有限公司在上海成立,注册资金为12.88亿元。从合作背景来看,三方将整合宁德时代电池技术、蚂蚁集团AI与支付生态、哈啰2800万日活用户及360座城市运维网络,共同推进Robotaxi的研发与场景落地。哈啰计划开展差异化竞争,先打造多层次可接入的运营平台,将适配不同车企,以及Robotaxi的技术合作伙伴,从而降低每个城市Robotaxi落地门槛。
特斯拉以纯视觉方案入局,有望驱动硬件成本进一步降低。特斯拉在自动驾驶领域坚持采用纯视觉方案,摒弃了成本高昂的激光雷达,有望显著降低硬件成本,这为其全球化规模化运营提供了优势。根据盖世具身智能,2025年6月22日特斯拉Robotaxi在美国德克萨斯奥斯汀市开启试运营,首批35辆配备纯视觉感知和FSD V12系统的测试车辆,以4.2美元/次的固定价格面向特定群体开放试乘服务。2025年8月7日马斯克宣布Robotaxi已经在旧金山湾开始运营,覆盖范围从北部的马林县和伯克利,一直到南部的圣何塞,东西方向则涵盖旧金山湾区沿岸的主要城市。特斯拉计划在2025年内推出约1,000台Robotaxi,2026年预计生产1万辆Robotaxi,实现大规模落地。未来特斯拉计划保有部分车队的同时,也将开放一部分给私人车主参加。同时积极部署全自动驾驶(FSD),预计2025年底在美国多个城市部署,2026年扩展至更多国家。2.3 政策端:全无人商业化逐步落地 事故责任划分不断明确
北京/广州/深圳/重庆/武汉等已实现Robotaxi全无人商业化运营。武汉于2022年8月率先开放经开区全域测试,成为全国首批全无人试点城市;重庆同期在永川区启动商业化试点。深圳于2023年5月在中心城区开展全无人运营,北京则在同年7月开放亦庄经开区核心区,允许收费服务。广州于2024年1月成为首个实现远程载客许可的城市,覆盖南沙区全域及中心城区。上海紧随其后,于2025年7月在浦东新区发放首批“无驾驶人示范应用”牌照。
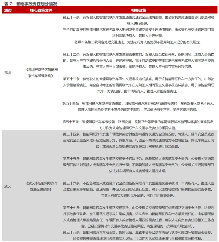
各地方政策鼓励Robotaxi落地,事故划分进一步明确。从深圳、武汉、北京、上海等地的智能网联汽车管理条例可以看出,各地正通过立法为自动驾驶商业化运营提供制度保障,尤其在事故责任认定和处罚规则上进行了细化规定,为自动驾驶技术的规模化应用奠定了法律基础。
首批L3级有条件自动驾驶车型准入许可落地,规模化应用有望加速。2025年12月15日,工信部正式公布我国首批L3级有条件自动驾驶车型准入许可,两款分别适配城市拥堵、高速路段的车型将在北京、重庆指定区域开展上路试点,标志着我国L3级自动驾驶从测试阶段迈入商业化应用的关键一步。两款车型分别来自长安和北汽旗下,将分别由重庆长安车联科技有限公司、北京出行汽车服务有限公司两家使用主体在上述限定区域内开展上路通行试点。试点阶段功能仅在申报地政府批准的具体高速及快速路段可用,未来将通过OTA持续扩展可用的道路和区域。
2.4 小结
需求端:Robotaxi能够大幅降低每运送成本 2030年市场规模有望达千亿级。Robotaxi通过极致压缩人力成本,显著降低每公里运营费用,经济性优势突出。根据文远知行数据,2027年Robotaxi每公里总运营成本预计降至0.2美元,较传统有人驾驶出租车(0.4美元/公里)降低50%,主要源于远程安全员模式(人车比不低于1:3)和规模效应驱动人力成本优化。2030年全球市场规模预计达千亿级,其中中国市场2030年规模有望突破1,794亿美元。消费者接受度持续提升,艾瑞咨询调研显示,70%受访者愿意尝试Robotaxi服务。安全性方面,Robotaxi可规避人为因素导致的事故,美国NHTSA统计显示,94%的交通事故源于人为失误;中国香港运输署数据进一步证实,年轻司机事故概率更高,而自动驾驶技术通过多传感器融合和车路协同,实现风险提前预警。
供给端:硬件成本持续降低规模化应用拐点已现。供给端已迎来硬件降本、规模化运营和盈利拐点三重突破,推动商业化从示范走向大规模落地。核心技术迭代驱动硬件成本骤降:激光雷达、计算芯片等核心零部件技术持续迭代并实现量产,成本大幅下降。运营层面,规模化应用拐点显现:萝卜快跑在武汉投放已超1,000辆,单车日均行驶里程300公里、峰值单量超20单,价格略高于网约车;小马智行2025Q3 Robotaxi收入达4,770万元,同比增长高达89.5%,计划2026年实现超3,000辆Robotaxi部署。海外巨头Waymo覆盖凤凰城、旧金山等五城,凤凰城全无人服务面积达315平方英里,周订单45万单,加州月度订单量持续攀升。特斯拉以纯视觉方案入局,有望驱动硬件成本进一步降低。
政策端:全无人商业化逐步落地事故责任划分不断明确。2020年以来,国务院及部委密集出台政策(如《智能网联汽车“车路云一体化”应用试点通知》),构建国家级测试示范区17个、开放道路超3.2万公里,累计测试里程1.2亿公里。地方层面加速落地:武汉(2022年8月)、重庆(同期)、深圳(2023年5月)、北京(2023年7月)、广州(2024年1月)和上海(2025年7月)等城市已开放全无人商业化运营,覆盖经开区、南沙区等核心区域。事故责任划分细化:深圳《条例》规定,完全自动驾驶车辆发生事故时,由车辆所有人或管理人承担赔偿责任,且车载设备记录数据可作为责任认定依据;北京要求企业提供事故前90秒视频,上海强调企业先行赔偿机制。Robotaxi已实现规模化拐点,产业正从技术验证转向商业闭环,预计2026年将迎来渗透率快速提升期。
Robovan:无人配送需求强劲 核心部件降本驱动价格优势
3.1 需求端:末端配送无人化需求强烈 覆盖四大典型应用场景
末端配送占物流总成本60%,无人化需求强烈。作为物流体系中最依赖人力、效率提升难度最大的环节,末端配送已成为压缩行业利润、制约规模扩张的关键瓶颈。2019至2024年,全国快递业务量从635.2亿件激增至1,750.8亿件,年均复合增长率达22.5%,展现出极强的增长韧性和消费驱动。然而,同期快递员数量仅由420万人增至450万人,CAGR仅1.4%,远低于业务增速,造成快递员人均派件压力持续上升,2024年日均派送量已突破100件。在用工成本上升、劳动强度加剧与人力资源吸引力下降的多重压力下,传统人工模式难以为继。无人配送作为关键替代方案,具备全天候、高频次、低成本运行能力,能够在快递、外卖、零售等高频应用场景中有效填补人力缺口、降低履约成本、提升服务稳定性。随着技术成熟、政策支持加强与示范落地推进,末端配送无人化正从探索阶段加速迈入规模化应用期,需求端具备清晰的结构性增长逻辑与长期放量潜力。
Robovan已广泛覆盖四大典型场景:1)电商快递:在电商快递场景中,Robovan可将包裹从分拨中心高效转运至末端网点,或从快递站点精准配送至社区驿站,打通“最后五公里”的关键节点,显著提升履约效率并缓解人力成本压力;2)商超零售:在商超零售环节,Robovan能够完成门店补货或反向回收任务,实现城市配送中心与商超终端之间的柔性连接,适配门店库存流转快、补货频率高的运营模式;3)生鲜外卖:在生鲜外卖领域,Robovan支持冷链功能配置,可承担从生鲜前置仓、门店至用户收货点的“即时配送”任务,尤其适用于对配送时效和温控要求极高的订单类型,如水果、熟食、冻品等;4)工厂园区:在工厂园区与封闭物流体系内,Robovan则被广泛用于车间间物料转运、仓库调拨及危险品、试剂等敏感物资的安全配送,有效替代传统叉车与人工运送路径。四类核心场景涵盖了从B端仓配到C端履约的全流程短距离物流需求,具备高频刚需、运营闭环、部署稳定的特征,为Robovan的规模复制和技术迭代提供了坚实的场景支撑。随着智能调度系统与车路协同能力不断完善,Robovan有望在更多垂直行业中拓展应用边界,进一步加速末端物流的无人化、智能化转型。
Robovan在电商快递与生鲜医药等高频刚需场景中已率先落地。在电商快递领域,Robovan已覆盖从中转场/仓库到网点、再到社区驿站及最终C端用户的多节点智能配送,贯穿运输、装卸货乃至上楼等环节,打通“仓—网点—驿站—C端”的全链路路径,显著缓解了高峰期人力压力,提升了履约效率与运营稳定性;在生鲜医药领域,Robovan具备多温层冷链运输能力和实时温控监测机制,已可稳定支持冷库至门店的高频次短链配送,满足水果、乳制品、生物制剂等品类对温控精度和配送时效的严苛要求,帮助门店建立起更敏捷的补货节奏和更安全的商品保障体系。此外,在商超快消与批发市场等B2B场景中,Robovan也已承担起从仓库或集散市场到门店的常态化补货与转运任务,不仅降低人力成本,也提升了库存调拨效率;而在C2C搬家等新兴场景中,虽然尚处于探索初期,但随着智能装卸、楼宇协作等技术能力不断演进,Robovan正逐步拓展至运输链条中的更深层节点,展现出无人配送在多元场景下的可复制性与结构性价值。
末端配送车市场庞大,市场规模有望达千亿级。据通渠有道测算,2023年国内末端配送用车市场规模达1,334亿元。根据中国汽车工程学会等发布的《车路云一体化智能网联汽车产业产值增量预测》,按照中性预测,预计城市末端无人配送2025年、2030年我国城市末端配送产值增量分别将达到128、977亿元(产值增量=年度用户总数×人均年度交易频次×末端配送费用×无人化渗透率)。随着末端无人配送车占比提升,预计国内末端无人配送车合计市场规模与产值增量均将达到千亿级别。
3.2 供给端:核心部件降本驱动价格优势 无人配送商业模式聚焦整车销售
规模效应驱动核心部件降本,无人车价格优势显著。随着消费者对辅助驾驶功能认知度和支付意愿的持续提升,乘用车NOA(导航辅助驾驶)功能标配率快速提升,并逐步渗透至10万元以下的中低端车型。预计到2030年,国内乘用车L2及以上智能驾驶功能标配渗透率将超过90%,NOA标配搭载量预计突破2400万辆。该趋势推动智能驾驶产业链规模化发展,激光雷达、计算芯片等核心零部件技术持续迭代并实现量产,成本大幅下降。例如,速腾聚创ADAS激光雷达的均价由2020年的2.25万元降至2024年的2,600元,降幅超八成,显著提升智能驾驶系统的成本效益。与此同时,无人配送车市场价格同样呈现快速下行趋势,2021年时产品价格普遍处于30-50万元区间,制约了商业化推广。随着技术成熟和规模化生产推进,2025年5月发布的九识E6无人配送车价格已降至约2万元,显著降低行业准入门槛,提升市场接受度。核心零部件持续降本与智能化升级,结合软件系统与调度平台的完善,为Robovan等无人配送方案提供了坚实的成本与技术保障,推动其在末端配送领域实现规模化应用与竞争优势的持续强化。
末端配送包括初创科技公司、互联网平台企业、物流企业、汽车厂商四类玩家。初创科技公司作为技术创新主体,不仅专注于自动驾驶系统研发,还逐步扩展至整车设计制造与售后服务,形成“硬件+软件+服务”一体化商业模式,如九识智能E6无人配送车通过整车销售与FSD订阅相结合,体现出全生命周期的服务化趋势。互联网平台企业依托庞大流量和数据资源,打造线上线下一体化的无人配送网络,强化订单调度和配送效率,头部企业正加速构建自有无人配送体系,实现从终端履约到用户触达的全链条无人化物流。传统物流企业则承担末端配送的实际执行,保障服务稳定性,通过与科技公司的深度融合提升配送效率和降低成本。“科技公司+物流企业”的联合模式被视为行业内高效落地的典范。汽车厂商利用制造和供应链优势,推动无人配送车辆的批量生产与硬件标准化,配合技术与运营企业共同推动行业规模化应用。整体来看,这四类玩家优势互补,形成软硬件协同、跨界融合的供给端新生态,推动无人配送从单点硬件销售向系统化、平台化、服务化演进,为具备全栈集成和场景落地能力的企业创造了广阔的发展空间和生态协同基础。
无人配送商业模式以整车销售为主,租赁整车与运力服务为辅,供给体系日益走向系统化与服务化。在供给链上游,初创科技企业不再局限于单点硬件输出,而是逐步演化为集自动驾驶系统研发、整车/机设计制造与售后服务于一体的综合技术提供商,通过销售或租赁车辆,并叠加FSD订阅、维保支持等服务,实现“产品+服务”的协同变现模式。中游运营环节呈现出多元主体并存格局,包括物流商分拨中心、加盟网点、共配中心及区域配送服务商等,其核心职能是承接整车/运力资源并完成本地化配送执行,主要通过派件、揽件或计件方式收取运营费用,构建稳定收益模型。该运营层的存在显著增强了车辆供给与终端场景之间的衔接能力,是支撑无人配送在不同场景高效落地的关键一环。整体来看,供给端已由单一的硬件输出模式,演进为涵盖技术系统、整车能力、运营网络的纵向整合架构,为Robovan等具备系统集成与运营协同能力的企业提供了良好的落地基础和生态空间。
3.3 政策端:路权持续开放 低速无人车加速落地
政策推动下,低速无人车正加速迈入规模化落地阶段。2024年1月,工信部等五部门联合印发《关于开展智能网联汽车“车路云一体化”应用试点工作的通知》,首次明确各类智能车的试点规模要求,其中包括“部署不少于200辆低速无人车”“部署不少于50辆城市物流配送车”等硬性指标,标志着低速无人配送从试点示范向规模应用转变的政策起点。此后,山东、江苏、广东、浙江、四川等多个省市迅速响应,发布具体落地计划:山东省提出2025年无人配送车投放不低于1,500辆,苏州市将部署1,600辆无人配送车与100辆清扫车,广州市和深圳市分别明确在2025年前后落地1,000辆以上各类功能型无人车,遂宁市也将布局200辆以上无人配送车。这些规划不仅体现出地方政府对低速无人车的高度重视,也释放出明确的政策红利与市场预期,为Robovan等企业的规模化复制和商业模式落地奠定坚实基础。随着政策持续加码与地方执行节奏加快,低速无人车将在“车路云一体化”的体系内率先实现突破,成为智能物流体系的重要抓手。
路权加速放开,为低速无人车走出园区、驶入城市奠定基础。截至2025年,全国多地持续推进低速无人车合法路权的建设与实践。杭州自2024年起施行《智能网联车辆测试与应用促进条例》,首次明确低速无人车可在非机动车道合法通行,为其城市级部署提供制度保障;深圳则于2024年新增开放测试示范道路1,162公里,累计超2,000公里,其中坪山区已实现440公里全域道路开放,走在全国前列;武汉经开区出台专门的商业化运营试点办法,探索低速无人配送的合规路径;海南省则在海口、三亚、琼海等城市开放约1,950平方公里城区道路,以及环岛旅游公路等跨城干线共计1,230公里,为跨区域运营创造条件。这些地方政策不仅在测试权限、运行规则、管理机制等方面不断完善,更在法律地位与实际落地之间架起桥梁,加速形成以“车—路—云”为核心的协同运行体系。对Robovan而言,路权的规范化与可预期性显著降低了运营不确定性,有利于实现从点状示范到区域规模化复制的跃迁,加速其在城市末端物流网络中的全面落地与价值释放。
3.4 小结
无人配送需求强劲核心部件降本驱动价格优势。末端配送作为物流体系的关键瓶颈,占物流总成本约60%,其无人化需求日益迫切。2019至2024年,全国快递业务量从635.2亿件激增至1,750.8亿件,年均复合增长率达22.5%,而同期快递员数量仅由420万人增至450万人,CAGR仅1.4%,导致人均日派送量突破100件,人力短缺与成本压力持续加剧。Robovan凭借全天候、高频次、低成本运行能力,已广泛覆盖电商快递、商超零售、生鲜外卖及工厂园区四大场景。消费者接受度持续提升,70%受访者愿尝试无人配送服务,为市场渗透奠定基础。
核心部件降本与技术迭代,驱动Robovan价格优势与商业模式升级。乘用车NOA功能标配率快速提升,预计2030年L2及以上渗透率超90%,推动激光雷达、计算芯片等核心零部件规模化量产,成本降幅超80%。例如,速腾聚创ADAS激光雷达均价由2020年2.25万元降至2024年2600元,带动无人配送车价格从50-60万元下探至2万元(如九识E6车型),降本幅度达96%。产业链形成四类玩家协同格局:初创科技企业提供“硬件+软件+服务”一体化方案;互联网平台依托流量构建调度网络;传统物流商执行落地运营;主机厂推动硬件标准化。
路权开放与试点落地加速,为Robovan规模化复制提供制度保障。2024年1月,工信部等五部门印发《智能网联汽车“车路云一体化”应用试点通知》,首次明确“部署不少于200辆低速无人车”的硬性指标,推动行业从示范向规模应用转型。山东、江苏、广东等省份积极响应,如山东省规划2025年投放无人配送车不低于1,500辆,苏州市部署1,600辆,深圳市落地1000辆以上功能型无人车。路权层面,杭州《智能网联车辆测试与应用促进条例》允许低速无人车在非机动车道通行;深圳开放测试道路超2,000公里,坪山区实现440公里全域覆盖;武汉经开区探索商业化合规路径,海口开放1,950平方公里城区道路。Robotruck:由封闭场景走向干线物流 跨省市编队测试落地
4.1 需求端:应用场景包括封闭场景/干线物流两类市场
Robotruck应用场景主要包括港口/矿区等封闭场景、干线物流两类。封闭场景运行区域相对封闭可控,道路结构清晰、交通参与者类型单一,安全性更高,适合作为自动驾驶技术落地的初始验证场所,可实现全天候、高强度的重复性作业,便于形成标准化运营体系。干线物流则属于相对开放的道路环境,尽管运输路径较为固定、作业距离长、货运需求稳定,但道路条件更为复杂,需应对混合交通流、高速行驶以及突发状况等挑战,对Robotruck的系统感知、决策与协同能力提出更高要求。两者比较而言,封闭场景由于安全性更高、环境更可控,更适合强调作业效率与系统稳定性,有利于Robotruck实现快速部署和验证;而干线物流虽然场景复杂,但货运需求稳定、运营价值更高,是Robotruck迈向大规模商业化的关键方向,尤其在节油降本、远程运维和智能调度等方面,仍具备广阔的提升空间。随着技术成熟与场景经验积累,Robotruck正逐步从封闭场景向干线物流扩展,在路径协同、远程运营和成本优化等方面展现出日益增强的综合竞争力。
长距离、大批量是干线物流主要特征,应用场景包括快递干线、快运干线、大票专线、大宗干线等四种。干线物流通常涉及跨区域运输,运输范围广、频次高,对时效性、运输效率、成本控制和运营标准化提出了更高要求。在此背景下,Robotruck凭借长续航、高可靠性与智能调度能力,在典型干线场景中展现出良好的适应性和替代潜力。
1)快递干线:快递干线主要承运电商件、商务件和散客件,运输高频、节奏紧凑,线路以分拨中心之间的点对点直连为主,运行组织高度标准化,适合采用Robotruck进行高频重复作业;
2)快运干线:快运干线服务对象为仪器、零件、药品等中小B端货源,货量中等、节点密集,对线路调度灵活性与中长距离运输能力要求较高,Robotruck可通过编队调度与远程运营支持提升其干线运行效率;
3)大票专线:大票专线聚焦工业品及大件消费品等B类货源,货物单票重量大、装卸频率低,通常采用大轴或板式挂车运输,线路多数为单边直发,Robotruck在此类高负载、低频次、结构化强的场景中具备良好的替代潜力;
4)大宗干线:大宗干线则以原材料、半成品、零部件为主,运输量大、周期性强,路线集中在产业基地与工程端之间,依托牵引车、自卸车及集装箱运输体系运行,Robotruck可通过昼夜不间断运营进一步释放效率红利。目前,卡尔动力等企业已在大宗运输主通道实现多车编队测试,累计运营里程超千万公里,验证了Robotruck在干线运输中节油降本与高强度作业的能力,未来有望加速替代传统人驾驶重卡,在典型线路率先实现规模化商业落地。
运输效率、利润空间、安全风险与司机短缺是干线物流主要痛点。
1)运输效率:在运输效率方面,受限于货车平均车速偏低、载重率不足以及交通拥堵、多式联运配套不完善、转运标准不统一等因素,整体时效难以提升,制约了运营能力释放;
2)利润空间:在利润空间方面,运力增长快于货量增速,行业内卷加剧,运价持续下行,企业毛利水平普遍偏低,而燃油与人工成本占比已超过50%,固定开支居高不下,压缩了盈利空间;
3)安全风险:安全风险依然突出,司机长期面临高强度劳动与超时驾驶,叠加极端天气、复杂路况、突发事件等不确定因素,增加了运输过程中的安全隐患和运营不确定性;
4)司机结构:司机结构出现明显断层,当前从业者主要集中在40至50岁区间,年轻司机持续流失,整体从业吸引力下降,司机供给矛盾日益加剧。受制于以上痛点,行业亟需依托技术创新与组织模式优化,推动干线物流向更高效、更智能、更安全的方向转型。
Robotruck前装与运力服务市场规模有望达千亿级。随着干线物流逐步成为自动驾驶技术率先落地的重点场景,相关产业链的商业化空间正加速释放。在前装市场方面,据中国汽车工业协会数据,2024年我国重卡销量约为90.2万辆,其中牵引车占比约52%,即46.84万辆。预计到2030年,牵引车销量将增长至65万辆。根据通渠有道资料,假设自动驾驶系统在牵引车中的渗透率由当前的0.5%提升至35%,并考虑随着技术成熟和规模扩大,前装系统单车成本由35万元下降至15万元,Robotruck的前装市场规模将从2024年的约8.2亿元快速增长至2030年的约341.25亿元。运力服务方面,根据交通运输部发布的《2024年交通运输行业发展统计公报》,2024年全国公路货运总量为418.8亿吨,预计到2030年增至561亿吨。若干线货运占比稳定在78%左右,则2030年对应的干线货运量约为438亿吨。根据通渠有道资料,按干线单公里运费由7元提升至8.5元测算,Robotruck可参与的运力服务市场规模将从当前的约2286.65亿元增长至2030年的约3719.43亿元。随着自动驾驶渗透率提升与智能运力网络逐步成型,Robotruck在前装与运力服务两个方向的市场空间均有望突破千亿规模,成为推动干线物流智能化转型的关键力量。
4.2 供给端:已率先落地封闭场景 干线物流正从示范验证走向小规模运营
Robotruck已率先落地矿山、港口等封闭场景。与复杂的开放道路相比,矿区和港口具备道路封闭、运营可控、交通参与者单一等天然优势,为L4级自动驾驶技术提供了理想的商业化试验田。当前,以主线科技、慧拓智能为代表的头部企业,已在宁波舟山港、天津港、鄂尔多斯等地实现规模化部署,Robotruck承担起集装箱运输、矿石装卸等高频、高强度任务,运营稳定性和成本控制优势逐步显现。在港口白区,Robotruck可实现24小时连续作业,大幅提升车辆周转效率;在矿山运输中,其路径规划、自动避障及队列调度能力已趋于成熟,运行效率和安全性已显著优于传统人工模式。这一阶段性的规模落地,不仅为企业积累了宝贵的系统优化与场景适配经验,也为其向更高复杂度的干线物流场景拓展奠定了坚实基础,是推动Robotruck从技术验证走向商业闭环的关键一步。
自动驾驶干线物流正从示范验证走向小规模运营。早期阶段主要集中在封闭场景或特定线路上测试技术可行性,验证系统的安全性与稳定性。如今,头部企业已开始在真实干线场景中开展小范围商业运营,围绕运营效率、成本结构和服务稳定性进行持续优化。通过“固定线路+场景适配+指定货主”的模式,企业正逐步建立起具备复制潜力的商业闭环。同时,随着软硬件集成能力提升,Robotruck的生产和部署成本不断下降,具备小批量量产能力,为商业化提供了坚实的供给基础。当前阶段的核心在于跑通盈利模型,验证其在真实物流网络中的经济性与可扩展性,为未来大规模商业运营奠定坚实基础。
“1+N”编队为当前开放道路主流模式,逐步向全无人进阶。在“1+N”模式下,头车由一名安全员驾驶,具备基础的L2辅助驾驶功能,后方可编组最多5辆搭载L4系统的自动驾驶卡车,通过V2V通信实现高频协同。常规路况下,后车执行自动跟随策略;在超车、绕行、加塞等复杂场景中,头车仅提供路径指令,感知、决策与执行均由后车的自动驾驶系统独立完成,从而保证编队在真实道路环境下的灵活性与安全性。这一模式在当前法规尚未全面开放全无人化背景下,实现了技术与监管的平衡,同时显著提升运营效率、降低人力成本。当前包括卡尔动力、小马智行、主线科技等企业已在京津冀、内蒙古等区域实现常态化运营,并获得无人化编队测试许可,标志着编队正从“有人+无人”逐步过渡到全L4无人化形态。随着系统能力提升,编队策略也趋于灵活,支持不同目的地但路径重叠车辆的动态组队与解散,为干线物流网络提供更高的调度弹性与资源利用效率。
干线物流产业已形成“自动驾驶公司+主机厂+物流公司”为核心的三方协同格局。在该体系中,自动驾驶公司作为核心技术提供方,专注于冗余线控底盘、自研感知决策系统及整车自动驾驶解决方案的研发与前装量产供货,同时通过销售L2-L4级智能驾驶重卡、提供运力服务或订阅付费等模式实现商业闭环;主机厂则通过OEM或合资形式参与智能卡车制造,推动自动驾驶系统在量产车型中的原生嵌入,降低成本并提升交付能力;物流公司掌握场景、货源与网络资源,参与实际运输网络的搭建与运营,验证自动驾驶系统在真实业务中的效率与稳定性。该协作机制不仅覆盖从底盘到系统、从整车到运力的完整价值链,还通过前装量产、定制化合作、服务分发等方式向快运、专线、大宗、车队及平台类客户全面渗透,构建起技术输出与运力变现并行的双轮驱动模式。随着规模化部署临近,三方协同正在成为推动干线物流自动驾驶商业化落地的主流路径。
Robotruck通过采用“虚拟司机”能够大幅降低纯电牵引车使用成本。假设公路干线自动驾驶纯电牵引车每月行驶2万公里、每年行驶24万公里,每公里虚拟司机订阅费0.2元,则每月订阅费4,000元、每年4.8万元,四年合计19.2万元。即在使用长续航里程纯电牵引车的情况下,在四年使用周期内,虚拟司机比人工司机的直接成本低18万元。4.3 政策端:区域政策开放较慢 正在走向跨省市编队测试
国家支持干线物流点对点运输,安全员是目前必须配置。在政策层面,自2020年以来,国家相关部委密集发布文件,持续推动自动驾驶在干线物流领域的落地与规范。2020年10月,国务院办公厅印发《新能源汽车产业发展规划(2021-2035年)》,明确提出到2025年,高级别自动驾驶将在限定区域和特定场景实现商业化应用,2035年实现规模化应用。2021年11月,交通运输部发布《关于组织开展自动驾驶和智能航运先导应用试点的通知》,首次明确支持在干线物流、港口集疏运等场景中开展货车编队运行试点。进入2023年,政策进一步向运营合规与安全管理过渡。2023年11月,交通运输部出台《自动驾驶汽车运输安全服务指南(试行)》,提出自动驾驶汽车可在干线公路或可控城市道路开展货运经营,但需配备安全员。同期,工业和信息化部、公安部、交通运输部、住房和城乡建设部联合发布《关于开展智能网联汽车准入和上路通行试点工作的通知》,提出允许通过量产车参与准入试点,并对运输经营车辆提出运营资质及管理要求。2024年1月,工业和信息化部等五部委进一步印发《智能网联汽车“车路云一体化”应用试点通知》,明确将车辆编队行驶、高度自动驾驶等列为2024—2026年重点试点场景。2024年6月,四部委联合发布《智能网联汽车准入和上路通行试点联合体基本信息》,公布首批入选项目名单,干线货运领域仅“上汽红岩+友道智途+海南儋州”联合体入选,目标是在2027年底前完成85.3公里测试道路建设及验收。整体来看,国家政策正由鼓励创新逐步转向体系化、规范化支持,构建起从准入试点到商业运营的闭环机制,为未来取消安全员配置、实现规模化无人化干线运输奠定制度基础。

安全性问题导致监管严格,正在由单一城市高速公路测试走向跨省市编队测试。由于重型卡车本身具有高动能、高载重的特点,一旦发生事故后果更为严重,因此政策端在推动Robotruck 落地过程中始终秉持审慎态度,开放节奏相对较慢。以自动驾驶开放程度领先的北京为例,Robotruck于2021年12月获准开展高速公路测试,至2023年9月才实现高速路段自动驾驶示范应用,期间经历近两年推进周期。此后,相关测试逐步从单车模式向多车编队方向拓展。2024年5月,主线科技获批在京津冀区域开展重型卡车无人驾驶编队测试,标志着 Robotruck 正式进入跨区域、多车协同的验证阶段。这不仅提升了测试覆盖的空间范围,也为未来干线物流中的高强度、高频次编队运营打下了基础。与此同时,鄂尔多斯也成为Robotruck编队测试的重要前沿阵地。2024年,卡尔动力实现了 L4 自动驾驶重卡从露天煤矿到包头中转港的近百公里跨市编队运行,展现出“从矿区到CBD”的多场景通行能力,为Robotruck跨区域落地提供了有力示范。随着政策从地方试点逐步向区域协同过渡,Robotruck的示范路径正加快向规模化落地演进。
4.4 小结
Robotruck应用场景包括封闭场景/干线物流两类,市场规模有望达千亿级。封闭场景凭借道路结构清晰、交通参与者单一等优势,成为L4级自动驾驶的初步验证基地,实现全天候高强度作业;而干线物流虽道路环境复杂,但货运需求稳定、运营价值更高,是商业化落地的核心方向。行业痛点突出:运输效率受限于车速低、载重率不足及交通拥堵,导致时效难提升;利润空间被运价下行挤压,燃油与人工成本占比超50%,毛利率普遍偏低;安全风险因司机超时驾驶和极端天气加剧,年轻司机供给断层,事故率居高不下。市场规模方面,预计2030年L3-L4自动驾驶卡车前装市场规模达341亿元,运力服务市场更将突破3719亿元。
Robotruck已率先落地封闭场景,干线物流正从示范验证走向小规模运营。在封闭场景中,主线科技、慧拓智能等头部企业于宁波舟山港、天津港及鄂尔多斯矿区完成高频任务验证。当前商业化重心转向干线物流,采用“固定线路+场景适配+指定货主”模式,从示范验证迈向小规模运营,持续优化盈利模型。技术路径上,“1+N”编队成为主流方案:头车由安全员驾驶(L2辅助),后车搭载L4系统实现自动跟随,在超车或绕行等复杂场景中独立决策,已在北京、内蒙古等区域常态化测试。产业协同格局深化,自动驾驶公司提供冗余线控底盘和感知决策系统,主机厂推动前装量产和硬件标准化,物流公司整合货源与网络资源,构建技术输出与运力变现的双轮驱动机制。供给端的成熟正驱动Robotruck从技术验证向商业闭环演进,预计2025-2026年迎来规模化增长。
区域政策开放较慢,正在走向跨省市编队测试。2020年以来,国务院及部委密集出台政策:2020年《新能源汽车产业发展规划》提出2025年高级别自动驾驶商业化应用目标;2021年交通运输部明确支持货车编队试点;2023年《智能网联汽车准入和上路通行试点通知》要求运输车辆配备安全员;2024年“车路云一体化”应用试点将车辆编队列为重点场景。然而,鉴于重卡事故的高风险性,地方开放步伐较慢:北京2021年启动高速公路测试,2023年9月才开放高速示范应用,2024年5月主线科技获批京津冀跨区域编队测试;鄂尔多斯成为前沿阵地,2024年卡尔动力实现近百公里跨市编队运行(从矿区到港口)。5.1 行业投资建议
RoboX正在迎来产业化奇点,加速从技术验证迈向规模化部署。政策端,2020年起国务院及部委密集出台支持政策,制度保障日益完善;供给端,乘用车L2及以上智能化功能渗透率快速提升,推动激光雷达、计算芯片等核心零部件规模化量产,成本降幅显著;需求端,降本增效、安全提升与劳动力短缺等多重因素共同催生对智能驾驶的强烈需求。RoboX凭借其在不同运输场景下的独特价值,成为引领本轮产业变革的核心力量,商业化奇点或已至。
Robotaxi:规模化拐点已现,全无人商业化逐步落地。需求端,Robotaxi核心优势在于极致降本,文远知行数据显示2027年每公里运营成本预计降至0.2美元,较传统出租车降低50%,主要源于远程安全员模式和规模效应驱动的人力成本优化。同时,Robotaxi能规避94%由人为失误导致的事故,显著提升安全性,预计2030年全球Robotaxi市场达千亿级。供给端,硬件成本下降与运营效率提升是关键要素。前装量产Robotaxi正成为行业加速商业化的核心驱动力,其通过硬件成本的大幅降低和标准化生产,推动Robotaxi从示范运营迈向规模化落地。特斯拉以纯视觉方案入局,进一步驱动硬件降本。政策端,全无人商业化在武汉、深圳、北京、广州、上海等核心城市陆续落地,事故责任划分细则不断明确,为大规模推广扫清障碍,产业正从技术验证转向商业闭环。
Robovan:无人配送需求强劲,核心部件降本驱动价格优势。需求端,末端配送环节面临人力短缺与成本高压,无人化需求迫切。Robovan凭借全天候、高频次、低成本运行能力,成为关键解决方案,已广泛覆盖电商快递、商超零售、生鲜外卖、工厂园区四大高频刚需场景。供给端,规模效应驱动核心部件降本,无人车价格优势显著。乘用车NOA渗透率提升带动激光雷达、计算芯片等规模化量产降本,驱动Robovan整车价格不断下降。政策端,路权开放与试点落地持续加速。2024年1月工信部等五部门《试点通知》首次明确“部署不少于200辆低速无人车”的硬性指标,推动行业从示范转向规模应用。
Robotruck:由封闭场景走向干线物流,跨省市编队测试落地。需求端,Robotruck应用场景主要包括港口/矿区等封闭场景、干线物流两类,前装与运力服务市场规模有望达千亿级。供给端,封闭场景率先实现L4落地,验证全天候高强度作业能力。干线物流虽环境复杂,但货运需求稳定、运营价值高,是商业化核心方向,正从示范验证走向小规模运营,聚焦跑通盈利模型。政策端,国家支持明确,但因重卡事故风险高,地方开放态度审慎,“车路云一体化”试点有望加速跨省市协同。
RoboX产业化加速推进,下游涵盖Robotaxi、Robovan和Robotruck三大核心应用。政策端驱动强劲,国家层面持续出台支持措施,为规模化落地奠定制度基础;需求端源于降本增效的迫切需求驱动,显著降低运营成本、解决人力短缺痛点。供给端技术突破显著,核心硬件成本持续下降,推动RoboX规模化落地。RoboX正从技术验证迈向商业闭环,预计2025-2026年渗透率快速提升,释放千亿级市场潜力。
我们认为,自动驾驶解决方案商与运营商将直接受益于RoboX的规模化商用,盈利模型拐点已现,推荐【文远知行、曹操出行、小鹏汽车】,建议关注【千里科技】;另外,智能化零部件公司也将具备一定业绩弹性,推荐【地平线机器人、伯特利、德赛西威、经纬恒润、黑芝麻智能】,建议关注【瑞立科密、知行科技】。智能化渗透率提升不及预期:智能化正处于发展初期,若受制于成本、技术等因素,后续渗透率提升可能不及预期;
客户拓展不及预期:若推荐公司客户开拓不及预期,相应产品车型配套进程可能放缓,量产进度可能不及预期;
市场竞争加剧的风险:随着科技巨头、消费厂商、初创公司等多方势力纷纷涌入智能化赛道,市场竞争可能进一步加剧。
盈利模型未能跑通的风险:当前RoboX产业仍处于商业化早期阶段,若未来商业化落地进程在技术、成本、政策或市场等方面受阻,可能导致企业盈利模型无法实现。
智能驾驶政策落地不及预期的风险:若智能驾驶相关政策落地进展不及预期,可能导致行业规模化应用落地进展延迟,企业规模化拐点推后。
注:文中报告节选自国联民生证券研究院已公开发布研究报告,具体报告内容及相关风险提示等详见完整版报告。分析师执业编号:S0590525110023/S0590525110027证券研究报告:《智能驾驶系列报告四 | RoboX:产业奇点已至 规模化应用加速》本报告署名分析师具有中国证券业协会授予的证券投资咨询执业资格并登记为注册分析师,基于认真审慎的工作态度、专业严谨的研究方法与分析逻辑得出研究结论,独立、客观地出具本报告,并对本报告的内容和观点负责。本报告清晰准确地反映了研究人员的研究观点,结论不受任何第三方的授意、影响,研究人员不曾因、不因、也将不会因本报告中的具体推荐意见或观点而直接或间接收到任何形式的利益。
免责声明:
本报告由国联民生证券股份有限公司或其关联机构制作。国联民生证券股份有限公司具有中国证监会许可的证券投资咨询业务资格。本报告的分销依据不同国家、地区的法律、法规和监管要求由国联民生证券于该国家或地区的具有相关合法合规经营资质的子公司/经营机构完成。在遵守适用的法律法规情况下,本报告亦可能由国联证券国际金融有限公司在香港地区发行。国联证券国际金融有限公司具备香港证监会批复的就证券提供意见(4 号牌照)的牌照,接受香港证监会监管,负责本报告于中国香港地区的发行与分销。
本报告仅供本公司授权之机构及个人使用,本公司不会因任何人收到本报告而视其为客户。本报告仅为参考之用,并不构成对任何人的操作建议或任何保证,不应被视为买卖任何证券、金融工具的要约或要约邀请。本报告所包含的观点及建议并未考虑获取本报告的机构及个人的具体投资目的、财务状况、特殊状况、目标或需要,客户应当充分考虑自身特定状况,进行独立评估,并应同时考量自身的投资目的、财务状况和特定需求,必要时就法律、商业、财务、税收等方面咨询专家的意见,不应单纯依靠本报告所载的内容而取代自身的独立判断。在任何情况下,本公司不对任何人因使用本报告中的任何内容而导致的任何可能的损失负任何责任。
本报告是基于已公开信息撰写,但本公司不保证该等信息的准确性或完整性。本报告所载的资料、意见及预测仅反映本公司于发布本报告当日的判断,且预测方法及结果存在一定程度局限性。在不同时期,本公司可发出与本报告所刊载的意见、预测不一致的报告,但本公司没有义务和责任及时更新本报告所涉及的内容并通知客户。在法律允许的情况下,本公司及其附属机构可能持有报告中提及的公司所发行证券的头寸并进行交易,也可能为这些公司提供或正在争取提供投资银行、财务顾问、咨询服务等相关服务,本公司的员工可能担任本报告所提及的公司的董事;本公司自营部门及其他投资业务部门可能独立做出与本报告中的意见或建议不一致的投资决策。客户应充分考虑可能存在的利益冲突,勿将本报告作为投资决策的唯一参考依据。
若本公司以外的金融机构发送本报告,则由该金融机构独自为此发送行为负责。该机构的客户应联系该机构以交易本报告提及的证券或要求获悉更详细的信息。本报告不构成本公司向发送本报告金融机构之客户提供的投资建议。本公司不会因任何机构或个人从其他机构获得本报告而将其视为本公司客户。提示客户及公众投资者慎重使用未经授权刊载或者转发的本公司证券研究报告,慎重使用公众媒体刊载的证券研究报告。
本报告的版权仅归本公司所有,未经书面许可,任何机构或个人不得以任何形式、任何目的进行翻版、转载、公开传播、篡改或引用,不得将报告内容作为诉讼、仲裁、传媒所引用之证明或依据,不得用于营利或用于未经允许的其它用途。所有在本报告中使用的商标、服务标识及标记,除非另有说明,均为本公司的商标、服务标识及标记。本公司版权所有并保留一切权利。