当前位置:首页>行业>《沧溟渔志·巡游黄金渔区:白酒行业》

《沧溟渔志·巡游黄金渔区:白酒行业》

  • 2026-05-15 07:08:25
《沧溟渔志·巡游黄金渔区:白酒行业》

1.1 商业模式

中国白酒行业兼具文化属性与金融属性,属于特殊消费品赛道,呈现金字塔式价格分层与寡头垄断格局。其核心商业模式以品牌溢价、渠道控制、现金流管理为三大支柱,构建“时间+文化+渠道”三位一体价值创造体系,不同定位酒企形成差异化发展路径:高端酒企以价驱动利润增长,次高端酒企追求量价齐升,区域酒企深耕本地场景与渠道筑牢壁垒。这一差异化路径的形成,与白酒行业独特的产业链结构及价值分布密切相关,具体拆解如下:

(1)产业链全景与价值分布

白酒产业链价值高度集中于中游生产环节,高端酒企凭借深厚品牌积淀与独特工艺掌握绝对定价权,原材料成本占比仅控制在5%-10%,渠道环节则承担主要库存风险与市场推广责任,全产业链结构及价值分配如下表1所示:

表1 白酒行业产业链结构

资料来源:根据行业研究报告及公开资料整理。

产业链价值流动形成三大核心机制,构成白酒行业独特竞争优势,也是其区别于其他消费品的关键:一是原料去魅,高粱、小麦等原料采购分散,产地切换成本低,区别于葡萄酒对特定产区的强依赖,降低了上游供给约束;二是时间增值,基酒储存时间越长价值越高,形成与快消品“库存贬值”相反的特殊逻辑,为企业提供天然价值缓冲;三是文化溢价,白酒深度承载社交礼仪与身份象征功能,高端酒脱离成本约束采用心理定价策略,具备较强抗通胀能力与需求韧性。

(2)核心商业模式类型与典型案例

基于定位差异与发展阶段,白酒企业形成四种主流商业模式,各类模式在核心逻辑、竞争优势及实践路径上各具特色,适配不同价格带与市场需求,具体如下表2所示:

表2 白酒行业主流商业模式

资料来源:根据行业研究报告及公开资料整

(3)与国际烈酒巨头核心商业模式的差异对比

相较于国际烈酒巨头,中国白酒行业的核心商业模式依托本土资源与文化特质,形成了独具特色的发展路径,二者在价值核心、品牌策略、渠道运营等多个维度存在显著差异,具体对比如下表3所示:

表3 与国际烈酒巨头核心商业模式的差异对比

资料来源:根据行业研究报告及公开资料整理。

1.3 竞争壁垒

白酒行业形成高准入、强垄断、难复制的竞争格局,核心壁垒由政策、品牌、地理、工艺、渠道、资金、时间七大维度构成,共同构筑头部企业的坚固护城河。其中,政策、品牌、地理三大壁垒因天然属性与行政约束最难突破,七大壁垒相互关联、形成闭环,进一步巩固了行业垄断格局,各维度具体内容如下表4所示:

表4 白酒行业竞争主要竞争壁垒

资料来源:根据行业研究报告及公开资料整理。

各壁垒强度存在显著差异,具体如下表5所示。七大壁垒形成闭环防御体系,逻辑传导路径为:政策限制产能供给→地理决定品质上限→工艺保障品质稳定性→品牌实现价值溢价→渠道扩大市场覆盖→资金支撑产能与渠道扩张→时间强化稀缺性与品牌信任,层层递进形成不可复制的竞争优势。

表5 白酒行业竞争壁垒强度

资料来源:根据行业研究报告及公开资料整理。

1.3 竞争格局

受益于七大壁垒的闭环防御,白酒行业呈现“一超多强、梯队分明”的金字塔竞争结构,行业集中度持续提升,CR5(前五企业集中度)达52%,CR6(前六企业)利润占比更是高达86%,具体竞争梯队分布如下表6所示:

表6 白酒行业竞争格局

资料来源:根据行业研究报告及公开资料整理。

(1)价格带竞争格局

白酒行业价格带分化明显,不同价格带因消费场景、目标人群差异形成差异化竞争态势,具体可划分为超高端、高端、次高端及大众市场四大价格带,各价格带竞争格局如下表7所示:

表7 白酒行业价格带竞争格局

资料来源:根据行业研究报告及公开资料整理。

(2)香型竞争格局

香型是白酒行业差异化竞争的核心维度之一,直接影响消费者口味偏好与品牌定位,目前市场主要分为浓香、酱香、清香及其他特色香型四大类,各香型市场份额、代表企业及核心优势如下表8所示:

表8 白酒行业香型竞争格局

资料来源:根据行业研究报告及公开资料整理。

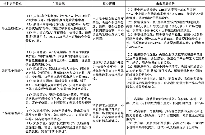
(3)竞争发展趋势

当前白酒行业正处于“存量博弈深化、结构升级提速”的转型关键期,竞争呈现马太效应极致化、渠道竞争精细化、产品策略差异化三大核心特征,三者相互交织、互为驱动,推动行业从“规模扩张”向“高质量价值竞争”深度转型,各特征的表现形态、核心逻辑及未来演进方向如下表9所示:

表9 白酒行业竞争发展趋势

资料来源:根据行业研究报告及公开资料整理。

此外,行业竞争还呈现两大辅助趋势:一是数字化转型全面提速,头部企业通过数字酒证、区块链溯源等技术,打通“生产-流通-消费”全链路,既强化品牌信任,又实现精准营销;二是消费场景理性回归,从政务、高端商务向个人消费、家庭宴席、日常小聚转移,理性饮酒、健康饮酒理念推动低度化、轻量化产品创新,进一步加速产品与场景的适配迭代。

综上,中国白酒行业已从“规模扩张”全面转向“价值竞争”,强者恒强、结构分化的格局进一步固化。贵州茅台以绝对优势占据行业顶端,五粮液、山西汾酒、泸州老窖等构成第一梯队,区域龙头与特色酒企在细分市场寻求突破,中小酒企则陷入生存危机。未来行业竞争将聚焦品牌力、渠道掌控力、产品创新力三大核心要素,集中度持续提升,价格带与香型格局不断优化。

1.4 发展空间

2020-2025年,中国白酒行业呈现鲜明的量价背离、结构分化、集中度提升特征,行业发展从“减量增利”逐步向“量利双降”过渡,进入深度调整周期。六年间,规模以上企业销售收入从5836亿元增至8000-8400亿元,累计增长约37.1%,年复合增长率约5.5%;但产量从740.7万千升降至350-380万千升,累计降幅达51.4%-52.8%,行业“少喝酒、喝好酒”的消费升级趋势显著。具体规模以上企业核心数据如下表10所示:

表10 白酒行业规模以上企业核心规模数据

资料来源:根据行业研究报告及公开资料整理。

从核心指标走势来看,销售收入在2020-2023年实现高速增长,2023年增速达14.1%的峰值,2024年放缓至5.3%,2025年预计进入近零增长区间;利润总额在2020-2022年持续提速,2022年增速高达29.3%,2023-2024年增速回落,2025年预计首次出现负增长,行业盈利压力显现。产量则连续7年下滑,2023年受政策调控与消费理性化双重影响,降幅达26.4%,2025年预计进一步萎缩至350-380万千升,较2020年累计减少约48%。

值得注意的是,吨酒价格持续攀升成为行业结构升级的核心佐证。规模以上企业吨酒价格从2020年的7.88万元/千升飙升至2024年的19.22万元/千升,2025年预计突破20万元/千升,“少喝酒、喝好酒”的消费理念已成为行业主流。同时,头部企业加速布局ESG与科技酿造,如贵州茅台制定“1239”双碳行动方案,将生态资源转化为品质优势,为行业高质量发展开辟新路径。

1.5 企业文化

中国白酒上市企业文化的核心差异,根源在于资本属性决定的管理逻辑分野:国有上市酒企以“国资监管+公共使命”为底层逻辑,形成“合规为基、部分兼具市场化创新”的文化形态;民营上市酒企以“市场化竞争+股东价值最大化”为导向,构建“效率优先、灵活迭代”的文化体系,两类企业在管理实践中呈现鲜明差异。

(1)国有上市酒企:使命与合规双驱动的管理体系

国有上市酒企(如茅台、汾酒、五粮液)多由地方国资或央企控股,核心目标是坚守品质、履行公共使命、实现国有资产保值增值,可进一步细分为“传统稳健型”与“市场化运营型”,两类企业均恪守国资监管底线,仅在市场响应速度与激励机制设计上存在差异。

第一,核心管理特质与企业实践

其一,战略层面:坚守长期主义与使命绑定。均聚焦白酒主业,拒绝跨界扩张以规避经营风险,传统稳健型企业如茅台,将自身发展与国家品牌、区域生态及地方经济深度绑定,战略规划周期长达5-10年,注重长期价值沉淀;市场化运营型企业如洋河、汾酒,前者以绵柔品类创新适配消费升级,后者通过混合所有制改革加速全国化转型,在传承核心工艺的同时兼顾市场增长目标,实现传统与创新的平衡。

其二,决策层面:坚持合规优先与分层适配。传统稳健型企业采用多层级集体决策机制,流程严谨以防控经营风险,如泸州老窖重大决策需经国资备案、董事会审议等多环节审批,确保国有资产安全;市场化运营型企业如洋河搭建扁平化组织架构,对重大决策与日常经营决策实施分层管理,既满足国资监管要求,又提升市场响应效率,适配快速变化的行业竞争格局。

其三,品质层面:极致管控与标准固化。均建立全流程标准化品质管控体系,融合非遗工艺与数字化赋能手段。茅台始终执行“质量优先”原则,通过区块链技术实现产品全生命周期品质追溯,筑牢品质信任;洋河、古井贡酒则结合市场口感反馈与现代化生产技术,持续优化工艺参数,在坚守品质底线的同时,保障产品适配市场需求的稳定性。

其四,人才层面:保障团队稳定与激励适配。均高度重视核心团队留存,传统稳健型企业如今世缘以企业文化凝聚团队共识,薪酬体系兼顾公平与保障,维持团队长期稳定;市场化运营型企业如洋河推行市场化激励机制,将绩效与全国化布局进度、新品市场表现深度绑定,激发团队创新活力与攻坚动力。

第二,核心管理挑战

传统稳健型国有酒企面临决策链条过长、市场响应滞后的问题,难以快速适配消费市场的年轻化、多元化变化;市场化运营型国有酒企则需在国资监管要求与市场化创新之间寻求平衡,既要通过扩张抢占市场份额,又要规避扩张过程中的国有资产流失风险,对管理能力提出更高要求。

(2)民营上市酒企:市场与效率双导向的管理体系

民营上市酒企(如郎酒、舍得、口子窖)由民营资本控股,核心目标是快速响应市场需求、最大化股东价值、提升核心竞争力,管理体系完全遵循市场化逻辑,以灵活迭代、效率优先为核心特质,适配了其在细分赛道突围的发展需求。

第一,核心管理特质与企业实践

其一,战略层面:精准细分与快速迭代。聚焦细分消费场景与差异化竞争赛道,避免与头部国企正面抗衡,战略规划周期多为1-3年,可根据市场变化灵活调整。如郎酒以“一树三花”战略覆盖多香型赛道,舍得以老酒战略深耕高端商务场景,迎驾贡酒主打生态白酒概念适配大众健康需求,均通过精准定位构建细分优势。

其二,决策层面:扁平化架构与高效响应。采用核心团队主导、基层快速执行的组织架构,决策链条短、试错成本低,能够快速捕捉市场机会。如口子窖通过“厂商共建”模式快速响应市场变化,及时调整产品结构与促销策略;郎酒以事业部制赋予各业务单元独立决策权,精准适配区域消费偏好,提升本地化运营效率。

其三,品质层面:体验导向与动态优化。在坚守传统工艺的基础上,以消费体验为核心动态优化产品标准,更贴合市场需求变化。如迎驾贡酒改良酿造工艺适配健康消费趋势,水井坊结合文化IP打造定制化产品,口子窖持续优化兼香工艺以适配区域消费习惯,通过品质创新强化用户粘性。

其四,人才层面:绩效挂钩与强激励导向。以业绩为核心设计激励体系,激发团队战斗力与创造力。如郎酒推行股权激励与业绩提成深度绑定机制,舍得以优化绩效考核体系为核心,引入专业化职业经理人团队,提升企业规范化管理水平与市场竞争力。

第二,核心管理挑战

民营酒企主要面临三大挑战:一是短期绩效导向易弱化长期品质积淀与品牌建设,过度追求业绩增长可能忽视工艺传承与价值沉淀,不利于企业可持续发展;二是品牌历史底蕴相对不足,相较于百年国企,需持续投入大量资源强化品质信任与文化认同,培育周期更长;三是快速扩张过程中易滋生合规风险,如渠道管理、税务合规等方面的问题,可能影响品牌形象与市场口碑。

1.6 关键挑战

经过数十年高速增长,白酒行业已告别增量扩张阶段,正式步入深度结构性调整期,多重核心挑战交织凸显,行业发展面临阶段性压力。这些挑战并非孤立存在,而是相互关联、叠加影响,集中表现为产能库存、政策合规、消费需求、国际化、市场竞争及宏观环境六大维度,共同重塑行业竞争格局与发展逻辑,也倒逼企业加速转型,具体详情如下表11所示:

表11 白酒行业关键挑战

资料来源:根据行业研究报告及公开资料整理。

1.7 估值水平

结合前文分析,白酒行业正处于存量博弈深化与结构调整攻坚期,叠加前期估值泡沫挤压及库存去化压力(关键挑战),行业整体估值已从2021年历史高位显著回落,当前估值中枢处于近10年历史低位区间,安全边际持续凸显。受马太效应(竞争格局)、品牌与渠道壁垒差异(竞争壁垒)及商业模式分化(价驱动、区域深耕等)影响,行业估值呈现鲜明梯队特征。截至2026年1月31日,行业核心标的及指数估值表现如下表12所示,清晰反映出不同梯队、不同商业模式企业的估值分化逻辑。

表12 白酒行业估值情况

资料来源:同花顺,截至2026年1月31日。

综合前文对行业商业模式、竞争壁垒、竞争格局及关键挑战的分析,白酒行业估值将长期维持“分化中修复”的核心态势:高端酒企业凭借“价驱动”模式、强品牌与工艺壁垒,业绩确定性突出,持续享有估值溢价;次高端酒企业依托全国化扩张潜力(如山西汾酒),估值与成长兑现能力强绑定;区域酒企以“区域深耕”模式为根基,估值锚定区域消费复苏与场景绑定能力;大众酒企业则受赛道竞争压力影响,估值修复依赖产品与渠道升级。

中长期来看,行业估值中枢将随库存去化推进、消费场景持续复苏逐步回归合理区间,而马太效应的持续强化,将进一步加剧估值分化,具备核心壁垒与清晰商业模式的头部及区域龙头企业,有望在估值修复中占据主导地位。

最新文章

随机文章

基本 文件 流程 错误 SQL 调试
  1. 请求信息 : 2026-05-17 04:21:27 HTTP/2.0 GET : https://mffb.com.cn/a/470434.html
  2. 运行时间 : 0.717078s [ 吞吐率:1.39req/s ] 内存消耗:4,391.70kb 文件加载:140
  3. 缓存信息 : 0 reads,0 writes
  4. 会话信息 : SESSION_ID=7b069950cf9862baf24f185cfd58ee20
  1. /yingpanguazai/ssd/ssd1/www/mffb.com.cn/public/index.php ( 0.79 KB )
  2. /yingpanguazai/ssd/ssd1/www/mffb.com.cn/vendor/autoload.php ( 0.17 KB )
  3. /yingpanguazai/ssd/ssd1/www/mffb.com.cn/vendor/composer/autoload_real.php ( 2.49 KB )
  4. /yingpanguazai/ssd/ssd1/www/mffb.com.cn/vendor/composer/platform_check.php ( 0.90 KB )
  5. /yingpanguazai/ssd/ssd1/www/mffb.com.cn/vendor/composer/ClassLoader.php ( 14.03 KB )
  6. /yingpanguazai/ssd/ssd1/www/mffb.com.cn/vendor/composer/autoload_static.php ( 4.90 KB )
  7. /yingpanguazai/ssd/ssd1/www/mffb.com.cn/vendor/topthink/think-helper/src/helper.php ( 8.34 KB )
  8. /yingpanguazai/ssd/ssd1/www/mffb.com.cn/vendor/topthink/think-validate/src/helper.php ( 2.19 KB )
  9. /yingpanguazai/ssd/ssd1/www/mffb.com.cn/vendor/topthink/think-orm/src/helper.php ( 1.47 KB )
  10. /yingpanguazai/ssd/ssd1/www/mffb.com.cn/vendor/topthink/think-orm/stubs/load_stubs.php ( 0.16 KB )
  11. /yingpanguazai/ssd/ssd1/www/mffb.com.cn/vendor/topthink/framework/src/think/Exception.php ( 1.69 KB )
  12. /yingpanguazai/ssd/ssd1/www/mffb.com.cn/vendor/topthink/think-container/src/Facade.php ( 2.71 KB )
  13. /yingpanguazai/ssd/ssd1/www/mffb.com.cn/vendor/symfony/deprecation-contracts/function.php ( 0.99 KB )
  14. /yingpanguazai/ssd/ssd1/www/mffb.com.cn/vendor/symfony/polyfill-mbstring/bootstrap.php ( 8.26 KB )
  15. /yingpanguazai/ssd/ssd1/www/mffb.com.cn/vendor/symfony/polyfill-mbstring/bootstrap80.php ( 9.78 KB )
  16. /yingpanguazai/ssd/ssd1/www/mffb.com.cn/vendor/symfony/var-dumper/Resources/functions/dump.php ( 1.49 KB )
  17. /yingpanguazai/ssd/ssd1/www/mffb.com.cn/vendor/topthink/think-dumper/src/helper.php ( 0.18 KB )
  18. /yingpanguazai/ssd/ssd1/www/mffb.com.cn/vendor/symfony/var-dumper/VarDumper.php ( 4.30 KB )
  19. /yingpanguazai/ssd/ssd1/www/mffb.com.cn/vendor/topthink/framework/src/think/App.php ( 15.30 KB )
  20. /yingpanguazai/ssd/ssd1/www/mffb.com.cn/vendor/topthink/think-container/src/Container.php ( 15.76 KB )
  21. /yingpanguazai/ssd/ssd1/www/mffb.com.cn/vendor/psr/container/src/ContainerInterface.php ( 1.02 KB )
  22. /yingpanguazai/ssd/ssd1/www/mffb.com.cn/app/provider.php ( 0.19 KB )
  23. /yingpanguazai/ssd/ssd1/www/mffb.com.cn/vendor/topthink/framework/src/think/Http.php ( 6.04 KB )
  24. /yingpanguazai/ssd/ssd1/www/mffb.com.cn/vendor/topthink/think-helper/src/helper/Str.php ( 7.29 KB )
  25. /yingpanguazai/ssd/ssd1/www/mffb.com.cn/vendor/topthink/framework/src/think/Env.php ( 4.68 KB )
  26. /yingpanguazai/ssd/ssd1/www/mffb.com.cn/app/common.php ( 0.03 KB )
  27. /yingpanguazai/ssd/ssd1/www/mffb.com.cn/vendor/topthink/framework/src/helper.php ( 18.78 KB )
  28. /yingpanguazai/ssd/ssd1/www/mffb.com.cn/vendor/topthink/framework/src/think/Config.php ( 5.54 KB )
  29. /yingpanguazai/ssd/ssd1/www/mffb.com.cn/config/app.php ( 0.95 KB )
  30. /yingpanguazai/ssd/ssd1/www/mffb.com.cn/config/cache.php ( 0.78 KB )
  31. /yingpanguazai/ssd/ssd1/www/mffb.com.cn/config/console.php ( 0.23 KB )
  32. /yingpanguazai/ssd/ssd1/www/mffb.com.cn/config/cookie.php ( 0.56 KB )
  33. /yingpanguazai/ssd/ssd1/www/mffb.com.cn/config/database.php ( 2.48 KB )
  34. /yingpanguazai/ssd/ssd1/www/mffb.com.cn/vendor/topthink/framework/src/think/facade/Env.php ( 1.67 KB )
  35. /yingpanguazai/ssd/ssd1/www/mffb.com.cn/config/filesystem.php ( 0.61 KB )
  36. /yingpanguazai/ssd/ssd1/www/mffb.com.cn/config/lang.php ( 0.91 KB )
  37. /yingpanguazai/ssd/ssd1/www/mffb.com.cn/config/log.php ( 1.35 KB )
  38. /yingpanguazai/ssd/ssd1/www/mffb.com.cn/config/middleware.php ( 0.19 KB )
  39. /yingpanguazai/ssd/ssd1/www/mffb.com.cn/config/route.php ( 1.89 KB )
  40. /yingpanguazai/ssd/ssd1/www/mffb.com.cn/config/session.php ( 0.57 KB )
  41. /yingpanguazai/ssd/ssd1/www/mffb.com.cn/config/trace.php ( 0.34 KB )
  42. /yingpanguazai/ssd/ssd1/www/mffb.com.cn/config/view.php ( 0.82 KB )
  43. /yingpanguazai/ssd/ssd1/www/mffb.com.cn/app/event.php ( 0.25 KB )
  44. /yingpanguazai/ssd/ssd1/www/mffb.com.cn/vendor/topthink/framework/src/think/Event.php ( 7.67 KB )
  45. /yingpanguazai/ssd/ssd1/www/mffb.com.cn/app/service.php ( 0.13 KB )
  46. /yingpanguazai/ssd/ssd1/www/mffb.com.cn/app/AppService.php ( 0.26 KB )
  47. /yingpanguazai/ssd/ssd1/www/mffb.com.cn/vendor/topthink/framework/src/think/Service.php ( 1.64 KB )
  48. /yingpanguazai/ssd/ssd1/www/mffb.com.cn/vendor/topthink/framework/src/think/Lang.php ( 7.35 KB )
  49. /yingpanguazai/ssd/ssd1/www/mffb.com.cn/vendor/topthink/framework/src/lang/zh-cn.php ( 13.70 KB )
  50. /yingpanguazai/ssd/ssd1/www/mffb.com.cn/vendor/topthink/framework/src/think/initializer/Error.php ( 3.31 KB )
  51. /yingpanguazai/ssd/ssd1/www/mffb.com.cn/vendor/topthink/framework/src/think/initializer/RegisterService.php ( 1.33 KB )
  52. /yingpanguazai/ssd/ssd1/www/mffb.com.cn/vendor/services.php ( 0.14 KB )
  53. /yingpanguazai/ssd/ssd1/www/mffb.com.cn/vendor/topthink/framework/src/think/service/PaginatorService.php ( 1.52 KB )
  54. /yingpanguazai/ssd/ssd1/www/mffb.com.cn/vendor/topthink/framework/src/think/service/ValidateService.php ( 0.99 KB )
  55. /yingpanguazai/ssd/ssd1/www/mffb.com.cn/vendor/topthink/framework/src/think/service/ModelService.php ( 2.04 KB )
  56. /yingpanguazai/ssd/ssd1/www/mffb.com.cn/vendor/topthink/think-trace/src/Service.php ( 0.77 KB )
  57. /yingpanguazai/ssd/ssd1/www/mffb.com.cn/vendor/topthink/framework/src/think/Middleware.php ( 6.72 KB )
  58. /yingpanguazai/ssd/ssd1/www/mffb.com.cn/vendor/topthink/framework/src/think/initializer/BootService.php ( 0.77 KB )
  59. /yingpanguazai/ssd/ssd1/www/mffb.com.cn/vendor/topthink/think-orm/src/Paginator.php ( 11.86 KB )
  60. /yingpanguazai/ssd/ssd1/www/mffb.com.cn/vendor/topthink/think-validate/src/Validate.php ( 63.20 KB )
  61. /yingpanguazai/ssd/ssd1/www/mffb.com.cn/vendor/topthink/think-orm/src/Model.php ( 23.55 KB )
  62. /yingpanguazai/ssd/ssd1/www/mffb.com.cn/vendor/topthink/think-orm/src/model/concern/Attribute.php ( 21.05 KB )
  63. /yingpanguazai/ssd/ssd1/www/mffb.com.cn/vendor/topthink/think-orm/src/model/concern/AutoWriteData.php ( 4.21 KB )
  64. /yingpanguazai/ssd/ssd1/www/mffb.com.cn/vendor/topthink/think-orm/src/model/concern/Conversion.php ( 6.44 KB )
  65. /yingpanguazai/ssd/ssd1/www/mffb.com.cn/vendor/topthink/think-orm/src/model/concern/DbConnect.php ( 5.16 KB )
  66. /yingpanguazai/ssd/ssd1/www/mffb.com.cn/vendor/topthink/think-orm/src/model/concern/ModelEvent.php ( 2.33 KB )
  67. /yingpanguazai/ssd/ssd1/www/mffb.com.cn/vendor/topthink/think-orm/src/model/concern/RelationShip.php ( 28.29 KB )
  68. /yingpanguazai/ssd/ssd1/www/mffb.com.cn/vendor/topthink/think-helper/src/contract/Arrayable.php ( 0.09 KB )
  69. /yingpanguazai/ssd/ssd1/www/mffb.com.cn/vendor/topthink/think-helper/src/contract/Jsonable.php ( 0.13 KB )
  70. /yingpanguazai/ssd/ssd1/www/mffb.com.cn/vendor/topthink/think-orm/src/model/contract/Modelable.php ( 0.09 KB )
  71. /yingpanguazai/ssd/ssd1/www/mffb.com.cn/vendor/topthink/framework/src/think/Db.php ( 2.88 KB )
  72. /yingpanguazai/ssd/ssd1/www/mffb.com.cn/vendor/topthink/think-orm/src/DbManager.php ( 8.52 KB )
  73. /yingpanguazai/ssd/ssd1/www/mffb.com.cn/vendor/topthink/framework/src/think/Log.php ( 6.28 KB )
  74. /yingpanguazai/ssd/ssd1/www/mffb.com.cn/vendor/topthink/framework/src/think/Manager.php ( 3.92 KB )
  75. /yingpanguazai/ssd/ssd1/www/mffb.com.cn/vendor/psr/log/src/LoggerTrait.php ( 2.69 KB )
  76. /yingpanguazai/ssd/ssd1/www/mffb.com.cn/vendor/psr/log/src/LoggerInterface.php ( 2.71 KB )
  77. /yingpanguazai/ssd/ssd1/www/mffb.com.cn/vendor/topthink/framework/src/think/Cache.php ( 4.92 KB )
  78. /yingpanguazai/ssd/ssd1/www/mffb.com.cn/vendor/psr/simple-cache/src/CacheInterface.php ( 4.71 KB )
  79. /yingpanguazai/ssd/ssd1/www/mffb.com.cn/vendor/topthink/think-helper/src/helper/Arr.php ( 16.63 KB )
  80. /yingpanguazai/ssd/ssd1/www/mffb.com.cn/vendor/topthink/framework/src/think/cache/driver/File.php ( 7.84 KB )
  81. /yingpanguazai/ssd/ssd1/www/mffb.com.cn/vendor/topthink/framework/src/think/cache/Driver.php ( 9.03 KB )
  82. /yingpanguazai/ssd/ssd1/www/mffb.com.cn/vendor/topthink/framework/src/think/contract/CacheHandlerInterface.php ( 1.99 KB )
  83. /yingpanguazai/ssd/ssd1/www/mffb.com.cn/app/Request.php ( 0.09 KB )
  84. /yingpanguazai/ssd/ssd1/www/mffb.com.cn/vendor/topthink/framework/src/think/Request.php ( 55.78 KB )
  85. /yingpanguazai/ssd/ssd1/www/mffb.com.cn/app/middleware.php ( 0.25 KB )
  86. /yingpanguazai/ssd/ssd1/www/mffb.com.cn/vendor/topthink/framework/src/think/Pipeline.php ( 2.61 KB )
  87. /yingpanguazai/ssd/ssd1/www/mffb.com.cn/vendor/topthink/think-trace/src/TraceDebug.php ( 3.40 KB )
  88. /yingpanguazai/ssd/ssd1/www/mffb.com.cn/vendor/topthink/framework/src/think/middleware/SessionInit.php ( 1.94 KB )
  89. /yingpanguazai/ssd/ssd1/www/mffb.com.cn/vendor/topthink/framework/src/think/Session.php ( 1.80 KB )
  90. /yingpanguazai/ssd/ssd1/www/mffb.com.cn/vendor/topthink/framework/src/think/session/driver/File.php ( 6.27 KB )
  91. /yingpanguazai/ssd/ssd1/www/mffb.com.cn/vendor/topthink/framework/src/think/contract/SessionHandlerInterface.php ( 0.87 KB )
  92. /yingpanguazai/ssd/ssd1/www/mffb.com.cn/vendor/topthink/framework/src/think/session/Store.php ( 7.12 KB )
  93. /yingpanguazai/ssd/ssd1/www/mffb.com.cn/vendor/topthink/framework/src/think/Route.php ( 23.73 KB )
  94. /yingpanguazai/ssd/ssd1/www/mffb.com.cn/vendor/topthink/framework/src/think/route/RuleName.php ( 5.75 KB )
  95. /yingpanguazai/ssd/ssd1/www/mffb.com.cn/vendor/topthink/framework/src/think/route/Domain.php ( 2.53 KB )
  96. /yingpanguazai/ssd/ssd1/www/mffb.com.cn/vendor/topthink/framework/src/think/route/RuleGroup.php ( 22.43 KB )
  97. /yingpanguazai/ssd/ssd1/www/mffb.com.cn/vendor/topthink/framework/src/think/route/Rule.php ( 26.95 KB )
  98. /yingpanguazai/ssd/ssd1/www/mffb.com.cn/vendor/topthink/framework/src/think/route/RuleItem.php ( 9.78 KB )
  99. /yingpanguazai/ssd/ssd1/www/mffb.com.cn/route/app.php ( 1.72 KB )
  100. /yingpanguazai/ssd/ssd1/www/mffb.com.cn/vendor/topthink/framework/src/think/facade/Route.php ( 4.70 KB )
  101. /yingpanguazai/ssd/ssd1/www/mffb.com.cn/vendor/topthink/framework/src/think/route/dispatch/Controller.php ( 4.74 KB )
  102. /yingpanguazai/ssd/ssd1/www/mffb.com.cn/vendor/topthink/framework/src/think/route/Dispatch.php ( 10.44 KB )
  103. /yingpanguazai/ssd/ssd1/www/mffb.com.cn/app/controller/Index.php ( 4.81 KB )
  104. /yingpanguazai/ssd/ssd1/www/mffb.com.cn/app/BaseController.php ( 2.05 KB )
  105. /yingpanguazai/ssd/ssd1/www/mffb.com.cn/vendor/topthink/think-orm/src/facade/Db.php ( 0.93 KB )
  106. /yingpanguazai/ssd/ssd1/www/mffb.com.cn/vendor/topthink/think-orm/src/db/connector/Mysql.php ( 5.44 KB )
  107. /yingpanguazai/ssd/ssd1/www/mffb.com.cn/vendor/topthink/think-orm/src/db/PDOConnection.php ( 52.47 KB )
  108. /yingpanguazai/ssd/ssd1/www/mffb.com.cn/vendor/topthink/think-orm/src/db/Connection.php ( 8.39 KB )
  109. /yingpanguazai/ssd/ssd1/www/mffb.com.cn/vendor/topthink/think-orm/src/db/ConnectionInterface.php ( 4.57 KB )
  110. /yingpanguazai/ssd/ssd1/www/mffb.com.cn/vendor/topthink/think-orm/src/db/builder/Mysql.php ( 16.58 KB )
  111. /yingpanguazai/ssd/ssd1/www/mffb.com.cn/vendor/topthink/think-orm/src/db/Builder.php ( 24.06 KB )
  112. /yingpanguazai/ssd/ssd1/www/mffb.com.cn/vendor/topthink/think-orm/src/db/BaseBuilder.php ( 27.50 KB )
  113. /yingpanguazai/ssd/ssd1/www/mffb.com.cn/vendor/topthink/think-orm/src/db/Query.php ( 15.71 KB )
  114. /yingpanguazai/ssd/ssd1/www/mffb.com.cn/vendor/topthink/think-orm/src/db/BaseQuery.php ( 45.13 KB )
  115. /yingpanguazai/ssd/ssd1/www/mffb.com.cn/vendor/topthink/think-orm/src/db/concern/TimeFieldQuery.php ( 7.43 KB )
  116. /yingpanguazai/ssd/ssd1/www/mffb.com.cn/vendor/topthink/think-orm/src/db/concern/AggregateQuery.php ( 3.26 KB )
  117. /yingpanguazai/ssd/ssd1/www/mffb.com.cn/vendor/topthink/think-orm/src/db/concern/ModelRelationQuery.php ( 20.07 KB )
  118. /yingpanguazai/ssd/ssd1/www/mffb.com.cn/vendor/topthink/think-orm/src/db/concern/ParamsBind.php ( 3.66 KB )
  119. /yingpanguazai/ssd/ssd1/www/mffb.com.cn/vendor/topthink/think-orm/src/db/concern/ResultOperation.php ( 7.01 KB )
  120. /yingpanguazai/ssd/ssd1/www/mffb.com.cn/vendor/topthink/think-orm/src/db/concern/WhereQuery.php ( 19.37 KB )
  121. /yingpanguazai/ssd/ssd1/www/mffb.com.cn/vendor/topthink/think-orm/src/db/concern/JoinAndViewQuery.php ( 7.11 KB )
  122. /yingpanguazai/ssd/ssd1/www/mffb.com.cn/vendor/topthink/think-orm/src/db/concern/TableFieldInfo.php ( 2.63 KB )
  123. /yingpanguazai/ssd/ssd1/www/mffb.com.cn/vendor/topthink/think-orm/src/db/concern/Transaction.php ( 2.77 KB )
  124. /yingpanguazai/ssd/ssd1/www/mffb.com.cn/vendor/topthink/framework/src/think/log/driver/File.php ( 5.96 KB )
  125. /yingpanguazai/ssd/ssd1/www/mffb.com.cn/vendor/topthink/framework/src/think/contract/LogHandlerInterface.php ( 0.86 KB )
  126. /yingpanguazai/ssd/ssd1/www/mffb.com.cn/vendor/topthink/framework/src/think/log/Channel.php ( 3.89 KB )
  127. /yingpanguazai/ssd/ssd1/www/mffb.com.cn/vendor/topthink/framework/src/think/event/LogRecord.php ( 1.02 KB )
  128. /yingpanguazai/ssd/ssd1/www/mffb.com.cn/vendor/topthink/think-helper/src/Collection.php ( 16.47 KB )
  129. /yingpanguazai/ssd/ssd1/www/mffb.com.cn/vendor/topthink/framework/src/think/facade/View.php ( 1.70 KB )
  130. /yingpanguazai/ssd/ssd1/www/mffb.com.cn/vendor/topthink/framework/src/think/View.php ( 4.39 KB )
  131. /yingpanguazai/ssd/ssd1/www/mffb.com.cn/vendor/topthink/framework/src/think/Response.php ( 8.81 KB )
  132. /yingpanguazai/ssd/ssd1/www/mffb.com.cn/vendor/topthink/framework/src/think/response/View.php ( 3.29 KB )
  133. /yingpanguazai/ssd/ssd1/www/mffb.com.cn/vendor/topthink/framework/src/think/Cookie.php ( 6.06 KB )
  134. /yingpanguazai/ssd/ssd1/www/mffb.com.cn/vendor/topthink/think-view/src/Think.php ( 8.38 KB )
  135. /yingpanguazai/ssd/ssd1/www/mffb.com.cn/vendor/topthink/framework/src/think/contract/TemplateHandlerInterface.php ( 1.60 KB )
  136. /yingpanguazai/ssd/ssd1/www/mffb.com.cn/vendor/topthink/think-template/src/Template.php ( 46.61 KB )
  137. /yingpanguazai/ssd/ssd1/www/mffb.com.cn/vendor/topthink/think-template/src/template/driver/File.php ( 2.41 KB )
  138. /yingpanguazai/ssd/ssd1/www/mffb.com.cn/vendor/topthink/think-template/src/template/contract/DriverInterface.php ( 0.86 KB )
  139. /yingpanguazai/ssd/ssd1/www/mffb.com.cn/runtime/temp/49e0cd3e0528281c5c5fae705243dc37.php ( 11.98 KB )
  140. /yingpanguazai/ssd/ssd1/www/mffb.com.cn/vendor/topthink/think-trace/src/Html.php ( 4.42 KB )
  1. CONNECT:[ UseTime:0.019357s ] mysql:host=127.0.0.1;port=3306;dbname=no_mfffb;charset=utf8mb4
  2. SHOW FULL COLUMNS FROM `fenlei` [ RunTime:0.022436s ]
  3. SELECT * FROM `fenlei` WHERE `fid` = 0 [ RunTime:0.000597s ]
  4. SELECT * FROM `fenlei` WHERE `fid` = 63 [ RunTime:0.000546s ]
  5. SHOW FULL COLUMNS FROM `set` [ RunTime:0.001131s ]
  6. SELECT * FROM `set` [ RunTime:0.000503s ]
  7. SHOW FULL COLUMNS FROM `article` [ RunTime:0.022483s ]
  8. SELECT * FROM `article` WHERE `id` = 470434 LIMIT 1 [ RunTime:0.000868s ]
  9. UPDATE `article` SET `lasttime` = 1778962888 WHERE `id` = 470434 [ RunTime:0.005663s ]
  10. SELECT * FROM `fenlei` WHERE `id` = 64 LIMIT 1 [ RunTime:0.000543s ]
  11. SELECT * FROM `article` WHERE `id` < 470434 ORDER BY `id` DESC LIMIT 1 [ RunTime:0.000936s ]
  12. SELECT * FROM `article` WHERE `id` > 470434 ORDER BY `id` ASC LIMIT 1 [ RunTime:0.010795s ]
  13. SELECT * FROM `article` WHERE `id` < 470434 ORDER BY `id` DESC LIMIT 10 [ RunTime:0.012581s ]
  14. SELECT * FROM `article` WHERE `id` < 470434 ORDER BY `id` DESC LIMIT 10,10 [ RunTime:0.023419s ]
  15. SELECT * FROM `article` WHERE `id` < 470434 ORDER BY `id` DESC LIMIT 20,10 [ RunTime:0.012577s ]
0.720601s