好好代理,天天上量!
四川收费和医保政策:

为贯彻落实国家医保局医疗服务价格项目立项指南,四川省对超声检查类、物理治疗类医疗服务价格项目进行规范整合。
物理治疗类自2026年3月1日起执行,超声检查类自2026年3月16日起执行。
官方链接:
https://ylbzj.sc.gov.cn/scsybj/nc010104/2025/12/31/6a9f6067251d4c14818f6150b3d9125a.shtml
超声检查类医疗服务价格项目








规范整合后共13项超声检查类医疗服务价格项目。
超声检查类基本物耗包括但不限于各类消杀用品、储存用品、清洁用品、个人防护用品、垃圾处理用品、润滑剂、护(尿)垫、治疗巾(单)、中单、标签、无菌设备保护套、耦合剂、可复用的操作器具、软件(版权、开发、购买)成本等。
基本物耗成本计入项目价格,不另行收费。
超声检查类可另收费物耗清单

列入本清单的物耗,可向患者另外收费,价格标准按照实际采购价格零差率销售;其他物耗已包含在医疗服务项目中,一律不得另外收费。
本清单虽已列入,但在医疗服务项目价格构成中基本物耗的医用耗材,按照医疗服务项目收费,不得再向患者另外收取该医用耗材费用。
本清单将根据实际情况修订,各医疗机构不得擅自变更或增加内容。
停用超声检查类医疗服务价格项目
停用原执行96项超声检查类医疗服务价格项目。
明细请往官方链接下载:
https://ylbzj.sc.gov.cn/scsybj/nc010104/2025/12/31/6a9f6067251d4c14818f6150b3d9125a.shtml
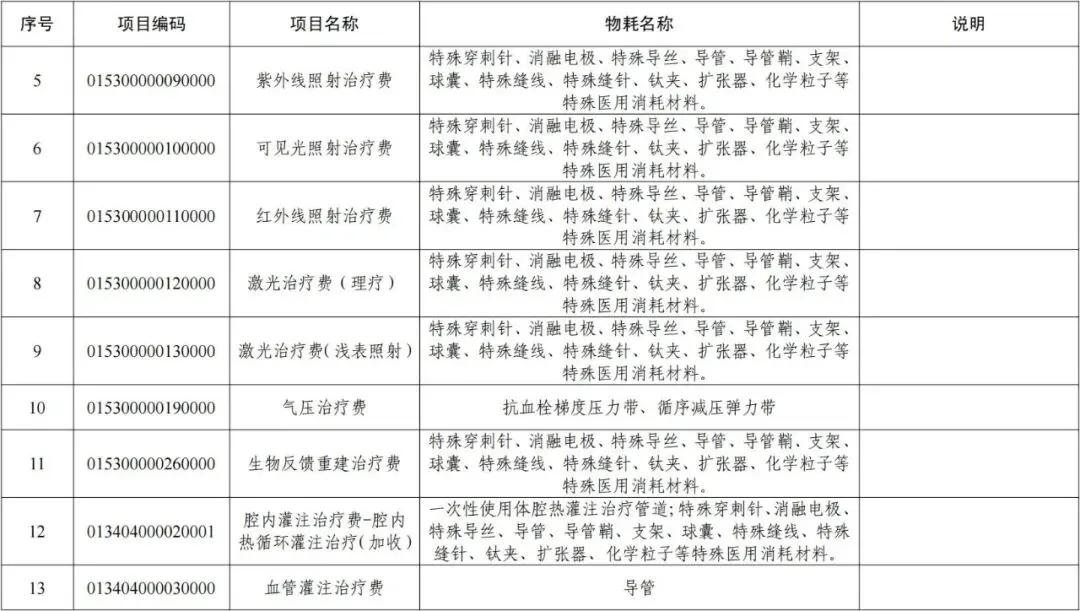
物理治疗类医疗服务价格项目






规范整合后共32项物理治疗类医疗服务价格项目。
物理治疗类基本物耗包括但不限于各类消杀灭菌用品、储存用品、清洁用品、个人防护用品、垃圾处理用品、滑石粉、标签、防渗漏垫、中单、护(尿)垫、棉球、棉签、纱布(垫)、压舌板、治疗护理盘(包)、治疗巾(单)、手术巾(单)、手术包、普通注射器、可复用的操作器具、液氮、报告打印耗材、备皮工具、一次性电极片、耦合剂、冷/热治疗物品、水及水质调节剂、软件(版权、开发、购买)成本等。
基本物耗成本计入项目价格,不另行收费。
物理治疗类可另收费物耗清单



列入本清单的物耗,可向患者另外收费,价格标准按照实际采购价格零差率销售;其他物耗已包含在医疗服务项目中,一律不得另外收费。
本清单虽已列入,但在医疗服务项目价格构成中基本物耗的医用耗材,按照医疗服务项目收费,不得再向患者另外收取该医用耗材费用。
本清单将根据实际情况修订,各医疗机构不得擅自变更或增加内容。
原省物价局和省卫生厅《关于规范调整医疗服务价格的通知》(川价费〔2002〕97 号)中的“手术用一次性特殊材料、器械目录”见文末。
停用物理治疗类医疗服务价格项目
停用原执行181项物理治疗类医疗服务价格项目。
明细请往官方链接下载:
https://ylbzj.sc.gov.cn/scsybj/nc010104/2025/12/31/6a9f6067251d4c14818f6150b3d9125a.shtml

为贯彻落实国家医保局医疗服务价格项目立项指南,四川省对呼吸系统类、泌尿系统类、疝甲乳类医疗服务价格项目进行规范整合。
泌尿系统类自2026年3月16日起执行,呼吸系统类和疝甲乳类自2026年4月1日起执行。
官方链接:
https://ylbzj.sc.gov.cn/scsybj/nc010104/2025/12/31/693d36d00b06436e953f66cda254aaa7.shtml
呼吸系统类医疗服务价格项目















规范整合后共68项呼吸系统类医疗服务价格项目,修订原执行价格项目1项。
呼吸系统类基本物耗包括但不限于各类消毒用品、储存用品、清洁用品、个人防护用品、标签、垃圾处理用品、治疗巾(单)、棉球、棉签、纱布(垫)、治疗护理盘(包)、普通注射器、护(尿)垫、备皮工具、吹嘴、鼻夹、一次性雾化吸入器、可复用操作器具、软件(版权、开发、购买)成本等。
基本物耗成本计入项目价格,不另行收费。
呼吸系统类可另收费物耗清单


列入本清单的物耗,可向患者另外收费,价格标准按照实际采购价格零差率销售;其他物耗已包含在医疗服务项目中,一律不得另外收费。原省物价局和省卫生厅《关于规范调整医疗服务价格的通知》(川价费〔2002〕97 号)中的“手术用一次性特殊材料、器械目录”继续执行,目录见文末。
本清单虽已列入,但在医疗服务项目价格构成中基本物耗的医用耗材,按照医疗服务项目收费,不得再向患者另外收取该医用耗材费用。
本清单将根据实际情况修订,各医疗机构不得擅自变更或增加内容。
停用呼吸系统类医疗服务价格项目
停用原执行148项呼吸系统类医疗服务价格项目。
明细请往官方链接下载:
https://ylbzj.sc.gov.cn/scsybj/nc010104/2025/12/31/693d36d00b06436e953f66cda254aaa7.shtml
泌尿系统类医疗服务价格项目






















规范整合后共103项泌尿系统类医疗服务价格项目,修订原执行价格项目1项。
泌尿系统类基本物耗包括但不限于各类消杀灭菌用品、储存用品、清洁用品、个人防护用品、垃圾处理用品、滑石粉、标签、防渗漏垫、中单、护(尿)垫、棉球、棉签、纱布(垫)、治疗护理盘(包)、治疗巾(单)、手术巾(单)、手术包、普通注射器、可复用的操作器具、冲洗工具、报告打印耗材、碘伏帽、肝素帽、血透置换液(成品或自制)、血透透析液、软件(版权、开发、购买)成本等。
基本物耗成本计入项目价格,不另行收费。患者居家腹透,所需的碘伏帽、透析液等药品耗材,医疗机构可按零差率要求单独收费,无需捆绑价格项目。
泌尿系统类可另收费物耗清单





列入本清单的物耗,可向患者另外收费,价格标准按照实际采购价格零差率销售;其他物耗已包含在医疗服务项目中,一律不得另外收费。原省物价局和省卫生厅《关于规范调整医疗服务价格的通知》(川价费〔2002〕97 号)中的“手术用一次性特殊材料、器械目录”继续执行,目录见文末。
本清单虽已列入,但在医疗服务项目价格构成中基本物耗的医用耗材,按照医疗服务项目收费,不得再向患者另外收取该医用耗材费用。
本清单将根据实际情况修订,各医疗机构不得擅自变更或增加内容。
停用泌尿系统类医疗服务价格项目
停用原执行267项泌尿系统类医疗服务价格项目。
明细请往官方链接下载:
https://ylbzj.sc.gov.cn/scsybj/nc010104/2025/12/31/693d36d00b06436e953f66cda254aaa7.shtml
疝甲乳类医疗服务价格项目








规范整合后共25项疝甲乳类医疗服务价格项目,修订原执行价格项目1项。
疝甲乳类基本物耗包括但不限于各类消杀灭菌用品、储存用品、清洁用品、个人防护用品、垃圾处理用品、滑石粉、标签、防渗漏垫、中单、护(尿)垫、棉球、棉签、纱布(垫)、治疗护理盘(包)、治疗巾(单)、手术巾(单)、手术包、普通注射器、可复用的操作器具、标本采集存放用品、乳管内窥镜鞘、报告打印耗材、软件(版权、开发、购买)成本等。
基本物耗成本计入项目价格,不另行收费。
疝甲乳类可另收费物耗清单


列入本清单的物耗,可向患者另外收费,价格标准按照实际采购价格零差率销售;其他物耗已包含在医疗服务项目中,一律不得另外收费。原省物价局和省卫生厅《关于规范调整医疗服务价格的通知》(川价费〔2002〕97 号)中的“手术用一次性特殊材料、器械目录”继续执行,目录见文末。
本清单虽已列入,但在医疗服务项目价格构成中基本物耗的医用耗材,按照医疗服务项目收费,不得再向患者另外收取该医用耗材费用。
本清单将根据实际情况修订,各医疗机构不得擅自变更或增加内容。
停用疝甲乳类医疗服务价格项目
停用原执行77项疝甲乳类医疗服务价格项目。
明细请往官方链接下载:
https://ylbzj.sc.gov.cn/scsybj/nc010104/2025/12/31/693d36d00b06436e953f66cda254aaa7.shtml

为贯彻落实国家医保局医疗服务价格项目立项指南,四川省对眼科类、耳鼻喉科、骨骼肌肉系统类、神经系统类、心血管系统类医疗服务价格项目进行规范整合。
耳鼻喉科自2026年4月1日起执行,眼科类、骨骼肌肉系统类自2026年4月15日起执行,神经系统类、心血管系统类自2026年4月30日起执行。
官方链接:
https://ylbzj.sc.gov.cn/scsybj/nc010104/2025/12/31/8229c9e421b04baea6d1b147eb0e8cf8.shtml
眼科类医疗服务价格项目

























规范整合后共125项眼科类医疗服务价格项目。
眼科类基本物耗包括但不限于各类消杀灭菌用品、储存用品、清洁用品、个人防护用品、垃圾处理用品、滑石粉、标签、防渗漏垫、中单、护(尿)垫、棉球棉签、纱布(垫)、治疗护理盘(包)、治疗巾(单)、手术巾(单)、手术包、泪道冲洗针头、普通注射器,可复用的操作器具、冲洗工具、医用视力表、滤纸条/试纸条、耦合剂、脱落细胞采集膜、刮刀、巩膜加压材料、影像存储介质、报告打印耗材、软件(版权、开发、购买)成本等。
基本物耗成本计入项目价格,不另行收费。
眼科类可另收费物耗清单




列入本清单的物耗,可向患者另外收费,价格标准按照实际采购价格零差率销售;其他物耗已包含在医疗服务项目中,一律不得另外收费。原省物价局和省卫生厅《关于规范调整医疗服务价格的通知》(川价费〔2002〕97 号)中的“手术用一次性特殊材料、器械目录”继续执行,目录见文末。
本清单虽已列入,但在医疗服务项目价格构成中基本物耗的医用耗材,按照医疗服务项目收费,不得再向患者另外收取该医用耗材费用。
本清单将根据实际情况修订,各医疗机构不得擅自变更或增加内容。
停用眼科类医疗服务价格项目
停用原执行380项眼科类医疗服务价格项目。
明细请往官方链接下载:
https://ylbzj.sc.gov.cn/scsybj/nc010104/2025/12/31/8229c9e421b04baea6d1b147eb0e8cf8.shtml
耳鼻喉科医疗服务价格项目































规范整合后共164项耳鼻喉科医疗服务价格项目,修订原执行价格项目2项。
耳鼻喉科基本物耗包括但不限于各类消杀灭菌用品、储存用品、清洁用品、个人防护用品、垃圾处理用品、滑石粉、标签、防渗漏垫、中单、护(尿)垫、棉球、棉签、纱布(垫)、压舌板、治疗护理盘(包)、治疗巾(单)、手术巾(单)、手术包、普通注射器、可复用的操作器具、液氮、闻嗅材料、糖精颗粒、过敏原、报告打印耗材、软件(版权、开发、购买)成本等。
基本物耗成本计入项目价格,不另行收费。
耳鼻喉科可另收费物耗清单


列入本清单的物耗,可向患者另外收费,价格标准按照实际采购价格零差率销售;其他物耗已包含在医疗服务项目中,一律不得另外收费。原省物价局和省卫生厅《关于规范调整医疗服务价格的通知》(川价费〔2002〕97 号)中的“手术用一次性特殊材料、器械目录”继续执行,目录见文末。
本清单虽已列入,但在医疗服务项目价格构成中基本物耗的医用耗材,按照医疗服务项目收费,不得再向患者另外收取该医用耗材费用。
本清单将根据实际情况修订,各医疗机构不得擅自变更或增加内容。
停用耳鼻喉科医疗服务价格项目
停用原执行317项耳鼻喉科医疗服务价格项目。
明细请往官方链接下载:
https://ylbzj.sc.gov.cn/scsybj/nc010104/2025/12/31/8229c9e421b04baea6d1b147eb0e8cf8.shtml
骨骼肌肉系统类医疗服务价格项目
























规范整合后共109项骨骼肌肉系统类医疗服务价格项目。
骨骼肌肉系统类基本物耗包括但不限于各类消杀用品、储存用品、清洁用品、个人防护用品、针(刀)具、刮匙、垃圾处理用品、冲洗液、润滑剂、灌洗液、棉球、棉签、纱布(垫)、绷带、腕带、护垫、衬垫、手术巾(单)、治疗巾(单)、治疗护理盘(包)、注射器、防渗漏垫、标签、操作器具、冲洗工具、备皮工具、包裹单(袋)等。
基本物耗成本计入项目价格,不另行收费。
骨骼肌肉系统类可另收费物耗清单



列入本清单的物耗,可向患者另外收费,价格标准按照实际采购价格零差率销售;其他物耗已包含在医疗服务项目中,一律不得另外收费。原省物价局和省卫生厅《关于规范调整医疗服务价格的通知》(川价费〔2002〕97 号)中的“手术用一次性特殊材料、器械目录”继续执行,目录见文末。
本清单虽已列入,但在医疗服务项目价格构成中基本物耗的医用耗材,按照医疗服务项目收费,不得再向患者另外收取该医用耗材费用。
本清单将根据实际情况修订,各医疗机构不得擅自变更或增加内容。
停用骨骼肌肉系统类医疗服务价格项目
停用原执行576项骨骼肌肉系统类医疗服务价格项目。
明细请往官方链接下载:
https://ylbzj.sc.gov.cn/scsybj/nc010104/2025/12/31/8229c9e421b04baea6d1b147eb0e8cf8.shtml
神经系统类医疗服务价格项目



















规范整合后共82项神经系统类医疗服务价格项目。
神经系统类基本物耗包括但不限于各类消杀灭菌用品、储存用品、清洁用品、个人防护用品、垃圾处理用品、滑石粉、标签、防渗漏垫、中单、护(尿)垫、棉球、棉签、纱布(垫)、压舌板、治疗护理盘(包)、治疗巾(单)、手术巾(单)、手术包、普通注射器、可复用的操作器具、液氮、闻嗅材料、糖精颗粒、过敏原、报告打印耗材、软件(版权、开发、购买)成本等。
基本物耗成本计入项目价格,不另行收费。
神经系统类可另收费物耗清单




列入本清单的物耗,可向患者另外收费,价格标准按照实际采购价格零差率销售;其他物耗已包含在医疗服务项目中,一律不得另外收费。神经系统手术类项目(非介入)可按原省物价局和省卫生厅《关于规范调整医疗服务价格的通知》(川价费〔2002〕97 号)中的“手术用一次性特殊材料、器械目录”继续执行,目录见文末。
本清单虽已列入,但在医疗服务项目价格构成中基本物耗的医用耗材,按照医疗服务项目收费,不得再向患者另外收取该医用耗材费用。
本清单将根据实际情况修订,各医疗机构不得擅自变更或增加内容。
停用神经系统类医疗服务价格项目
停用原执行335项神经系统类医疗服务价格项目。
明细请往官方链接下载:
https://ylbzj.sc.gov.cn/scsybj/nc010104/2025/12/31/8229c9e421b04baea6d1b147eb0e8cf8.shtml
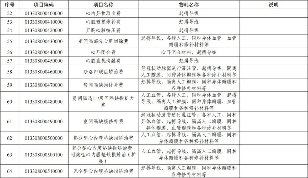
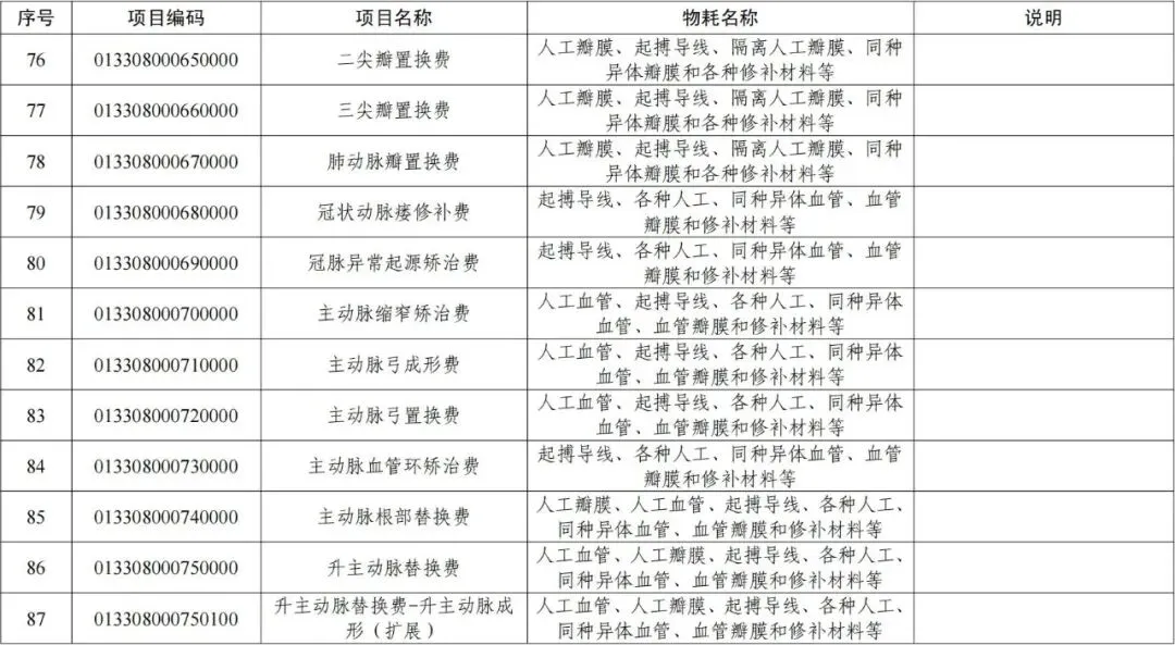
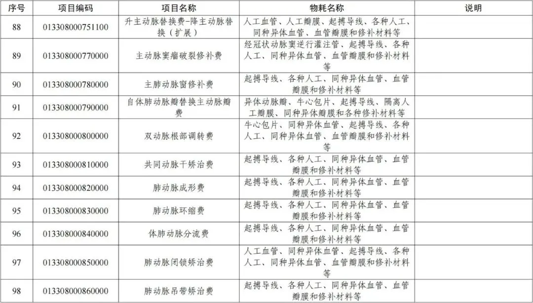
心血管系统类医疗服务价格项目






























规范整合后共129项心血管系统类医疗服务价格项目。
心血管系统类基本物耗包括但不限于各类消杀灭菌用品、储存用品、清洁用品、个人防护用品、垃圾处理用品、滑石粉、标签、中单、护(尿)垫、棉球、棉签、纱布(垫)、治疗护理盘(包)、治疗巾(单)、手术巾(单)、手术包、注射器、可复用的操作器具等。
基本物耗成本计入项目价格,不另行收费。
心血管系统类可另收费物耗清单










列入本清单的物耗,可向患者另外收费,价格标准按照实际采购价格零差率销售;其他物耗已包含在医疗服务项目中,一律不得另外收费。心血管系统手术类项目(非介入)可按原省物价局和省卫生厅《关于规范调整医疗服务价格的通知》(川价费〔2002〕97 号)中的“手术用一次性特殊材料、器械目录”继续执行,目录见文末。
本清单虽已列入,但在医疗服务项目价格构成中基本物耗的医用耗材,按照医疗服务项目收费,不得再向患者另外收取该医用耗材费用。
本清单将根据实际情况修订,各医疗机构不得擅自变更或增加内容。
停用心血管系统类医疗服务价格项目
停用原执行322项心血管系统类医疗服务价格项目。
明细请往官方链接下载:
https://ylbzj.sc.gov.cn/scsybj/nc010104/2025/12/31/8229c9e421b04baea6d1b147eb0e8cf8.shtml
手术用一次性特殊材料、器械目录(川价费〔2002〕97号)


声明:本文内容仅供参考,不对交易、治疗及投资等构成任何建议。文章内容是发表时的信息,不包含未来的信息,若后来有新上市产品信息或其他变更信息,欢迎读者留言。文章内容限修改一次且限120字,无法满足对未来信息的更新!
<上下加左右 特工械字号 专注医疗器械价值情报>
推荐厂家和分销商使用小程序,自助免费发布商机,随时随地发现彼此!
同时,本公司提供医疗器械行业政策信息咨询、按需寻找产品以及公众号撰稿产品发表等服务,欢迎添加作者企业微信咨询!
